Suppr超能文献

CYP19A1表达在不同性别膀胱癌患者中的预后作用。

The prognostic roles of CYP19A1 expression in bladder cancer patients of different genders.

作者信息

Cai Shanghua, Feng Yuanfa, Ye Jianheng, Deng Yulin, Cai Zhiduan, Zhu Xuejin, Liu Ren, Zhang Yixun, Zou Zhihao, Tang Zhenfeng, Han Zhaodong, Hon Chi Tin, Zhong Weide, He Huichan

机构信息

Department of Urology, Guangdong Key Laboratory of Urology, The First Affiliated Hospital of Guangzhou Medical University, Guangzhou Medical University, Guangzhou, China.

Department of Urology, Guangdong Key Laboratory of Clinical Molecular Medicine and Diagnostics, Guangzhou First People's Hospital, School of Medicine, South China University of Technology, Guangzhou, China.

出版信息

Transl Androl Urol. 2021 Sep;10(9):3579-3590. doi: 10.21037/tau-21-400.

Abstract

BACKGROUND

The incidence of bladder cancer (BCa) in male is approximately three to four times higher than in female, but the oncological outcomes in female patients with BCa are significantly worse than in male patients. Although many biomarkers have been identified in recent decades to predict the prognosis of BCa patients, few of them are able to distinguish the prognosis of BCa patients with gender difference. Aromatase encoded by the CYP19A1 gene catalyzes the conversion of androgens to estrogens. In this study, we investigate the prognosis significance of CYP19A1 expression considering the gender difference in BCa patients from four available public databases.

METHODS

Four available public databases of BCa, including GSE13507, TCGA-BLCA, E-MTAB-4321, and E-MTAB-1803, were utilized in this analysis. The overall survival (OS) and progression-free survival (PFS) in different stages and genders were evaluated using the Kaplan-Meier analysis based on the optimal cut-off values of CYP19A1 expression. Then, Gene Set Enrichment Analysis (GSEA) were further performed to explore the potential biologic pathways by altering CYP19A1 expression in BCa patients.

RESULTS

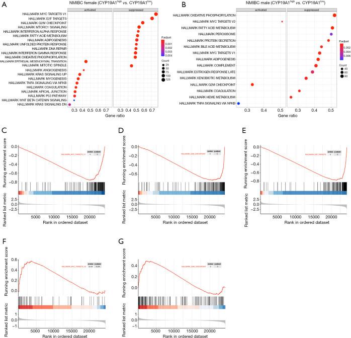
The results showed that patients with high CYP19A1 expression had a poorer outcome compared with those with low expression in both BCa cohorts in general. Higher CYP19A1 expression in male patients were significantly associated with shorter survival for either non-muscle-invasive bladder cancer (NMIBC) or muscle-invasive bladder cancer (MIBC). However, female NMIBC patients with high CYP19A1 expression were identified to have a better prognosis, whereas high CYP19A1 expression in female MIBC patients were significantly associated with poorer survival. The result of the GSEA showed that different outcomes in female and male patients with NMIBC were related to the interaction of CYP19A1 and the cell-cycle-related pathways.

CONCLUSIONS

These findings demonstrated that CYP19A1 expression might have a potential role in distinguishing the prognosis of female BCa patients dependent on tumor stage. Our results provide new insights for aromatase-mediated BCa therapy.

摘要

背景

男性膀胱癌(BCa)的发病率约为女性的三到四倍,但女性BCa患者的肿瘤学结局明显比男性患者差。尽管近几十年来已鉴定出许多生物标志物来预测BCa患者的预后,但其中很少有能够区分具有性别差异的BCa患者的预后。由CYP19A1基因编码的芳香化酶催化雄激素向雌激素的转化。在本研究中,我们从四个可用的公共数据库中,考虑性别差异,研究CYP19A1表达在BCa患者中的预后意义。

方法

本分析使用了四个可用的BCa公共数据库,包括GSE13507、TCGA-BLCA、E-MTAB-4321和E-MTAB-1803。基于CYP19A1表达的最佳临界值,使用Kaplan-Meier分析评估不同分期和性别的总生存期(OS)和无进展生存期(PFS)。然后,进一步进行基因集富集分析(GSEA),以通过改变BCa患者的CYP19A1表达来探索潜在的生物学途径。

结果

结果表明,总体而言,在两个BCa队列中,CYP19A1高表达的患者与低表达的患者相比预后较差。男性患者中较高的CYP19A1表达与非肌层浸润性膀胱癌(NMIBC)或肌层浸润性膀胱癌(MIBC)的生存期缩短显著相关。然而,CYP19A1高表达的女性NMIBC患者被确定预后较好,而CYP19A1高表达的女性MIBC患者与较差的生存期显著相关。GSEA结果表明,NMIBC的女性和男性患者的不同结局与CYP19A1和细胞周期相关途径的相互作用有关。

结论

这些发现表明,CYP19A1表达可能在区分依赖肿瘤分期的女性BCa患者的预后方面具有潜在作用。我们的结果为芳香化酶介导的BCa治疗提供了新的见解。

https://cdn.ncbi.nlm.nih.gov/pmc/blobs/5e38/8511542/262a8135095d/tau-10-09-3579-f1.jpg

文献AI研究员

20分钟写一篇综述,助力文献阅读效率提升50倍。

立即体验

用中文搜PubMed

大模型驱动的PubMed中文搜索引擎

马上搜索

文档翻译

学术文献翻译模型,支持多种主流文档格式。

立即体验