Suppr超能文献

T细胞耗竭驱动骨肉瘤发病机制。

T cell exhaustion drives osteosarcoma pathogenesis.

作者信息

Sun Cheng-Ying, Zhang Zhe, Tao Lei, Xu Fei-Fei, Li Hui-Yuan, Zhang Hui-Yu, Liu Wei

机构信息

Department of Geriatrics, the Fourth Affiliated Hospital of China Medical University, Shenyang, China.

出版信息

Ann Transl Med. 2021 Sep;9(18):1447. doi: 10.21037/atm-21-3928.

Abstract

BACKGROUND

Osteosarcoma (OS) is a rare cancer with a bimodal age distribution that peaks in children and young adults. It has been shown that the expression of programmed cell death protein 1 (PD-1) and programmed death ligand-1 (PD-L1) on tumor-infiltrating immune cells negatively correlates with prognosis of OS patients. However, a comprehensive assessment of the tumor-infiltrating immune cells in OS and their function has not been performed.

METHODS

CD8 T cells were isolated from biopsy tissue samples collected from OS patients and control subjects. Mass cytometry, Treg suppression assay, mixed lymphocyte reaction assay, and effector T cell functional assay were performed to analyze the function of tumor-infiltrating T cells. A xenograft metastasis model was established in BALB/c nude mice.

RESULTS

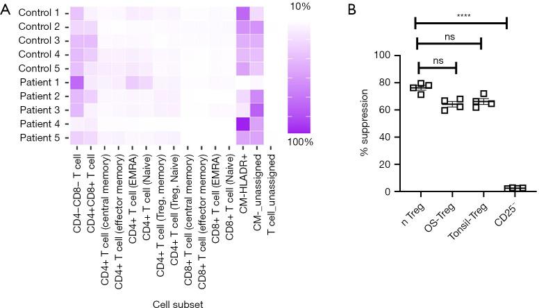
Macrophages and CD3 T cells comprised most of the tumor-infiltrating immune cells in OS, with a disproportionately higher number of helper CD4 T cells than effector CD8 T cells. Whereas the tumor-infiltrating regulatory T cells were functionally intact, the CD8 T cells showed increased expression of the immune checkpoint receptor (ICR) PD-1 and T cell immunoglobulin and mucin-domain containing 3 (TIM3) and were functionally inactive. TIM3 blockade using a monoclonal antibody restored the T cell alloreactive function of the CD8 T cells . TIM3 blockade in a xenograft model of OS impaired tumor growth . TIM3 blockade decreased the number of tumor-infiltrating CD4 T cells while increasing the numbers and functional activation of tumor-infiltrating CD8 T cells .

CONCLUSIONS

These results highlight that TIM3 blockade might be a viable therapeutic option and should be tested in additional preclinical models.

摘要

背景

骨肉瘤(OS)是一种罕见的癌症,具有双峰年龄分布,在儿童和年轻成年人中发病率最高。研究表明,肿瘤浸润免疫细胞上程序性细胞死亡蛋白1(PD-1)和程序性死亡配体-1(PD-L1)的表达与OS患者的预后呈负相关。然而,尚未对OS中肿瘤浸润免疫细胞及其功能进行全面评估。

方法

从OS患者和对照受试者收集的活检组织样本中分离出CD8 T细胞。进行质谱流式细胞术、调节性T细胞抑制试验、混合淋巴细胞反应试验和效应T细胞功能试验,以分析肿瘤浸润T细胞的功能。在BALB/c裸鼠中建立异种移植转移模型。

结果

巨噬细胞和CD3 T细胞构成了OS中大部分肿瘤浸润免疫细胞,辅助性CD4 T细胞的数量比效应性CD8 T细胞多得多。虽然肿瘤浸润调节性T细胞功能完整,但CD8 T细胞显示免疫检查点受体(ICR)PD-1和含T细胞免疫球蛋白和粘蛋白结构域3(TIM3)的表达增加,且功能失活。使用单克隆抗体阻断TIM3可恢复CD8 T细胞的T细胞同种异体反应功能。在OS异种移植模型中阻断TIM3可抑制肿瘤生长。阻断TIM3可减少肿瘤浸润CD4 T细胞的数量,同时增加肿瘤浸润CD8 T细胞的数量和功能激活。

结论

这些结果表明,阻断TIM3可能是一种可行的治疗选择,应在更多临床前模型中进行测试。

https://cdn.ncbi.nlm.nih.gov/pmc/blobs/aae0/8506720/569948e1faaa/atm-09-18-1447-f1.jpg

文献AI研究员

20分钟写一篇综述,助力文献阅读效率提升50倍。

立即体验

用中文搜PubMed

大模型驱动的PubMed中文搜索引擎

马上搜索

文档翻译

学术文献翻译模型,支持多种主流文档格式。

立即体验