Suppr超能文献

长链非编码 RNA NR2F1-AS1 通过募集转录因子 SPI1 来上调 ST8SIA1 的表达,在胃癌中发挥致癌作用。

Long noncoding RNA NR2F1-AS1 plays a carcinogenic role in gastric cancer by recruiting transcriptional factor SPI1 to upregulate ST8SIA1 expression.

机构信息

Department of Health Care, Jinan Central Hospital, Jinan, Shandong, China.

Department of Spleen and Stomach Diseases, Liaocheng Chinese Medicine Hospital, Liaocheng, Shandong, China.

出版信息

Bioengineered. 2021 Dec;12(2):12345-12356. doi: 10.1080/21655979.2021.2001168.

Abstract

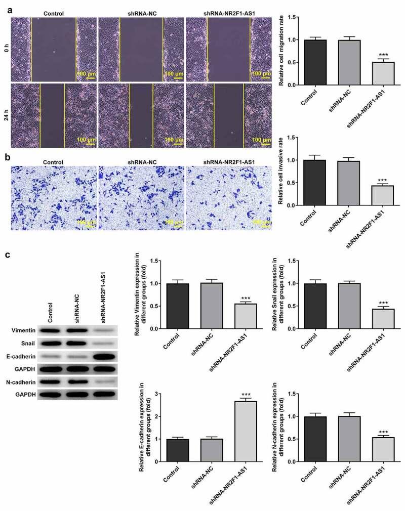
Gastric cancer (GC) is a highly malignant solid tumor of the digestive tract, which is associated with a high mortality rate. Long non-coding RNA (lncRNA) nuclear receptor subfamily 2 group F member 1 antisense RNA 1 (NR2F1-AS1) has been reported to exert a tumor-promoting effect in some types of cancer. The present study aimed to investigate the role of NR2F1-AS1 in GC. The expression levels of NR2F1-AS1 and its potential target gene were measured in GC cell lines. Bioinformatics analysis, an RNA immunoprecipitation assay and a chromatin immunoprecipitation assay were used to determine the binding relationship between NR2F1-AS1 and downstream genes. The effect of NR2F1-AS1 regulatory axis on AGC cell viability, proliferation, migration, invasion and epithelial-mesenchymal transition was evaluated. The results of the present study revealed that the knockdown of NR2F1-AS1 inhibited the proliferation, invasion and migration of GC cells. NR2F1-AS1 also upregulated the expression levels of ST8SIA1 by recruiting transcriptional factor SPI1. Thus, the effects of the knockdown of NR2F1-AS1 on GC cell functions were suggested to occur via regulation of ST8SIA1. In conclusion, the findings of the current study indicated that NR2F1-AS1 may promote the proliferation, invasion and migration of GC cells by recruiting SPI1, to upregulate ST8SIA1 expression. Thus, the regulation of their expression levels may provide a novel direction for the treatment of GC.

摘要

胃癌(GC)是一种高度恶性的消化道实体瘤,其死亡率较高。长链非编码 RNA(lncRNA)核受体亚家族 2 组 F 成员 1 反义 RNA 1(NR2F1-AS1)已被报道在某些类型的癌症中发挥促肿瘤作用。本研究旨在探讨 NR2F1-AS1 在 GC 中的作用。测量了 GC 细胞系中 NR2F1-AS1及其潜在靶基因的表达水平。通过生物信息学分析、RNA 免疫沉淀测定和染色质免疫沉淀测定来确定 NR2F1-AS1 与下游基因之间的结合关系。评估了 NR2F1-AS1 调节轴对 AGC 细胞活力、增殖、迁移、侵袭和上皮-间充质转化的影响。本研究的结果表明,NR2F1-AS1 的敲低抑制了 GC 细胞的增殖、侵袭和迁移。NR2F1-AS1 还通过募集转录因子 SPI1 上调了 ST8SIA1 的表达水平。因此,NR2F1-AS1 敲低对 GC 细胞功能的影响可能是通过调节 ST8SIA1 发生的。综上所述,本研究结果表明,NR2F1-AS1 可能通过募集 SPI1 促进 GC 细胞的增殖、侵袭和迁移,上调 ST8SIA1 的表达。因此,调节它们的表达水平可能为 GC 的治疗提供新的方向。

https://cdn.ncbi.nlm.nih.gov/pmc/blobs/fa04/8810033/b34a88a4a349/KBIE_A_2001168_F0001_OC.jpg

文献AI研究员

20分钟写一篇综述,助力文献阅读效率提升50倍。

立即体验

用中文搜PubMed

大模型驱动的PubMed中文搜索引擎

马上搜索

文档翻译

学术文献翻译模型,支持多种主流文档格式。

立即体验