Suppr超能文献

FERMT3 通过 Wnt/β-catenin 信号通路介导香烟烟雾诱导的上皮-间充质转化。

FERMT3 mediates cigarette smoke-induced epithelial-mesenchymal transition through Wnt/β-catenin signaling.

机构信息

Department of Pulmonary and Critical Care Medicine, The Second Affiliated Hospital of Fujian Medical University, Respirology Medicine Centre of Fujian Province, Quanzhou, China.

Department of Pulmonary and Critical Care Medicine, The First Affiliated Hospital of Wenzhou Medical University, Wenzhou, China.

出版信息

Respir Res. 2021 Nov 6;22(1):286. doi: 10.1186/s12931-021-01881-y.

Abstract

BACKGROUND

Cigarette smoking is a major risk factor for chronic obstructive pulmonary disease (COPD) and lung cancer. Epithelial-mesenchymal transition (EMT) is an essential pathophysiological process in COPD and plays an important role in airway remodeling, fibrosis, and malignant transformation of COPD. Previous studies have indicated FERMT3 is downregulated and plays a tumor-suppressive role in lung cancer. However, the role of FERMT3 in COPD, including EMT, has not yet been investigated.

METHODS

The present study aimed to explore the potential role of FERMT3 in COPD and its underlying molecular mechanisms. Three GEO datasets were utilized to analyse FERMT3 gene expression profiles in COPD. We then established EMT animal models and cell models through cigarette smoke (CS) or cigarette smoke extract (CSE) exposure to detect the expression of FERMT3 and EMT markers. RT-PCR, western blot, immunohistochemical, cell migration, and cell cycle were employed to investigate the potential regulatory effect of FERMT3 in CSE-induced EMT.

RESULTS

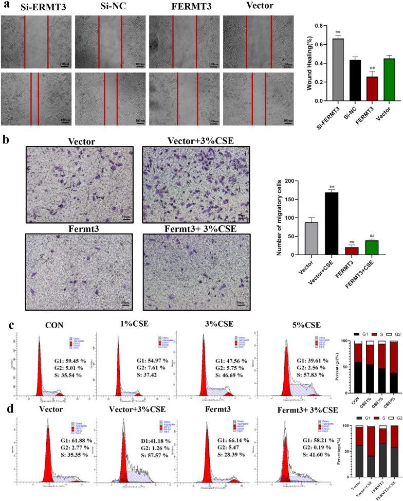
Based on Gene Expression Omnibus (GEO) data set analysis, FERMT3 expression in bronchoalveolar lavage fluid was lower in COPD smokers than in non-smokers or smokers. Moreover, FERMT3 expression was significantly down-regulated in lung tissues of COPD GOLD 4 patients compared with the control group. Cigarette smoke exposure reduced the FERMT3 expression and induces EMT both in vivo and in vitro. The results showed that overexpression of FERMT3 could inhibit EMT induced by CSE in A549 cells. Furthermore, the CSE-induced cell migration and cell cycle progression were reversed by FERMT3 overexpression. Mechanistically, our study showed that overexpression of FERMT3 inhibited CSE-induced EMT through the Wnt/β-catenin signaling.

CONCLUSIONS

In summary, these data suggest FERMT3 regulates cigarette smoke-induced epithelial-mesenchymal transition through Wnt/β-catenin signaling. These findings indicated that FERMT3 was correlated with the development of COPD and may serve as a potential target for both COPD and lung cancer.

摘要

背景

吸烟是慢性阻塞性肺疾病(COPD)和肺癌的主要危险因素。上皮-间充质转化(EMT)是 COPD 的一个重要病理生理过程,在气道重塑、纤维化和 COPD 的恶性转化中起着重要作用。先前的研究表明,FERMT3 下调并在肺癌中发挥肿瘤抑制作用。然而,FERMT3 在 COPD 中的作用,包括 EMT,尚未得到研究。

方法

本研究旨在探讨 FERMT3 在 COPD 中的潜在作用及其潜在的分子机制。利用三个 GEO 数据集分析 COPD 中 FERMT3 基因表达谱。然后,我们通过香烟烟雾(CS)或香烟烟雾提取物(CSE)暴露建立 EMT 动物模型和细胞模型,以检测 FERMT3 和 EMT 标志物的表达。采用 RT-PCR、western blot、免疫组织化学、细胞迁移和细胞周期实验,探讨 FERMT3 在 CSE 诱导 EMT 中的潜在调节作用。

结果

基于基因表达综合数据库(GEO)数据集分析,COPD 吸烟者支气管肺泡灌洗液中 FERMT3 的表达低于不吸烟者或吸烟者。此外,与对照组相比,COPD GOLD 4 患者肺组织中 FERMT3 的表达明显下调。香烟烟雾暴露降低了体内和体外 FERMT3 的表达,并诱导 EMT。结果表明,过表达 FERMT3 可抑制 CSE 诱导的 A549 细胞 EMT。此外,过表达 FERMT3 可逆转 CSE 诱导的细胞迁移和细胞周期进程。机制研究表明,过表达 FERMT3 通过 Wnt/β-catenin 信号通路抑制 CSE 诱导的 EMT。

结论

总之,这些数据表明 FERMT3 通过 Wnt/β-catenin 信号调节香烟烟雾诱导的上皮-间充质转化。这些发现表明 FERMT3 与 COPD 的发展相关,可能成为 COPD 和肺癌的潜在治疗靶点。

https://cdn.ncbi.nlm.nih.gov/pmc/blobs/66b3/8571878/3d9dff3adc1f/12931_2021_1881_Fig1_HTML.jpg

文献AI研究员

20分钟写一篇综述,助力文献阅读效率提升50倍。

立即体验

用中文搜PubMed

大模型驱动的PubMed中文搜索引擎

马上搜索

文档翻译

学术文献翻译模型,支持多种主流文档格式。

立即体验