Suppr超能文献

牛脂肪间充质干细胞对脂多糖诱导的奶牛子宫内膜上皮细胞炎症的抑制作用

Inhibitory Effect of Bovine Adipose-Derived Mesenchymal Stem Cells on Lipopolysaccharide Induced Inflammation of Endometrial Epithelial Cells in Dairy Cows.

作者信息

Lu Wengeng, Xu Zheng-Mei, Liu Qing, Yu Nan-Nan, Yu Jia-Bin, Li Wei-Long, Mao Ying-Ying, Du Zhenzhen, Si Linqing, Yuan Siqi, Jin Jidong, Fu Shixin, Sun Dongbo, Han Ying-Hao

机构信息

Laboratory of Theriogenology and Reproductive Health, College of Animal Science and Veterinary Medicine, Heilongjiang Bayi Agricultural University, Daqing, China.

Heilongjiang Provincial Key Laboratory of Prevention and Control of Bovine Diseases, College of Animal Science and Veterinary Medicine, Heilongjiang Bayi Agricultural University, Daqing, China.

出版信息

Front Vet Sci. 2021 Oct 21;8:726328. doi: 10.3389/fvets.2021.726328. eCollection 2021.

Abstract

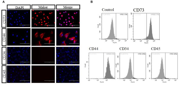
Endometritis is a disease that affects reproductive health in dairy cows and causes serious economic damage to the dairy industry world-wide. Although in recent years, the application of mesenchymal stem cell (MSC) therapy for the treatment of inflammatory diseases has attracted much attention, there are few reports of the use of MSCs in dairy cows. In the present study, our objective was to explore the inhibitory effects of bovine adipose-derived mesenchymal stem cells (bAD-MSCs) on lipopolysaccharide (LPS) induced inflammation in bovine endometrial epithelial cells (bEECs) along with the potential underlying molecular mechanisms. We characterized isolated bAD-MSCs using cell surface marker staining and adipogenic/osteogenic differentiation, and analyzed them using immunofluorescence, flow cytometry (surface marker staining), and adipogenic and osteogenic differentiation. Furthermore, to understand the anti-inflammatory effects of bAD-MSCs on LPS induced bEEC inflammation, we used a bAD-MSC/bEEC co-culture system. The results showed that bAD-MSC treatments could significantly decrease LPS induced bEEC apoptosis and pro-inflammatory cytokine expression levels, such as interleukin-1β (IL-1β), interleukin-6 (IL-6), and tumor necrosis factor-alpha (TNF-α). Furthermore, our results showed that bAD-MSC treatments could also significantly downregulate LPS induced p38, IkB-a, and JAK1 phosphorylation and Bax protein expression levels, which are closely related to inflammatory progress and cellular apoptosis in bEECs. Our findings demonstrate that bAD-MSCs play an inhibitory role in LPS induced bEEC inflammation and provide new insights for the clinical therapy of endometritis in dairy cows.

摘要

子宫内膜炎是一种影响奶牛生殖健康的疾病,给全球乳制品行业造成严重经济损失。尽管近年来,间充质干细胞(MSC)疗法在炎症性疾病治疗中的应用备受关注,但关于在奶牛中使用MSC的报道却很少。在本研究中,我们的目的是探讨牛脂肪来源的间充质干细胞(bAD-MSCs)对脂多糖(LPS)诱导的牛子宫内膜上皮细胞(bEECs)炎症的抑制作用及其潜在的分子机制。我们通过细胞表面标志物染色和成脂/成骨分化对分离的bAD-MSCs进行了表征,并使用免疫荧光、流式细胞术(表面标志物染色)以及成脂和成骨分化对其进行了分析。此外,为了解bAD-MSCs对LPS诱导的bEEC炎症的抗炎作用,我们使用了bAD-MSC/bEEC共培养系统。结果表明,bAD-MSC处理可显著降低LPS诱导的bEEC凋亡以及促炎细胞因子的表达水平,如白细胞介素- (IL-1β)、白细胞介素-6 (IL-6) 和肿瘤坏死因子-α (TNF-α)。此外,我们的结果还表明 bAD-MSC 处理还可显著下调 LPS 诱导的 p38、IkB-α 和 JAK1 的磷酸化以及 Bax 蛋白的表达水平,这些与 bEECs 中的炎症进展和细胞凋亡密切相关。我们的研究结果表明,bAD-MSCs 在 LPS 诱导的 bEEC 炎症中发挥抑制作用,并为奶牛子宫内膜炎的临床治疗提供了新的见解。

https://cdn.ncbi.nlm.nih.gov/pmc/blobs/89b5/8567161/6b34a0eb13d7/fvets-08-726328-g0001.jpg

文献AI研究员

20分钟写一篇综述,助力文献阅读效率提升50倍。

立即体验

用中文搜PubMed

大模型驱动的PubMed中文搜索引擎

马上搜索

文档翻译

学术文献翻译模型,支持多种主流文档格式。

立即体验