Suppr超能文献

持续的雄激素信号抑制可提高前列腺癌患者对卡巴他赛的疗效。

Continued androgen signalling inhibition improves cabazitaxel efficacy in prostate cancer.

机构信息

Department of Medical Oncology Erasmus MC Cancer Institute, Dr. Molewaterplein 40, 3015, GD, Rotterdam, the Netherlands; Department of Urology Erasmus University MC, Dr. Molewaterplein 40, 3015, GD, Rotterdam, the Netherlands.

Department of Pathology Erasmus University MC, Dr. Molewaterplein 40, 3015, GD, Rotterdam, the Netherlands; Cancer Treatment Screening Facility Erasmus University MC, Dr. Molewaterplein 40, 3015, GD, Rotterdam, the Netherlands.

出版信息

EBioMedicine. 2021 Nov;73:103681. doi: 10.1016/j.ebiom.2021.103681. Epub 2021 Nov 5.

Abstract

BACKGROUND

The androgen receptor (AR) pathway is a key driver of neoplastic behaviour in the different stages of metastatic prostate cancer (mPCa). Targeting the AR therefore remains the cornerstone for mPCa treatment. We have previously reported that activation of AR signalling affects taxane chemo-sensitivity in preclinical models of castration resistant PCa (CRPC). Here, we explored the anti-tumour efficacy of the AR targeted inhibitor enzalutamide combined with cabazitaxel.

METHODS

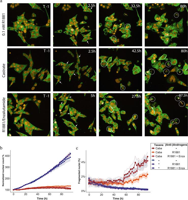
We used the AR positive CRPC model PC346C-DCC-K to assess the in vitro and in vivo activity of combining enzalutamide with cabazitaxel. Subsequent validation studies were performed using an enzalutamide resistant VCaP model. To investigate the impact of AR signalling on cabazitaxel activity we used quantitative live-cell imaging of tubulin stabilization and apoptosis related nuclear fragmentation.

FINDINGS

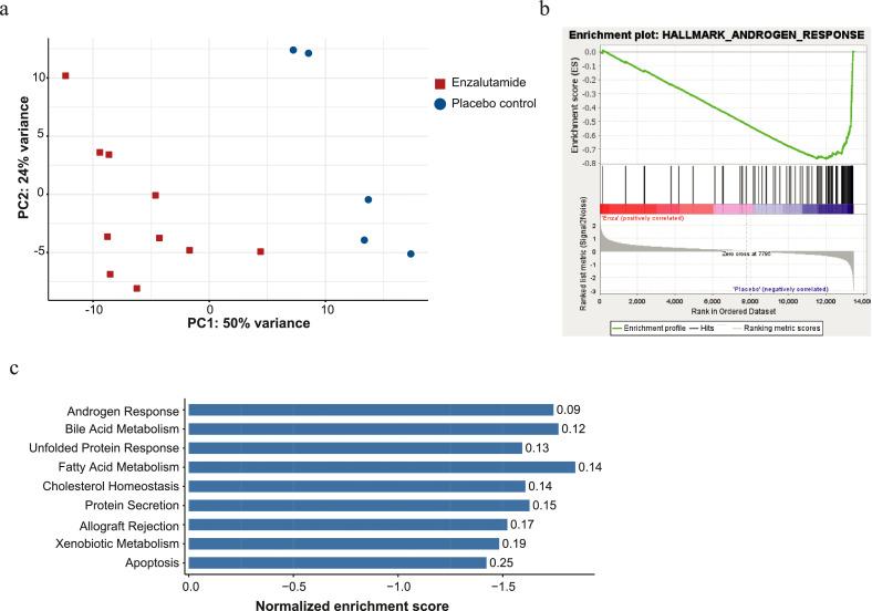
Enzalutamide strongly amplified cabazitaxel anti-tumour activity in the patient-derived xenograft models PC346C-DCC-K (median time to humane endpoint 77 versus 48 days, P<0.0001) and VCaP-Enza-B (median time to humane endpoint 80 versus 53 days, P<0.001). Although enzalutamide treatment by itself was ineffective in reducing tumour growth, it significantly suppressed AR signalling in PC346C-DCC-K tumours as shown by AR target gene expression. The addition of enzalutamide enhanced cabazitaxel induced apoptosis as shown by live-cell imaging (P<0.001).

INTERPRETATION

Our study demonstrates that cabazitaxel efficacy can be improved by simultaneous blocking of AR signalling by enzalutamide, even if AR targeted treatment no longer affects tumour growth. These findings support clinical studies that combine AR targeted inhibitors with cabazitaxel in CRPC.

摘要

背景

雄激素受体(AR)通路是转移性前列腺癌(mPCa)不同阶段肿瘤发生的关键驱动因素。因此,靶向 AR 仍然是 mPCa 治疗的基石。我们之前报道过,AR 信号的激活会影响去势抵抗性前列腺癌(CRPC)的临床前模型中的紫杉烷化疗敏感性。在这里,我们探讨了 AR 靶向抑制剂恩扎卢胺与卡巴他赛联合应用的抗肿瘤疗效。

方法

我们使用 AR 阳性 CRPC 模型 PC346C-DCC-K 来评估恩扎卢胺与卡巴他赛联合应用的体外和体内活性。随后使用恩扎卢胺耐药的 VCaP 模型进行了验证研究。为了研究 AR 信号对卡巴他赛活性的影响,我们使用了微管蛋白稳定和与凋亡相关的核片段化的定量活细胞成像。

结果

恩扎卢胺在患者来源的异种移植模型 PC346C-DCC-K(中位至人道终点时间为 77 天 vs 48 天,P<0.0001)和 VCaP-Enza-B(中位至人道终点时间为 80 天 vs 53 天,P<0.001)中强烈增强了卡巴他赛的抗肿瘤活性。尽管恩扎卢胺本身治疗并不能减少肿瘤生长,但正如 AR 靶基因表达所示,它显著抑制了 PC346C-DCC-K 肿瘤中的 AR 信号。如活细胞成像所示(P<0.001),恩扎卢胺的加入增强了卡巴他赛诱导的细胞凋亡。

解释

我们的研究表明,即使 AR 靶向治疗不再影响肿瘤生长,通过同时阻断 AR 信号,卡巴他赛的疗效也可以得到改善。这些发现支持了将 AR 靶向抑制剂与卡巴他赛联合应用于 CRPC 的临床研究。

https://cdn.ncbi.nlm.nih.gov/pmc/blobs/92b2/8586743/156ca75d8924/gr1.jpg

文献AI研究员

20分钟写一篇综述,助力文献阅读效率提升50倍。

立即体验

用中文搜PubMed

大模型驱动的PubMed中文搜索引擎

马上搜索

文档翻译

学术文献翻译模型,支持多种主流文档格式。

立即体验