Suppr超能文献

去甲基化治疗增强了针对急性髓系白血病的抗 CD123 CAR T 细胞的细胞毒性。

Demethylating therapy increases anti-CD123 CAR T cell cytotoxicity against acute myeloid leukemia.

机构信息

Precision Medicine Theme, South Australian Health and Medical Research Institute (SAHMRI), Adelaide, SA, Australia.

School of Medicine, Faculty of Health and Medical Sciences, University of Adelaide, Adelaide, SA, Australia.

出版信息

Nat Commun. 2021 Nov 8;12(1):6436. doi: 10.1038/s41467-021-26683-0.

Abstract

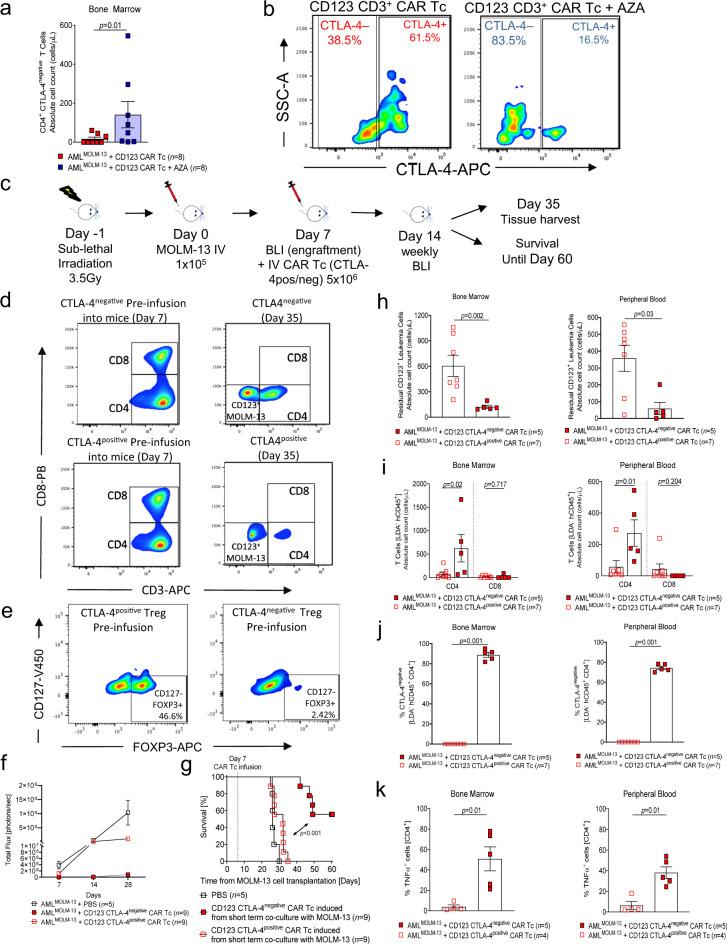
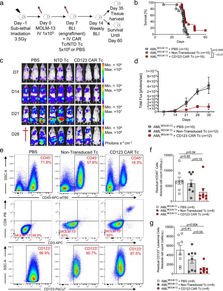
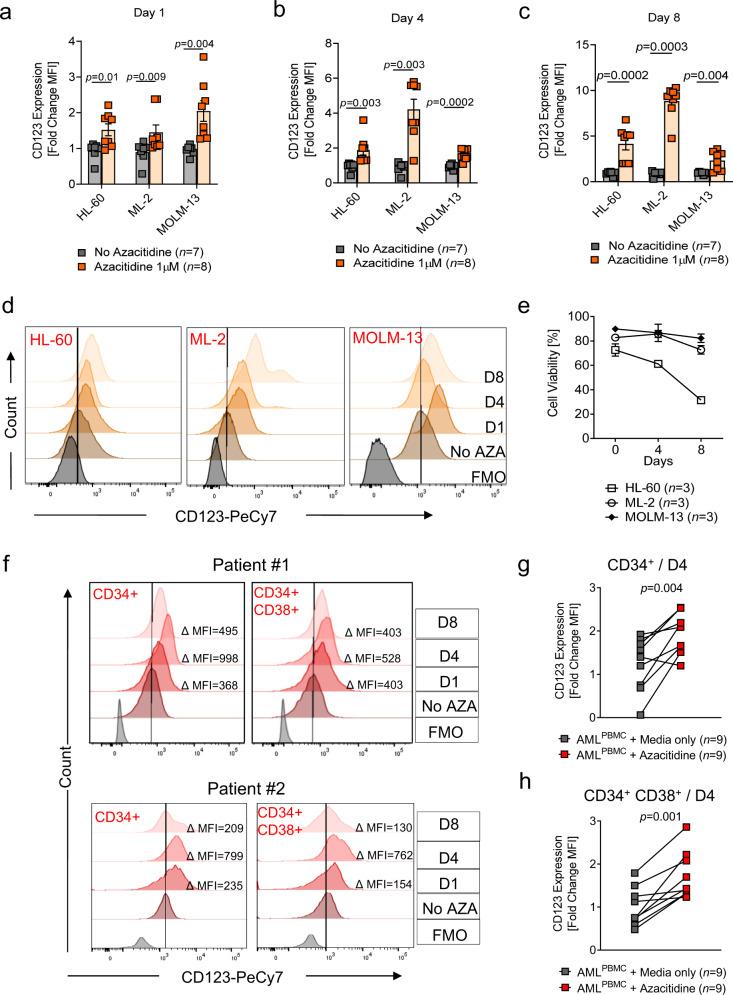
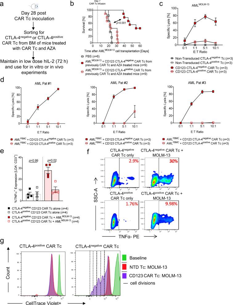
Successful treatment of acute myeloid leukemia (AML) with chimeric antigen receptor (CAR) T cells is hampered by toxicity on normal hematopoietic progenitor cells and low CAR T cell persistence. Here, we develop third-generation anti-CD123 CAR T cells with a humanized CSL362-based ScFv and a CD28-OX40-CD3ζ intracellular signaling domain. This CAR demonstrates anti-AML activity without affecting the healthy hematopoietic system, or causing epithelial tissue damage in a xenograft model. CD123 expression on leukemia cells increases upon 5'-Azacitidine (AZA) treatment. AZA treatment of leukemia-bearing mice causes an increase in CTLA-4 anti-CD123 CAR T cell numbers following infusion. Functionally, the CTLA-4 anti-CD123 CAR T cells exhibit superior cytotoxicity against AML cells, accompanied by higher TNFα production and enhanced downstream phosphorylation of key T cell activation molecules. Our findings indicate that AZA increases the immunogenicity of AML cells, enhancing recognition and elimination of malignant cells by highly efficient CTLA-4 anti-CD123 CAR T cells.

摘要

嵌合抗原受体 (CAR) T 细胞成功治疗急性髓系白血病 (AML) 受到对正常造血祖细胞的毒性和 CAR T 细胞持续存在率低的阻碍。在这里,我们开发了第三代抗 CD123 CAR T 细胞,其具有基于 CSL362 的人源化 ScFv 和 CD28-OX40-CD3ζ 细胞内信号域。该 CAR 表现出抗 AML 活性,而不影响健康造血系统,或在异种移植模型中引起上皮组织损伤。5'-阿扎胞苷 (AZA) 处理后,白血病细胞上的 CD123 表达增加。在白血病荷瘤小鼠中进行 AZA 处理后,输注后 CTLA-4 抗 CD123 CAR T 细胞数量增加。功能上,CTLA-4 抗 CD123 CAR T 细胞对 AML 细胞表现出更高的细胞毒性,伴随着更高的 TNFα 产生和增强关键 T 细胞激活分子的下游磷酸化。我们的研究结果表明,AZA 增加了 AML 细胞的免疫原性,增强了高效 CTLA-4 抗 CD123 CAR T 细胞对恶性细胞的识别和消除。

https://cdn.ncbi.nlm.nih.gov/pmc/blobs/b544/8575966/ee569f2f8eb6/41467_2021_26683_Fig1_HTML.jpg

文献AI研究员

20分钟写一篇综述,助力文献阅读效率提升50倍。

立即体验

用中文搜PubMed

大模型驱动的PubMed中文搜索引擎

马上搜索

文档翻译

学术文献翻译模型,支持多种主流文档格式。

立即体验