Suppr超能文献

新型肽-药物偶联物用于精准靶向三阴乳腺癌来源的MDA-MB-231乳腺癌细胞和卵巢透明细胞癌ES-2细胞肿瘤微环境中SORT1介导的血管生成拟态。

New Peptide-Drug Conjugates for Precise Targeting of SORT1-Mediated Vasculogenic Mimicry in the Tumor Microenvironment of TNBC-Derived MDA-MB-231 Breast and Ovarian ES-2 Clear Cell Carcinoma Cells.

作者信息

Charfi Cyndia, Demeule Michel, Currie Jean-Christophe, Larocque Alain, Zgheib Alain, Danalache Bogdan Alexandru, Ouanouki Amira, Béliveau Richard, Marsolais Christian, Annabi Borhane

机构信息

Theratechnologies Inc., Montréal, QC, Canada.

Laboratoire d'Oncologie Moléculaire, Département de chimie, Université du Québec à Montréal, Montréal, QC, Canada.

出版信息

Front Oncol. 2021 Oct 22;11:760787. doi: 10.3389/fonc.2021.760787. eCollection 2021.

Abstract

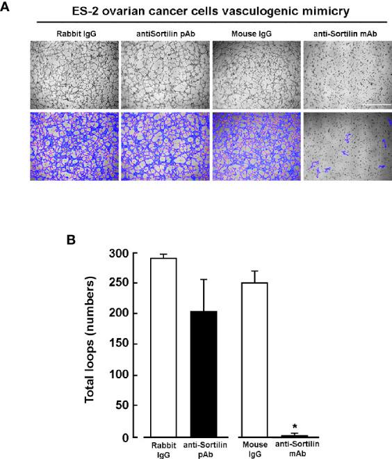
Vasculogenic mimicry (VM) is defined as the formation of microvascular channels by genetically deregulated cancer cells and is often associated with high tumor grade and cancer therapy resistance. This microcirculation system, independent of endothelial cells, provides oxygen and nutrients to tumors, and contributes also in part to metastasis. VM has been observed in ovarian cancer and in triple negative breast cancer (TNBC) and shown to correlate with decreased overall cancer patient survival. Thus, strategies designed to inhibit VM may improve cancer patient treatments. In this study, sortilin (SORT1) receptor was detected in 3D capillary-like structures formed by ES-2 ovarian cancer and MDA-MB-231 TNBC-derived cells when grown on Matrigel. gene silencing or antibodies directed against its extracellular domain inhibited capillary-like structure formation. , VM also correlated with increased gene expression of matrix metalloproteinase-9 (MMP-9) and of the cancer stem cell marker CD133. ES-2 xenograft model showed PAS/CD31 VM structures (staining positive for both SORT1 and CD133). TH1904, a Doxorubicin-peptide conjugate that is internalized by SORT1, significantly decreased VM at low nM concentrations. In contrast, VM was unaffected by unconjugated Doxorubicin or Doxil (liposomal Doxorubicin) up to μM concentrations. TH1902, a Docetaxel-peptide conjugate, altered even more efficiently VM at pM concentrations. Overall, current data evidence for the first time that 1) SORT1 itself exerts a crucial role in both ES-2 and MDA-MB-231 VM, and that 2) VM in these cancer cell models can be efficiently inhibited by the peptide-drug conjugates TH1902/TH1904. These new findings also indicate that both peptide-drug conjugates, in addition to their reported cytotoxicity, could possibly inhibit VM in SORT1-positive TNBC and ovarian cancer patients.

摘要

血管生成拟态(VM)被定义为基因失调的癌细胞形成微血管通道的过程,通常与肿瘤高分级和癌症治疗抵抗相关。这种独立于内皮细胞的微循环系统为肿瘤提供氧气和营养,也在一定程度上促进转移。VM已在卵巢癌和三阴性乳腺癌(TNBC)中被观察到,并显示与癌症患者总体生存率降低相关。因此,旨在抑制VM的策略可能会改善癌症患者的治疗效果。在本研究中,当ES-2卵巢癌细胞和MDA-MB-231 TNBC衍生细胞在基质胶上生长时,在其形成的三维毛细血管样结构中检测到了sortilin(SORT1)受体。基因沉默或针对其细胞外结构域的抗体可抑制毛细血管样结构形成。此外,VM还与基质金属蛋白酶-9(MMP-9)和癌症干细胞标志物CD133基因表达增加相关。ES-2异种移植模型显示出PAS/CD31 VM结构(SORT1和CD133均染色阳性)。TH1904是一种可被SORT1内化的阿霉素-肽偶联物 在低纳摩尔浓度下能显著降低VM形成。相比之下,高达微摩尔浓度的未偶联阿霉素或多柔比星脂质体(Doxil)对VM没有影响。多西他赛-肽偶联物TH1902在皮摩尔浓度下能更有效地改变VM形成。总体而言,目前的数据首次证明:1)SORT1本身在ES-2和MDA-MB-231的VM中发挥关键作用;2)这些癌细胞模型中的VM可被肽-药物偶联物TH1902/TH1904有效抑制。这些新发现还表明,这两种肽-药物偶联物除了具有已报道的细胞毒性外,还可能抑制SORT1阳性TNBC和卵巢癌患者的VM。

https://cdn.ncbi.nlm.nih.gov/pmc/blobs/b467/8571021/1a5d60c858f8/fonc-11-760787-g001.jpg

文献AI研究员

20分钟写一篇综述,助力文献阅读效率提升50倍。

立即体验

用中文搜PubMed

大模型驱动的PubMed中文搜索引擎

马上搜索

文档翻译

学术文献翻译模型,支持多种主流文档格式。

立即体验