Suppr超能文献

乳酸在巨噬细胞极化过程中支持代谢与表观遗传的联系。

Lactate supports a metabolic-epigenetic link in macrophage polarization.

作者信息

Noe Jordan T, Rendon Beatriz E, Geller Anne E, Conroy Lindsey R, Morrissey Samantha M, Young Lyndsay E A, Bruntz Ronald C, Kim Eun J, Wise-Mitchell Ashley, Barbosa de Souza Rizzo Mariana, Relich Eric R, Baby Becca V, Johnson Lance A, Affronti Hayley C, McMasters Kelly M, Clem Brian F, Gentry Matthew S, Yan Jun, Wellen Kathryn E, Sun Ramon C, Mitchell Robert A

机构信息

Department of Biochemistry and Molecular Genetics, University of Louisville, Louisville, KY 40202, USA.

J.G. Brown Cancer Center, University of Louisville, Louisville, KY 40202, USA.

出版信息

Sci Adv. 2021 Nov 12;7(46):eabi8602. doi: 10.1126/sciadv.abi8602.

Abstract

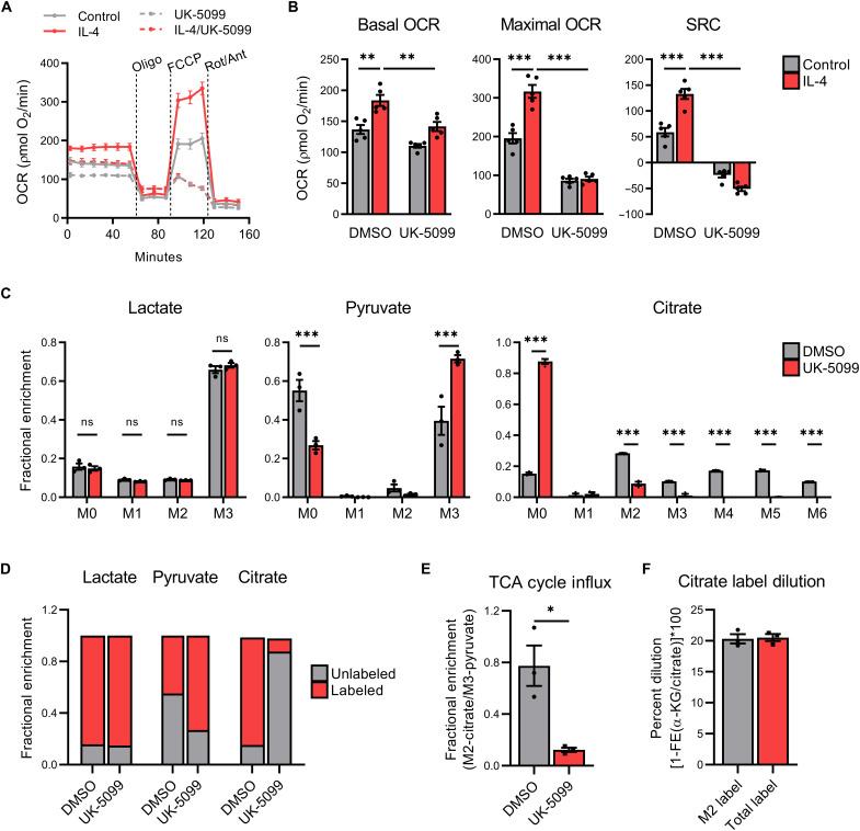
Lactate accumulation is a hallmark of solid cancers and is linked to the immune suppressive phenotypes of tumor-infiltrating immune cells. We report herein that interleukin-4 (IL-4)–induced M0 → M2 macrophage polarization is accompanied by interchangeable glucose- or lactate-dependent tricarboxylic acid (TCA) cycle metabolism that directly drives histone acetylation, M2 gene transcription, and functional immune suppression. Lactate-dependent M0 → M2 polarization requires both mitochondrial pyruvate uptake and adenosine triphosphate–citrate lyase (ACLY) enzymatic activity. Notably, exogenous acetate rescues defective M2 polarization and histone acetylation following mitochondrial pyruvate carrier 1 (MPC1) inhibition or ACLY deficiency. Lastly, M2 macrophage–dependent tumor progression is impaired by conditional macrophage ACLY deficiency, further supporting a dominant role for glucose/lactate mitochondrial metabolism and histone acetylation in driving immune evasion. This work adds to our understanding of how mitochondrial metabolism affects macrophage functional phenotypes and identifies a unique tumor microenvironment (TME)–driven metabolic-epigenetic link in M2 macrophages.

摘要

乳酸积累是实体癌的一个标志,并且与肿瘤浸润免疫细胞的免疫抑制表型相关。我们在此报告,白细胞介素-4(IL-4)诱导的M0→M2巨噬细胞极化伴随着可互换的葡萄糖或乳酸依赖性三羧酸(TCA)循环代谢,该代谢直接驱动组蛋白乙酰化、M2基因转录和功能性免疫抑制。乳酸依赖性M0→M2极化既需要线粒体丙酮酸摄取,也需要三磷酸腺苷-柠檬酸裂解酶(ACLY)的酶活性。值得注意的是,在线粒体丙酮酸载体1(MPC1)抑制或ACLY缺陷后,外源性乙酸盐可挽救有缺陷的M2极化和组蛋白乙酰化。最后,条件性巨噬细胞ACLY缺陷会损害M2巨噬细胞依赖性肿瘤进展,进一步支持了葡萄糖/乳酸线粒体代谢和组蛋白乙酰化在驱动免疫逃逸中的主导作用。这项工作增进了我们对线粒体代谢如何影响巨噬细胞功能表型的理解,并确定了M2巨噬细胞中一种独特的肿瘤微环境(TME)驱动的代谢-表观遗传联系。

https://cdn.ncbi.nlm.nih.gov/pmc/blobs/455c/8589316/d4f6d7c67c85/sciadv.abi8602-f1.jpg

文献AI研究员

20分钟写一篇综述,助力文献阅读效率提升50倍。

立即体验

用中文搜PubMed

大模型驱动的PubMed中文搜索引擎

马上搜索

文档翻译

学术文献翻译模型,支持多种主流文档格式。

立即体验