Suppr超能文献

蛋白酪氨酸磷酸酯酶受体 ζ1 缺失引发小鼠和斑马鱼心脏形态发生缺陷。

Protein tyrosine phosphatase receptor-ζ1 deletion triggers defective heart morphogenesis in mice and zebrafish.

机构信息

Laboratory of Molecular Pharmacology, Department of Pharmacy, School of Health Sciences, University of Patras, Patras, Greece.

Zebrafish Disease Models Laboratory, Center for Clinical, Experimental Surgery and Translational Research, Biomedical Research Foundation Academy of Athens, Athens, Greece.

出版信息

Am J Physiol Heart Circ Physiol. 2022 Jan 1;322(1):H8-H24. doi: 10.1152/ajpheart.00400.2021. Epub 2021 Nov 12.

Abstract

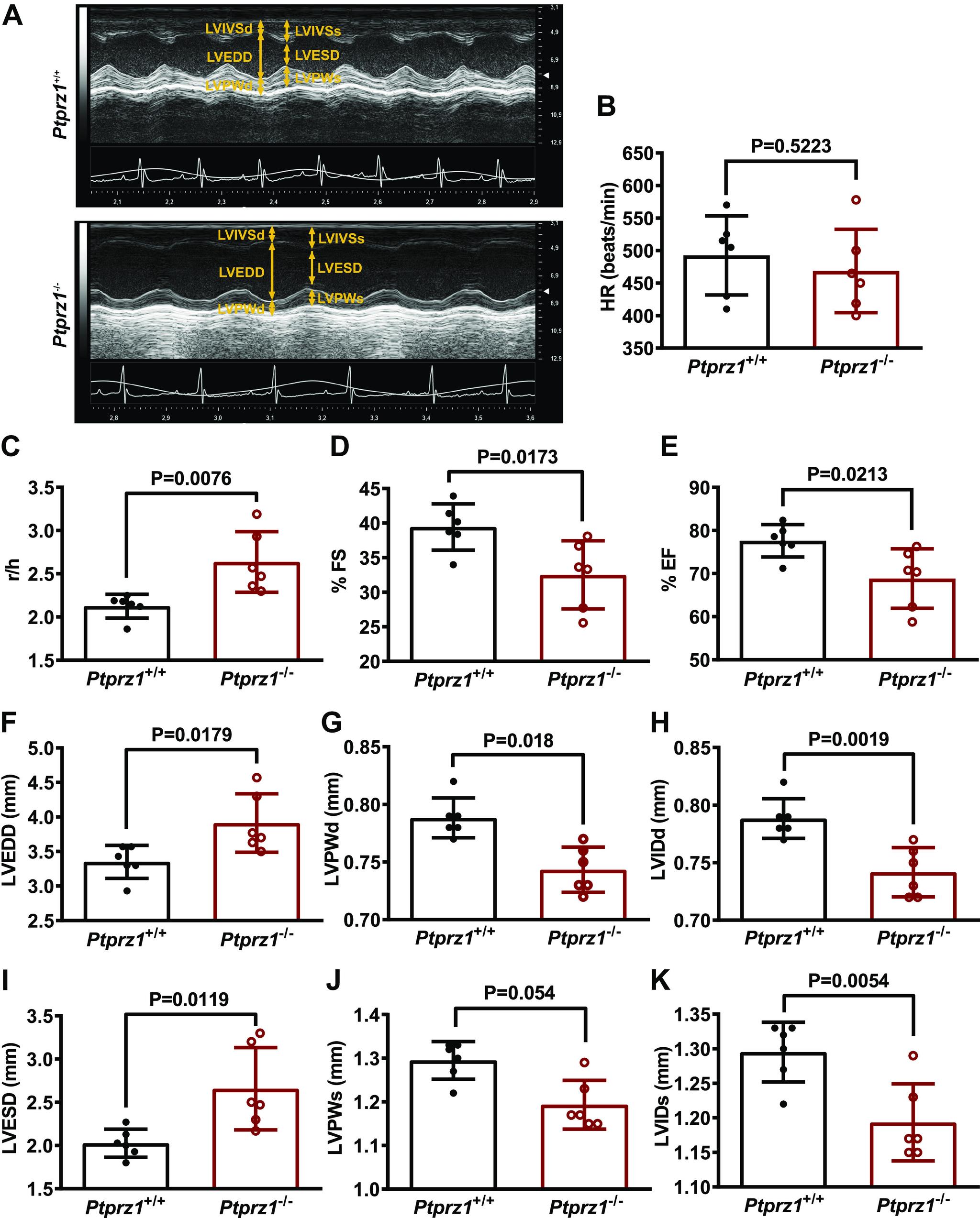
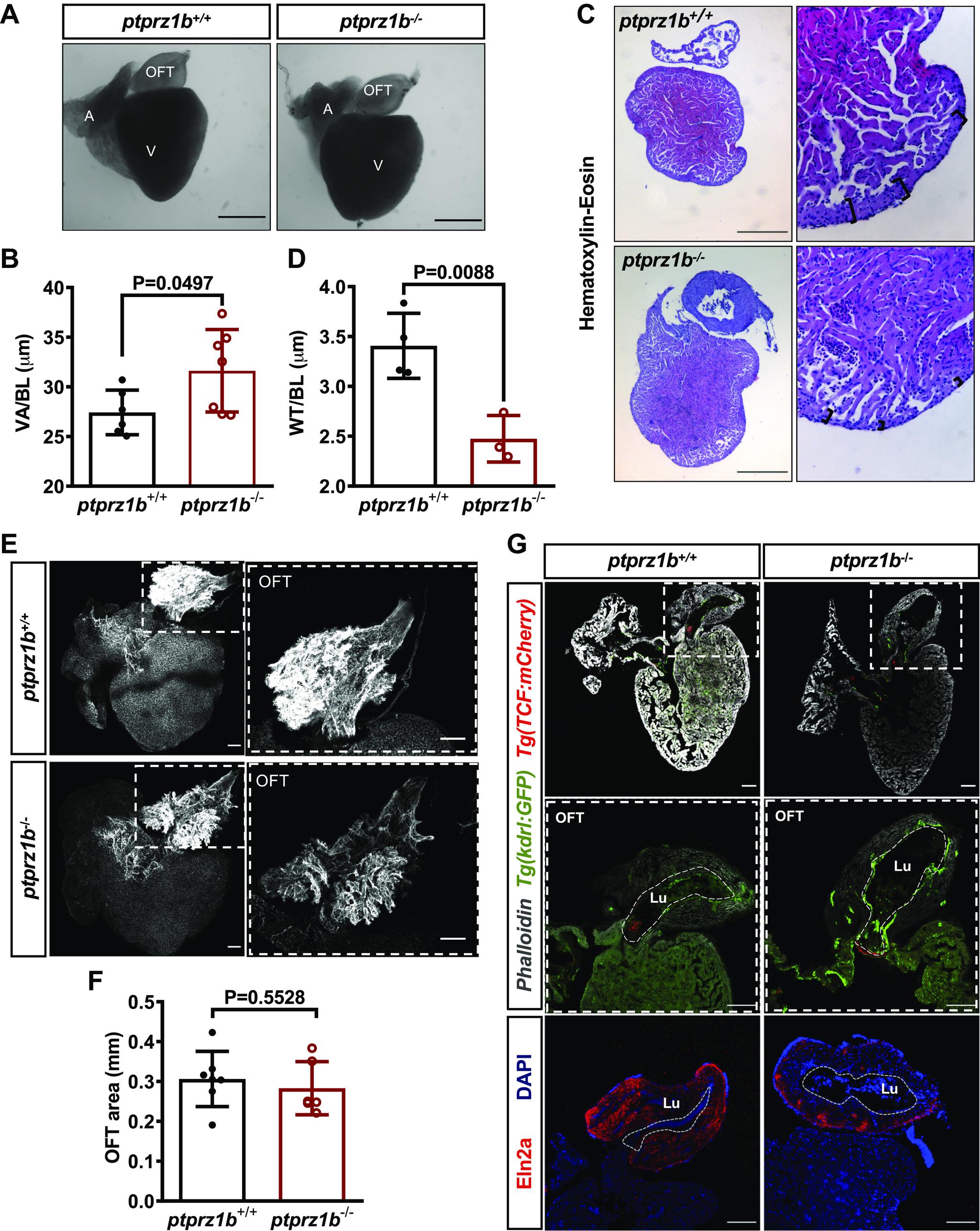
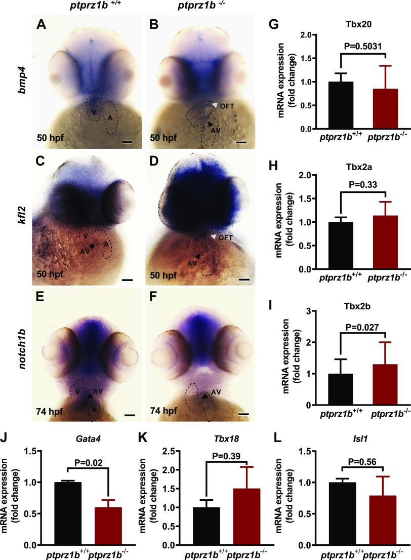
Protein tyrosine phosphatase receptor-1 (PTPRZ1) is a transmembrane tyrosine phosphatase receptor highly expressed in embryonic stem cells. In the present work, gene expression analyses of and mice endothelial cells and hearts pointed to an unidentified role of PTPRZ1 in heart development through the regulation of heart-specific transcription factor genes. Echocardiography analysis in mice identified that both systolic and diastolic functions are affected in compared with hearts, based on a dilated left ventricular (LV) cavity, decreased ejection fraction and fraction shortening, and increased angiogenesis in hearts, with no signs of cardiac hypertrophy. A zebrafish knockout was also generated and exhibited misregulated expression of developmental cardiac markers, bradycardia, and defective heart morphogenesis characterized by enlarged ventricles and defected contractility. A selective PTPRZ1 tyrosine phosphatase inhibitor affected zebrafish heart development and function in a way like what is observed in the zebrafish. The same inhibitor had no effect in the function of the adult zebrafish heart, suggesting that PTPRZ1 is not important for the adult heart function, in line with data from the human cell atlas showing very low to negligible PTPRZ1 expression in the adult human heart. However, in line with the animal models, was expressed in many different cell types in the human fetal heart, such as valvar, fibroblast-like, cardiomyocytes, and endothelial cells. Collectively, these data suggest that PTPRZ1 regulates cardiac morphogenesis in a way that subsequently affects heart function and warrant further studies for the involvement of PTPRZ1 in idiopathic congenital cardiac pathologies. Protein tyrosine phosphatase receptor 1 (PTPRZ1) is expressed in fetal but not adult heart and seems to affect heart development. In both mouse and zebrafish animal models, loss of PTPRZ1 results in dilated left ventricle cavity, decreased ejection fraction, and fraction shortening, with no signs of cardiac hypertrophy. PTPRZ1 also seems to be involved in atrioventricular canal specification, outflow tract morphogenesis, and heart angiogenesis. These results suggest that PTPRZ1 plays a role in heart development and support the hypothesis that it may be involved in congenital cardiac pathologies.

摘要

蛋白酪氨酸磷酸酯酶受体 1(PTPRZ1)是一种高度表达于胚胎干细胞的跨膜酪氨酸磷酸酯酶受体。在本研究中,对 和 内皮细胞和心脏的基因表达分析表明,PTPRZ1 通过调节心脏特异性转录因子基因,在心脏发育中发挥着尚未确定的作用。对 小鼠的超声心动图分析表明,与 心脏相比, 心脏的收缩和舒张功能均受到影响,表现在左心室(LV)腔扩张、射血分数和缩短分数降低,以及 心脏的血管生成增加,但没有心脏肥大的迹象。还生成了 斑马鱼 基因敲除品系,其表现出心脏发育标志物的表达失调、心动过缓以及心室增大和收缩功能缺陷为特征的心脏形态发生缺陷。一种选择性的 PTPRZ1 酪氨酸磷酸酯酶抑制剂影响斑马鱼心脏的发育和功能,这种作用方式与在 斑马鱼中观察到的情况相似。该抑制剂对成年斑马鱼心脏的功能没有影响,这表明 PTPRZ1 对成年心脏功能不重要,这与人类细胞图谱的数据一致,该数据显示 PTPRZ1 在成人心脏中的表达非常低或可忽略不计。然而,与动物模型一致的是, 在人类胎儿心脏的许多不同细胞类型中表达,如瓣膜、成纤维样细胞、心肌细胞和内皮细胞。综上所述,这些数据表明 PTPRZ1 以一种影响心脏功能的方式调节心脏形态发生,并需要进一步研究 PTPRZ1 是否参与特发性先天性心脏病变。蛋白酪氨酸磷酸酯酶受体 1(PTPRZ1)在胎儿心脏中表达,但在成年心脏中不表达,似乎影响心脏发育。在 小鼠和 斑马鱼动物模型中,缺失 PTPRZ1 导致左心室腔扩张、射血分数和缩短分数降低,没有心脏肥大的迹象。PTPRZ1 似乎还参与房室管的特化、流出道形态发生和心脏血管生成。这些结果表明 PTPRZ1 在心脏发育中发挥作用,并支持其可能参与先天性心脏病变的假说。

https://cdn.ncbi.nlm.nih.gov/pmc/blobs/433d/8754060/859347cd142d/ajpheart.00400.2021_f001.jpg

文献AI研究员

20分钟写一篇综述,助力文献阅读效率提升50倍。

立即体验

用中文搜PubMed

大模型驱动的PubMed中文搜索引擎

马上搜索

文档翻译

学术文献翻译模型,支持多种主流文档格式。

立即体验