Suppr超能文献

脑内淋巴血管内皮细胞对 Aβ 种属的差异清除作用。

Differential Clearance of Aβ Species from the Brain by Brain Lymphatic Endothelial Cells in Zebrafish.

机构信息

Disease Target Structure Research Center, Korea Research Institute of Bioscience and Biotechnology, 125 Gwahak-ro, Yuseong-gu, Daejeon 34141, Korea.

Dementia DTC R&D Convergence Program, Korea Institute of Science and Technology, Hwarang-ro 14-gil 5, Seongbuk-gu, Seoul 02792, Korea.

出版信息

Int J Mol Sci. 2021 Nov 2;22(21):11883. doi: 10.3390/ijms222111883.

Abstract

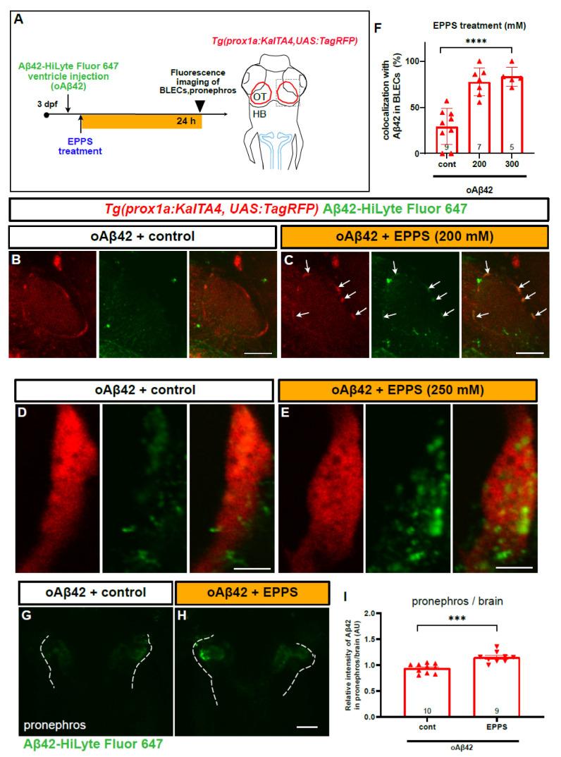
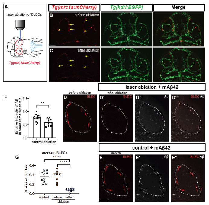
The failure of amyloid beta (Aβ) clearance is a major cause of Alzheimer's disease, and the brain lymphatic systems play a crucial role in clearing toxic proteins. Recently, brain lymphatic endothelial cells (BLECs), a non-lumenized lymphatic cell in the vertebrate brain, was identified, but Aβ clearance via this novel cell is not fully understood. We established an in vivo zebrafish model using fluorescently labeled Aβ42 to investigate the role of BLECs in Aβ clearance. We discovered the efficient clearance of monomeric Aβ42 (mAβ42) compared to oligomeric Aβ42 (oAβ42), which was illustrated by the selective uptake of mAβ42 by BLECs and peripheral transport. The genetic depletion, pharmacological inhibition via the blocking of the mannose receptor, or the laser ablation of BLECs resulted in the defective clearance of mAβ42. The treatment with an Aβ disaggregating agent facilitated the internalization of oAβ42 into BLECs and improved the peripheral transport. Our findings reveal a new role of BLECs in the differential clearance of mAβ42 from the brain and provide a novel therapeutic strategy based on promoting Aβ clearance.

摘要

淀粉样蛋白β(Aβ)清除失败是阿尔茨海默病的主要原因,而脑淋巴系统在清除毒性蛋白方面起着至关重要的作用。最近,脑淋巴内皮细胞(BLEC)作为脊椎动物脑中的一种非腔化的淋巴细胞被鉴定出来,但通过这种新型细胞清除 Aβ的机制还不完全清楚。我们利用荧光标记的 Aβ42 建立了体内斑马鱼模型,以研究 BLEC 在 Aβ清除中的作用。我们发现,与寡聚体 Aβ42(oAβ42)相比,单体 Aβ42(mAβ42)的清除效率更高,这是通过 BLEC 对 mAβ42 的选择性摄取和外周转运来证明的。BLEC 的遗传缺失、通过阻断甘露糖受体的药理学抑制或激光消融都会导致 mAβ42 的清除功能缺陷。Aβ 解聚剂的处理促进了 oAβ42 进入 BLEC 并改善了外周转运。我们的研究结果揭示了 BLEC 在大脑中对 mAβ42 进行差异化清除的新作用,并提供了一种基于促进 Aβ 清除的新治疗策略。

https://cdn.ncbi.nlm.nih.gov/pmc/blobs/e757/8584359/d4e4b88b5b71/ijms-22-11883-g001.jpg

文献AI研究员

20分钟写一篇综述,助力文献阅读效率提升50倍。

立即体验

用中文搜PubMed

大模型驱动的PubMed中文搜索引擎

马上搜索

文档翻译

学术文献翻译模型,支持多种主流文档格式。

立即体验