Suppr超能文献

水稻 U-box E3 泛素连接酶基因家族的分子与功能分析()。

Molecular and Functional Analysis of U-box E3 Ubiquitin Ligase Gene Family in Rice ().

机构信息

Department of Crop Science, College of Agriculture and Life & Environment Sciences, Chungbuk National University, Cheongju 28644, Korea.

Division of Horticultural Biotechnology, Hankyong National University, Anseong 17579, Korea.

出版信息

Int J Mol Sci. 2021 Nov 8;22(21):12088. doi: 10.3390/ijms222112088.

Abstract

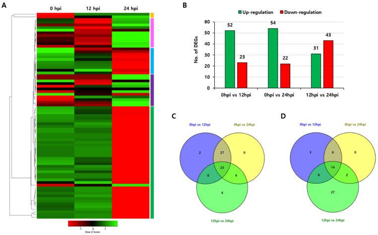
Proteins encoded by U-box type ubiquitin ligase (PUB) genes in rice are known to play an important role in plant responses to abiotic and biotic stresses. Functional analysis has revealed a detailed molecular mechanism involving PUB proteins in relation to abiotic and biotic stresses. In this study, characteristics of 77 genes in rice were identified. Systematic and comprehensive analyses of the gene family were then performed, including analysis of conserved domains, phylogenetic relationships, gene structure, chromosome location, cis-acting elements, and expression patterns. Through transcriptome analysis, we confirmed that 16 genes show similar expression patterns in drought stress and blast infection response pathways. Numerous cis-acting elements were found in promoter sequences of 16 genes, indicating that the genes might be involved in complex regulatory networks to control hormones, stress responses, and cellular development. We performed qRT-PCR on 16 genes under drought stress and blast infection to further identify the reliability of transcriptome and cis-element analysis data. It was confirmed that the expression pattern was similar to RNA-sequencing analysis results. The transcription of under various stress conditions indicates that the PUB gene might have various functions in the responses of rice to abiotic and biotic stresses. Taken together, these results indicate that the genome-wide analysis of genes can provide a solid basis for the functional analysis of U-box E3 ubiquitin ligase genes. The molecular information of the U-box E3 ubiquitin ligase gene family in rice, including gene expression patterns and cis-acting regulatory elements, could be useful for future crop breeding programs by genome editing.

摘要

在水稻中,由 U-box 型泛素连接酶(PUB)基因编码的蛋白质被认为在植物应对非生物和生物胁迫中起着重要作用。功能分析揭示了涉及 PUB 蛋白与非生物和生物胁迫的详细分子机制。在这项研究中,鉴定了水稻中 77 个基因的特征。然后对基因家族进行了系统和全面的分析,包括保守结构域分析、系统发育关系、基因结构、染色体定位、顺式作用元件和表达模式分析。通过转录组分析,我们证实了 16 个基因在干旱胁迫和稻瘟病感染响应途径中表现出相似的表达模式。在 16 个基因的启动子序列中发现了大量的顺式作用元件,表明这些基因可能参与复杂的调控网络,以控制激素、应激反应和细胞发育。我们对 16 个基因在干旱胁迫和稻瘟病感染下进行了 qRT-PCR,以进一步确定转录组和顺式元件分析数据的可靠性。结果证实,表达模式与 RNA-seq 分析结果相似。在各种胁迫条件下的转录表明,PUB 基因在水稻对非生物和生物胁迫的响应中可能具有多种功能。综上所述,这些结果表明对基因进行全基因组分析可以为 U-box E3 泛素连接酶基因的功能分析提供坚实的基础。水稻 U-box E3 泛素连接酶基因家族的分子信息,包括基因表达模式和顺式作用调控元件,可通过基因组编辑用于未来的作物育种计划。

https://cdn.ncbi.nlm.nih.gov/pmc/blobs/c8eb/8584879/6f8fc37e5e31/ijms-22-12088-g001.jpg

文献AI研究员

20分钟写一篇综述,助力文献阅读效率提升50倍。

立即体验

用中文搜PubMed

大模型驱动的PubMed中文搜索引擎

马上搜索

文档翻译

学术文献翻译模型,支持多种主流文档格式。

立即体验