Suppr超能文献

室旁下丘脑核功能障碍导致小鼠嗜睡。

Dysfunctions of the paraventricular hypothalamic nucleus induce hypersomnia in mice.

机构信息

Department of Pharmacology, School of Basic Medical Sciences; State Key Laboratory of Medical Neurobiology and MOE Frontiers Center for Brain Science, Institutes of Brain Science, Fudan University, Shanghai, China.

Department of Neurology, The First Hospital of Jilin University, Changchun, China.

出版信息

Elife. 2021 Nov 17;10:e69909. doi: 10.7554/eLife.69909.

Abstract

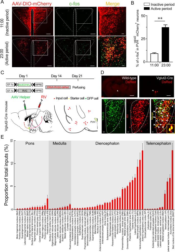
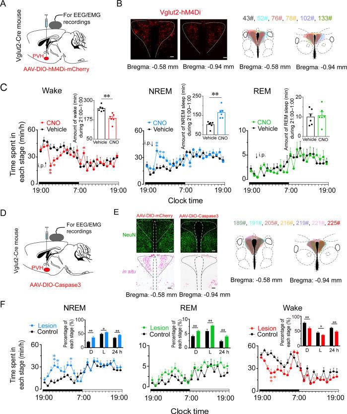
Hypersomnolence disorder (HD) is characterized by excessive sleep, which is a common sequela following stroke, infection, or tumorigenesis. HD is traditionally thought to be associated with lesions of wake-promoting nuclei. However, lesions of a single wake-promoting nucleus, or even two simultaneously, did not exert serious HD. Therefore, the specific nucleus and neural circuitry for HD remain unknown. Here, we observed that the paraventricular nucleus of the hypothalamus (PVH) exhibited higher c-fos expression during the active period (23:00) than during the inactive period (11:00) in mice. Therefore, we speculated that the PVH, in which most neurons are glutamatergic, may represent one of the key arousal-controlling centers. By using vesicular glutamate transporter 2 (vglut2) mice together with fiber photometry, multichannel electrophysiological recordings, and genetic approaches, we found that PVH neurons were most active during wakefulness. Chemogenetic activation of PVH neurons induced wakefulness for 9 hr, and photostimulation of PVH→parabrachial complex/ventral lateral septum circuits immediately drove transitions from sleep to wakefulness. Moreover, lesioning or chemogenetic inhibition of PVH neurons dramatically decreased wakefulness. These results indicate that the PVH is critical for arousal promotion and maintenance.

摘要

嗜睡症(HD)的特征是过度睡眠,这是中风、感染或肿瘤发生后的常见后遗症。HD 传统上被认为与觉醒核团的病变有关。然而,单个觉醒核团的病变,甚至两个同时发生的病变,并没有引起严重的 HD。因此,HD 的特定核团和神经回路仍然未知。在这里,我们观察到,在小鼠中,下丘脑室旁核(PVH)在活动期(23:00)的 c-fos 表达高于不活动期(11:00)。因此,我们推测,大多数神经元为谷氨酸能的 PVH 可能代表关键的觉醒控制中心之一。通过使用囊泡谷氨酸转运体 2(vglut2)小鼠以及纤维光度测定法、多通道电生理记录和遗传方法,我们发现 PVH 神经元在觉醒时最活跃。PVH 神经元的化学遗传激活诱导觉醒 9 小时,并且对 PVH→臂旁复合体/腹外侧隔区回路的光刺激立即促使睡眠向觉醒转变。此外,PVH 神经元的损伤或化学遗传抑制显著降低了觉醒。这些结果表明,PVH 对觉醒的促进和维持至关重要。

https://cdn.ncbi.nlm.nih.gov/pmc/blobs/33e7/8631797/7cd9f0f98211/elife-69909-fig1.jpg

文献AI研究员

20分钟写一篇综述,助力文献阅读效率提升50倍。

立即体验

用中文搜PubMed

大模型驱动的PubMed中文搜索引擎

马上搜索

文档翻译

学术文献翻译模型,支持多种主流文档格式。

立即体验