Suppr超能文献

铁死亡相关基因STEAP3下调作为肝细胞癌的新型诊断和预后靶点及其在免疫调节中的作用

Downregulated Ferroptosis-Related Gene STEAP3 as a Novel Diagnostic and Prognostic Target for Hepatocellular Carcinoma and Its Roles in Immune Regulation.

作者信息

Yan Yuanliang, Liang Qiuju, Xu Zhijie, Huang Jinzhou, Chen Xi, Cai Yuan, Peng Bi, Yi Qiaoli

机构信息

Department of Pharmacy, Xiangya Hospital, Central South University, Changsha, China.

Department of Pathology, Xiangya Hospital, Central South University, Changsha, China.

出版信息

Front Cell Dev Biol. 2021 Nov 1;9:743046. doi: 10.3389/fcell.2021.743046. eCollection 2021.

Abstract

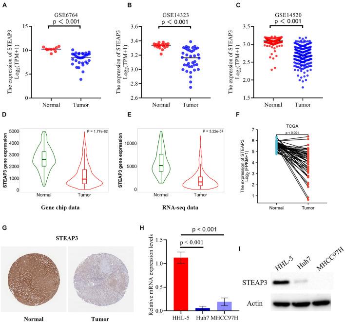
Ferroptosis, a distinct type of regulated cell death, has been reported to be involved in the tumorigenesis of liver hepatocellular carcinoma (LIHC). However, the precise functions and potential mechanisms of ferroptosis in LIHC were still poorly understood. Herein, we investigated the biological roles of ferroptosis-related gene STEAP3 in LIHC. STEAP3 was previously proved to serve a key regulator in ferroptosis mediating the iron metabolism. Comprehensive bioinformatics from several databases revealed that STEAP3 was significantly downregulated in LIHC tissues and exhibited the favorable prognostic significance in LIHC patients. The downregulated STEAP3 was further confirmed in two LIHC cells Huh7 and MHCC97H using real-time PCR and western blot. And STEAP3 overexpression significantly inhibited the cell proliferation in Huh7 and MHCC97H cells. In addition, clinical data identified the relationship between STEAP3 expression and several clinicopathological parameters of LIHC patients, including histologic grade, alpha fetal protein (AFP) concentration, etc. Receiver operation characteristic (ROC) curve revealed STEAP3 as a potential diagnostic biomarker for LIHC patients. Moreover, the co-expression network of STEAP3 was explored to gain a better insight into its underlying signaling pathways. Finally, aberrant STEAP3 might participate in varieties of immune-associated signatures in LIHC pathogenesis, including immunostimulators, immunoinhibitors, chemokines, and chemokine receptors. Taken together, these findings could enhance our knowledge regarding the inhibitory roles and underlying biological significance of STEAP3 in LIHC tumorigenesis.

摘要

铁死亡是一种独特的程序性细胞死亡类型,据报道其与肝细胞癌(LIHC)的肿瘤发生有关。然而,铁死亡在LIHC中的精确功能和潜在机制仍知之甚少。在此,我们研究了铁死亡相关基因STEAP3在LIHC中的生物学作用。STEAP3先前被证明是铁死亡中介导铁代谢的关键调节因子。来自多个数据库的综合生物信息学分析表明,STEAP3在LIHC组织中显著下调,并且在LIHC患者中具有良好的预后意义。通过实时PCR和蛋白质印迹在两种LIHC细胞Huh7和MHCC97H中进一步证实了STEAP3的下调。并且STEAP3过表达显著抑制了Huh7和MHCC97H细胞的增殖。此外,临床数据确定了STEAP3表达与LIHC患者的几个临床病理参数之间的关系,包括组织学分级、甲胎蛋白(AFP)浓度等。受试者工作特征(ROC)曲线显示STEAP3是LIHC患者的潜在诊断生物标志物。此外,探索了STEAP3的共表达网络以更好地了解其潜在的信号通路。最后,异常的STEAP3可能参与了LIHC发病机制中的多种免疫相关特征,包括免疫刺激剂、免疫抑制剂、趋化因子和趋化因子受体。综上所述,这些发现可以增强我们对STEAP3在LIHC肿瘤发生中的抑制作用和潜在生物学意义的认识。

https://cdn.ncbi.nlm.nih.gov/pmc/blobs/b8a4/8591264/d55eb6a128eb/fcell-09-743046-g001.jpg

文献AI研究员

20分钟写一篇综述,助力文献阅读效率提升50倍。

立即体验

用中文搜PubMed

大模型驱动的PubMed中文搜索引擎

马上搜索

文档翻译

学术文献翻译模型,支持多种主流文档格式。

立即体验