Suppr超能文献

靶向整合 EpCAM 特异性嵌合抗原受体于人类诱导多能干细胞及其分化为 NK 细胞。

Targeted integration of EpCAM-specific CAR in human induced pluripotent stem cells and their differentiation into NK cells.

机构信息

Department of Biological Sciences, National University of Singapore, 14 Science Drive 4, Singapore, 117543, Singapore.

Institute of Bioengineering and Nanotechnology, Singapore, 138669, Singapore.

出版信息

Stem Cell Res Ther. 2021 Nov 21;12(1):580. doi: 10.1186/s13287-021-02648-4.

Abstract

BACKGROUND

Redirection of natural killer (NK) cells with chimeric antigen receptors (CAR) is attractive in developing off-the-shelf CAR therapeutics for cancer treatment. However, the site-specific integration of a CAR gene into NK cells remains challenging.

METHODS

In the present study, we genetically modified human induced pluripotent stem cells (iPSCs) with a zinc finger nuclease (ZFN) technology to introduce a cDNA encoding an anti-EpCAM CAR into the adeno-associated virus integration site 1, a "safe harbour" for transgene insertion into human genome, and next differentiated the modified iPSCs into CAR-expressing iNK cells.

RESULTS

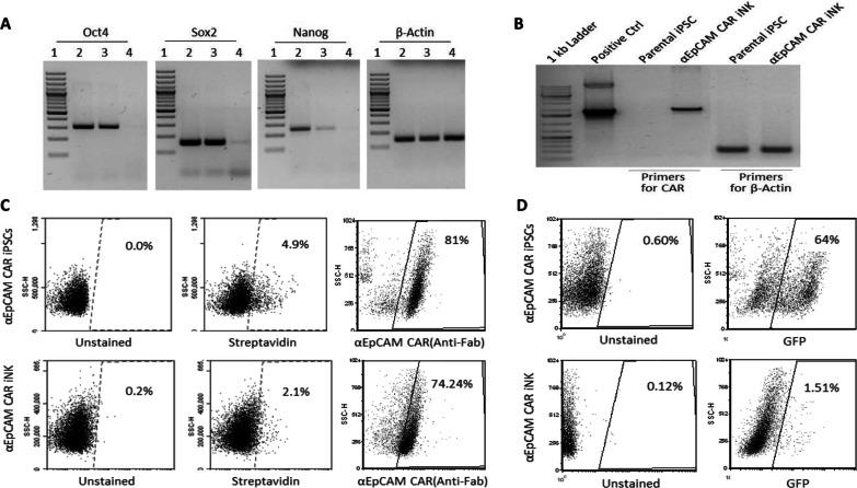
We detected the targeted integration in 4 out of 5 selected iPSC clones, 3 of which were biallelically modified. Southern blotting analysis revealed no random integration events. iNK cells were successfully derived from the modified iPSCs with a 47-day protocol, which were morphologically similar to peripheral blood NK cells, displayed NK phenotype (CD56+CD3-), and expressed NK receptors. The CAR expression of the iPSC-derived NK cells was confirmed with RT-PCR and flow cytometry analysis. In vitro cytotoxicity assay further confirmed their lytic activity against NK cell-resistant, EpCAM-positive cancer cells, but not to EpCAM-positive normal cells, demonstrating the retained tolerability of the CAR-iNK cells towards normal cells.

CONCLUSION

Looking ahead, the modified iPSCs generated in the current study hold a great potential as a practically unlimited source to generate anti-EpCAM CAR iNK cells.

摘要

背景

嵌合抗原受体(CAR)重定向自然杀伤(NK)细胞在开发用于癌症治疗的现成 CAR 疗法方面具有吸引力。然而,CAR 基因在 NK 细胞中的特异性整合仍然具有挑战性。

方法

在本研究中,我们使用锌指核酸酶(ZFN)技术对人诱导多能干细胞(iPSC)进行基因修饰,将编码抗-EpCAM CAR 的 cDNA 导入腺相关病毒整合位点 1,这是一个转基因插入人类基因组的“安全港”,然后将修饰的 iPSC 分化为表达 CAR 的 iNK 细胞。

结果

我们在 5 个选定的 iPSC 克隆中检测到了 4 个靶向整合,其中 3 个是双等位基因修饰的。Southern 印迹分析显示没有随机整合事件。通过 47 天的方案,我们成功地从修饰的 iPSC 中衍生出 iNK 细胞,其形态与外周血 NK 细胞相似,表达 NK 表型(CD56+CD3-),并表达 NK 受体。通过 RT-PCR 和流式细胞术分析证实了 CAR 在 iPSC 衍生的 NK 细胞中的表达。体外细胞毒性试验进一步证实了它们对 NK 细胞耐药、EpCAM 阳性癌细胞的裂解活性,但对 EpCAM 阳性正常细胞没有活性,表明 CAR-iNK 细胞对正常细胞仍保持耐受性。

结论

展望未来,当前研究中生成的修饰 iPSC 作为一种实际无限的来源,具有生成抗-EpCAM CAR iNK 细胞的巨大潜力。

https://cdn.ncbi.nlm.nih.gov/pmc/blobs/f23b/8607711/b7e7eefd60e2/13287_2021_2648_Fig1_HTML.jpg

文献AI研究员

20分钟写一篇综述,助力文献阅读效率提升50倍。

立即体验

用中文搜PubMed

大模型驱动的PubMed中文搜索引擎

马上搜索

文档翻译

学术文献翻译模型,支持多种主流文档格式。

立即体验