Suppr超能文献

炎症相关长链非编码RNA特征预测胃癌预后

Inflammation-Related Long Non-Coding RNA Signature Predicts the Prognosis of Gastric Carcinoma.

作者信息

Zhang ShuQiao, Li XinYu, Tang ChunZhi, Kuang WeiHong

机构信息

First Affiliated Hospital of Guangzhou University of Chinese Medicine, Guangzhou University of Chinese Medicine, Guangzhou, China.

Medical College of Acupuncture-Moxibustion and Rehabilitation, Guangzhou University of Chinese Medicine, Guangzhou, China.

出版信息

Front Genet. 2021 Nov 8;12:736766. doi: 10.3389/fgene.2021.736766. eCollection 2021.

Abstract

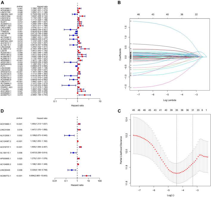
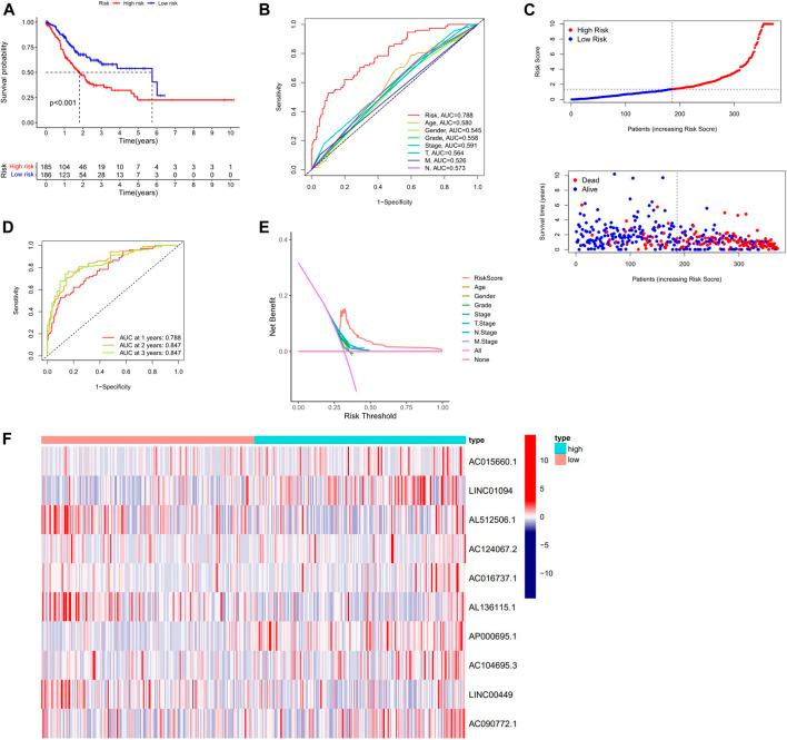
Gastric carcinoma (GC) is a molecularly and phenotypically highly heterogeneous disease, making the prognostic prediction challenging. On the other hand, Inflammation as part of the active cross-talk between the tumor and the host in the tumor or its microenvironment could affect prognosis. We established a prognostic multi lncRNAs signature that could better predict the prognosis of GC patients based on inflammation-related differentially expressed lncRNAs in GC. We identified 10 differently expressed lncRNAs related to inflammation associated with GC prognosis. Kaplan-Meier survival analysis demonstrated that high-risk inflammation-related lncRNAs signature was related to poor prognosis of GC. Moreover, the inflammation-related lncRNAs signature had an AUC of 0.788, proving their utility in predicting GC prognosis. Indeed, our risk signature is more precise in predicting the prognosis of GC patients than traditional clinicopathological manifestations. Immune and tumor-related pathways for individuals in the low and high-risk groups were further revealed by GSEA. Moreover, TCGA based analysis revealed significant differences in HLA, MHC class-I, cytolytic activity, parainflammation, co-stimulation of APC, type II INF response, and type I INF response between the two risk groups. Immune checkpoints revealed CD86, TNFSF18, CD200, and LAIR1 were differently expressed between lowand high-risk groups. A novel inflammation-related lncRNAs (AC015660.1, LINC01094, AL512506.1, AC124067.2, AC016737.1, AL136115.1, AP000695.1, AC104695.3, LINC00449, AC090772.1) signature may provide insight into the new therapies and prognosis prediction for GC patients.

摘要

胃癌(GC)是一种在分子和表型上高度异质性的疾病,这使得预后预测具有挑战性。另一方面,炎症作为肿瘤与其微环境中肿瘤与宿主之间活跃相互作用的一部分,可能会影响预后。我们基于GC中与炎症相关的差异表达lncRNAs建立了一个预后多lncRNAs特征,该特征可以更好地预测GC患者的预后。我们鉴定出10种与GC预后相关的炎症相关差异表达lncRNAs。Kaplan-Meier生存分析表明,高风险炎症相关lncRNAs特征与GC的不良预后相关。此外,炎症相关lncRNAs特征的曲线下面积(AUC)为0.788,证明了它们在预测GC预后方面的效用。事实上,我们的风险特征在预测GC患者预后方面比传统临床病理表现更精确。基因集富集分析(GSEA)进一步揭示了低风险和高风险组个体的免疫和肿瘤相关通路。此外,基于癌症基因组图谱(TCGA)的分析显示,两个风险组之间在人类白细胞抗原(HLA)、MHC I类、细胞溶解活性、类炎症、抗原呈递细胞(APC)的共刺激、II型干扰素反应和I型干扰素反应方面存在显著差异。免疫检查点显示,低风险和高风险组之间CD86、肿瘤坏死因子配体超家族成员18(TNFSF18)、CD200和白细胞相关免疫球蛋白样受体1(LAIR1)表达不同。一种新的炎症相关lncRNAs(AC015660.1、LINC01094、AL512506.1、AC124067.2、AC016737.1、AL136115.1、AP000695.1、AC104695.3、LINC00449、AC090772.1)特征可能为GC患者的新治疗方法和预后预测提供见解。

https://cdn.ncbi.nlm.nih.gov/pmc/blobs/8c06/8607501/7046aee86ce6/fgene-12-736766-g001.jpg

文献AI研究员

20分钟写一篇综述,助力文献阅读效率提升50倍。

立即体验

用中文搜PubMed

大模型驱动的PubMed中文搜索引擎

马上搜索

文档翻译

学术文献翻译模型,支持多种主流文档格式。

立即体验