Suppr超能文献

筛查血浆外泌体 RNA 作为宫颈癌的诊断标志物:对接受初次放化疗的患者的分析。

Screening Plasma Exosomal RNAs as Diagnostic Markers for Cervical Cancer: An Analysis of Patients Who Underwent Primary Chemoradiotherapy.

机构信息

Department of Radiation Oncology, Ajou University School of Medicine, Suwon 16499, Korea.

Ajou Translational Omics Center, Ajou University School of Medicine, Suwon 16499, Korea.

出版信息

Biomolecules. 2021 Nov 14;11(11):1691. doi: 10.3390/biom11111691.

Abstract

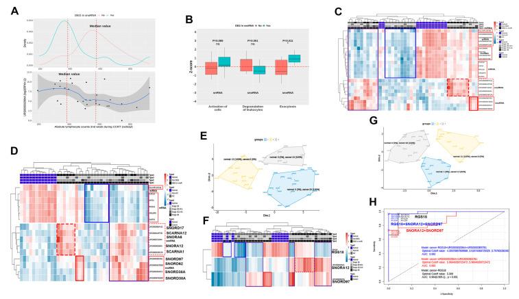
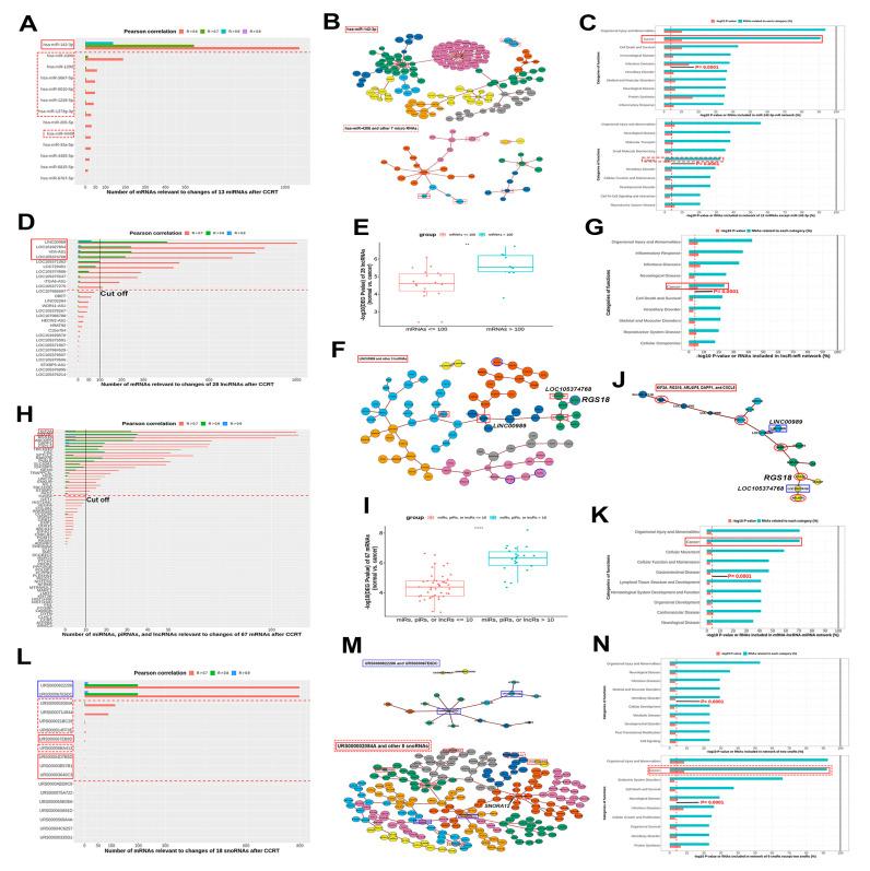
This preliminary study aimed to screen non-coding RNAs (ncRNAs) from plasma exosomes as a new method for cervical cancer diagnosis. Differentially expressed RNAs were initially selected from among a group of 12 healthy individuals (normal group) and a pretreatment group of 30 patients with cervical cancer (cancer group). Then, we analyzed the association between an ncRNA-mRNA network and cancer using ingenuity pathway analysis after secondary selection according to the number and correlation of mRNAs (or ncRNAs) relative to changes in the expression of primarily selected ncRNAs (or mRNAs) before and after chemoradiotherapy. The number of RNAs selected from the initial RNAs was one from 13 miRNAs, four from 42 piRNAs, four from 28 lncRNAs, nine from 18 snoRNAs, 10 from 76 snRNAs, nine from 474 tRNAs, nine from 64 yRNAs, and five from 67 mRNAs. The combination of miRNA (miR-142-3p), mRNAs (, and ), and snoRNAs (SNORD17, SCARNA12, SNORA6, SNORA12, SCRNA1, SNORD97, SNORD62, and SNORD38A) clearly distinguished the normal samples from the cancer group samples. We present a method for efficiently screening eight classes of RNAs isolated from exosomes for cervical cancer diagnosis using mRNAs (or ncRNAs) altered by chemoradiotherapy.

摘要

本初步研究旨在筛选血浆外泌体中的非编码 RNA(ncRNA),作为一种新的宫颈癌诊断方法。首先从 12 名健康个体(正常组)和 30 名宫颈癌患者预处理组(癌症组)中选择差异表达的 RNA。然后,根据与主要筛选的 ncRNA(或 mRNAs)在化疗前后表达变化相关的 mRNAs(或 ncRNAs)的数量和相关性,通过 Ingenuity 通路分析对 ncRNA-mRNA 网络与癌症之间的关系进行二次选择。从初始 RNA 中选择的 RNA 数量为 1 个 miRNA、4 个 piRNA、4 个 lncRNA、9 个 snoRNA、10 个 snRNA、9 个 tRNA、6 个 yRNA 和 5 个 mRNA。miRNA(miR-142-3p)、mRNA(和)和 snoRNA(SNORD17、SCARNA12、SNORA6、SNORA12、SCRNA1、SNORD97、SNORD62 和 SNORD38A)的组合可以清楚地区分正常样本和癌症组样本。我们提出了一种使用经化疗和放疗改变的 mRNAs(或 ncRNAs)从外泌体中有效筛选八种类型 RNA 的方法,用于宫颈癌诊断。

https://cdn.ncbi.nlm.nih.gov/pmc/blobs/5b07/8615616/58206d732375/biomolecules-11-01691-g001.jpg

文献AI研究员

20分钟写一篇综述,助力文献阅读效率提升50倍。

立即体验

用中文搜PubMed

大模型驱动的PubMed中文搜索引擎

马上搜索

文档翻译

学术文献翻译模型,支持多种主流文档格式。

立即体验