Suppr超能文献

调控蜜蜂发育基因。

Regulates Honey Bee Developmental Genes.

作者信息

Du Yating, Luo Shiqi, Zhou Xin

机构信息

College of Food Science and Nutritional Engineering, China Agricultural University, Beijing 100083, China.

Department of Entomology, College of Plant Protection, China Agricultural University, Beijing 100193, China.

出版信息

Int J Mol Sci. 2021 Nov 9;22(22):12105. doi: 10.3390/ijms222212105.

Abstract

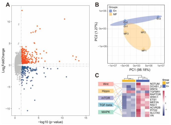
Honey bees provide essential pollination services to the terrestrial ecosystem and produce important agricultural products. As a beneficial lactic acid bacterium, is often supplied as a probiotic for honey bees and other animals. However, the underlying mechanisms of its actions and possible safety risks are not well understood. We present the first complete genome sequence of isolated from the honey bee gut using nanopore sequencing, and investigate the effects and mechanisms of interactions between and honey bees via transcriptome and miRNA analysis. colonization increased honey bee gut weight. Transcriptome analysis showed that developmental genes were up-regulated. In accordance, the target genes of the down-regulated miRNAs were enriched in developmental pathways. We describe how increases honey bee gut weight at the transcriptional and post-transcriptional levels, and add insights about how miRNAs mediate host and bacteria interactions.

摘要

蜜蜂为陆地生态系统提供重要的授粉服务,并生产重要的农产品。作为一种有益的乳酸菌,通常作为蜜蜂和其他动物的益生菌供应。然而,其作用的潜在机制和可能的安全风险尚不清楚。我们首次使用纳米孔测序技术展示了从蜜蜂肠道分离出的[具体乳酸菌名称未给出]的完整基因组序列,并通过转录组和miRNA分析研究了[具体乳酸菌名称未给出]与蜜蜂之间相互作用的影响和机制。[具体乳酸菌名称未给出]的定殖增加了蜜蜂肠道重量。转录组分析表明发育基因上调。相应地,下调的miRNA的靶基因在发育途径中富集。我们描述了[具体乳酸菌名称未给出]如何在转录和转录后水平增加蜜蜂肠道重量,并深入了解了miRNA如何介导宿主与细菌的相互作用。

https://cdn.ncbi.nlm.nih.gov/pmc/blobs/64e7/8621553/9009077e3080/ijms-22-12105-g001.jpg

文献AI研究员

20分钟写一篇综述,助力文献阅读效率提升50倍。

立即体验

用中文搜PubMed

大模型驱动的PubMed中文搜索引擎

马上搜索

文档翻译

学术文献翻译模型,支持多种主流文档格式。

立即体验