Suppr超能文献

端粒酶缺陷型小鼠中 p53 依赖和非依赖机制引起的肺泡干细胞衰老、凋亡和分化。

Pulmonary Alveolar Stem Cell Senescence, Apoptosis, and Differentiation by p53-Dependent and -Independent Mechanisms in Telomerase-Deficient Mice.

机构信息

Institute of Ageing Research, Hangzhou Normal University School of Basic Medical Sciences, Hangzhou 311121, China.

Hudson Institute of Medical Research and Monash University Department of Molecular and Translational Science, Clayton, VIC 3168, Australia.

出版信息

Cells. 2021 Oct 26;10(11):2892. doi: 10.3390/cells10112892.

Abstract

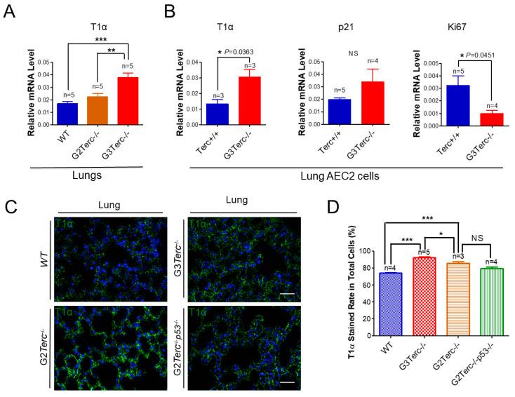
Pulmonary premature ageing and fibrogenesis as in idiopathic pulmonary fibrosis (IPF) occur with the DNA damage response in lungs deficient of telomerase. The molecular mechanism mediating pulmonary alveolar cell fates remains to be investigated. The present study shows that naturally occurring ageing is associated with the DNA damage response (DDR) and activation of the p53 signalling pathway. Telomerase deficiency induced by telomerase RNA component (TERC) knockout (KO) accelerates not only replicative senescence but also altered differentiation and apoptosis of the pulmonary alveolar stem cells (AEC2) in association with increased innate immune natural killer (NK) cells in KO mice. KO results in increased senescence-associated heterochromatin foci (SAHF) marker HP1γ, p21, p16, and apoptosis-associated cleaved caspase-3 in AEC2. However, additional deficiency of the tumour suppressor p53 in the allele of the late generation of KO mice attenuates the increased senescent and apoptotic markers significantly. Moreover, p53 deficiency has no significant effect on the increased gene expression of (a marker of terminal differentiated AEC1) in AEC2 of the late generation of KO mice. These findings demonstrate that, in natural ageing or premature ageing accelerated by telomere shortening, pulmonary senescence and IPF develop with alveolar stem cell p53-dependent premature replicative senescence, apoptosis, and p53-independent differentiation, resulting in pulmonary senescence-associated low-grade inflammation (SALI). Our studies indicate a natural ageing-associated molecular mechanism of telomerase deficiency-induced telomere DDR and SALI in pulmonary ageing and IPF.

摘要

肺的过早衰老和纤维化,如特发性肺纤维化 (IPF),发生在端粒酶缺乏的肺部的 DNA 损伤反应中。介导肺泡细胞命运的分子机制仍有待研究。本研究表明,自然衰老与 DNA 损伤反应 (DDR) 和 p53 信号通路的激活有关。端粒酶 RNA 成分 (TERC) 敲除 (KO) 导致的端粒酶缺乏不仅加速了复制性衰老,还改变了肺泡干细胞 (AEC2) 的分化和凋亡,并与 KO 小鼠中固有免疫自然杀伤 (NK) 细胞的增加有关。 KO 导致衰老相关异染色质焦点 (SAHF) 标志物 HP1γ、p21、p16 和凋亡相关的 cleaved caspase-3 在 AEC2 中的增加。然而,在 KO 小鼠晚期世代的 等位基因中进一步缺乏肿瘤抑制因子 p53,可显著减轻衰老和凋亡标志物的增加。此外,p53 缺失对晚期世代 KO 小鼠 AEC2 中 基因表达的增加 (AEC1 终末分化的标志物) 没有显著影响。这些发现表明,在自然衰老或端粒缩短加速的过早衰老中,肺衰老和 IPF 伴随着肺泡干细胞 p53 依赖性过早复制性衰老、凋亡和 p53 非依赖性分化而发展,导致肺衰老相关的低度炎症 (SALI)。我们的研究表明,端粒酶缺乏导致端粒 DDR 和 SALI 的自然衰老相关分子机制与肺衰老和 IPF 有关。

https://cdn.ncbi.nlm.nih.gov/pmc/blobs/3fb5/8616483/1bd0f265e64c/cells-10-02892-g001.jpg

文献AI研究员

20分钟写一篇综述,助力文献阅读效率提升50倍。

立即体验

用中文搜PubMed

大模型驱动的PubMed中文搜索引擎

马上搜索

文档翻译

学术文献翻译模型,支持多种主流文档格式。

立即体验