Suppr超能文献

E239K 突变消除赖氨酸特异性去甲基酶 1 对 MCF7 细胞迁移和侵袭的抑制作用。

E239K mutation abolishes the suppressive effects of lysine-specific demethylase 1 on migration and invasion of MCF7 cells.

机构信息

The Laboratory of Cancer Biology, China-Japan Union Hospital, Jilin University, Changchun, China.

College of Life Sciences, Hebei Normal University, Shijiazhuang, China.

出版信息

Cancer Sci. 2022 Feb;113(2):489-499. doi: 10.1111/cas.15220. Epub 2021 Dec 15.

Abstract

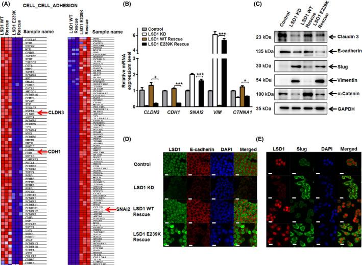
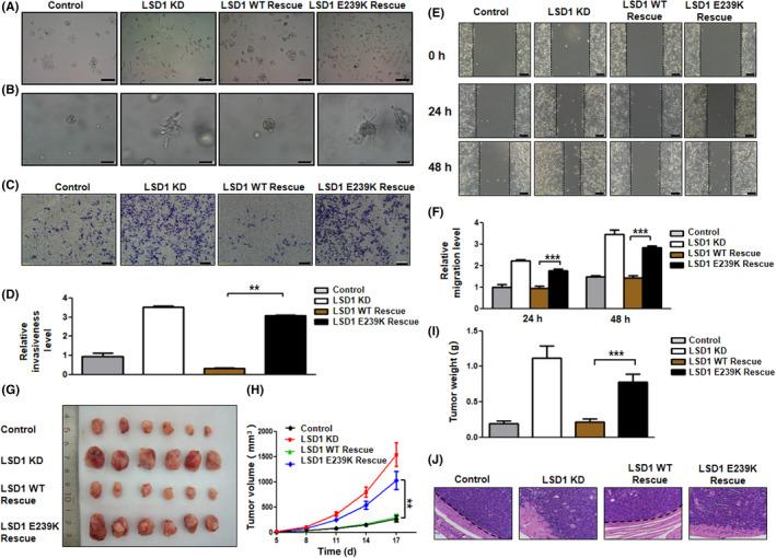
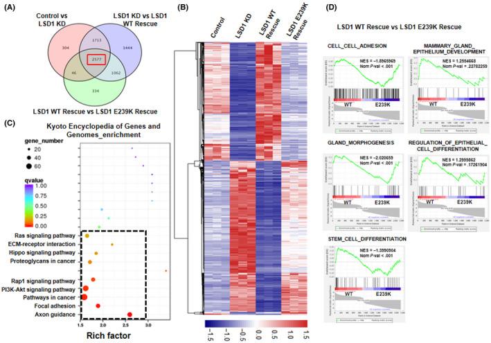
Lysine-specific demethylase 1 (LSD1) is an important histone demethylase that mediates epithelial to mesenchymal transition (EMT). The E239K mutation of LSD1 was identified in a luminal breast cancer patient from the COSMIC Breast Cancer dataset. To investigate the functional effects of the E239K mutation of LSD1, a stable LSD1 knockdown MCF7 cell line was generated. Rescue with WT LSD1, but not E239K mutated LSD1, suppressed the invasion and migration of the LSD1 knockdown cells, indicating that the E239K mutation abolished the suppressive effects of LSD1 on the invasion and migration of MCF7 cells. Further analysis showed that the E239K mutation abolished LSD1-mediated invasion and migration of MCF7 cells through downregulation of estrogen receptor α (ERα). Most importantly, the E239K mutation disrupted the interaction between LSD1 and GATA3, which reduced the enrichment of LSD1 at the promoter region of the ERα gene; the reduced enrichment of LSD1 at the promoter region of the ERα gene caused enhanced histone H3K9 methylation, which subsequently suppressed the transcription of the ERα gene. In summary, the E239K mutation abolishes the suppressive function of LSD1 on migration and invasion of breast cancer cells by disrupting the interaction between LSD1 and GATA3.

摘要

赖氨酸特异性脱甲基酶 1(LSD1)是一种重要的组蛋白去甲基化酶,介导上皮间质转化(EMT)。在 COSMIC 乳腺癌数据集的一名腔乳腺癌患者中发现 LSD1 的 E239K 突变。为了研究 LSD1 的 E239K 突变的功能影响,生成了稳定的 LSD1 敲低 MCF7 细胞系。用 WT LSD1 而非 E239K 突变 LSD1 进行挽救,抑制了 LSD1 敲低细胞的侵袭和迁移,表明 E239K 突变消除了 LSD1 对 MCF7 细胞侵袭和迁移的抑制作用。进一步分析表明,E239K 突变通过下调雌激素受体 α(ERα)消除了 LSD1 介导的 MCF7 细胞侵袭和迁移。最重要的是,E239K 突变破坏了 LSD1 与 GATA3 之间的相互作用,从而降低了 LSD1 在 ERα 基因启动子区域的富集;ERα 基因启动子区域 LSD1 的富集减少导致组蛋白 H3K9 甲基化增强,从而抑制 ERα 基因的转录。总之,E239K 突变通过破坏 LSD1 与 GATA3 之间的相互作用,消除了 LSD1 对乳腺癌细胞迁移和侵袭的抑制功能。

https://cdn.ncbi.nlm.nih.gov/pmc/blobs/8f78/8819338/1b70f4958598/CAS-113-489-g004.jpg

文献AI研究员

20分钟写一篇综述,助力文献阅读效率提升50倍。

立即体验

用中文搜PubMed

大模型驱动的PubMed中文搜索引擎

马上搜索

文档翻译

学术文献翻译模型,支持多种主流文档格式。

立即体验