Suppr超能文献

杏仁核长程抑制控制平行海马输出通路。

Control of parallel hippocampal output pathways by amygdalar long-range inhibition.

机构信息

Department of Neuroscience, Physiology and Pharmacology, University College London, London, United Kingdom.

出版信息

Elife. 2021 Nov 30;10:e74758. doi: 10.7554/eLife.74758.

Abstract

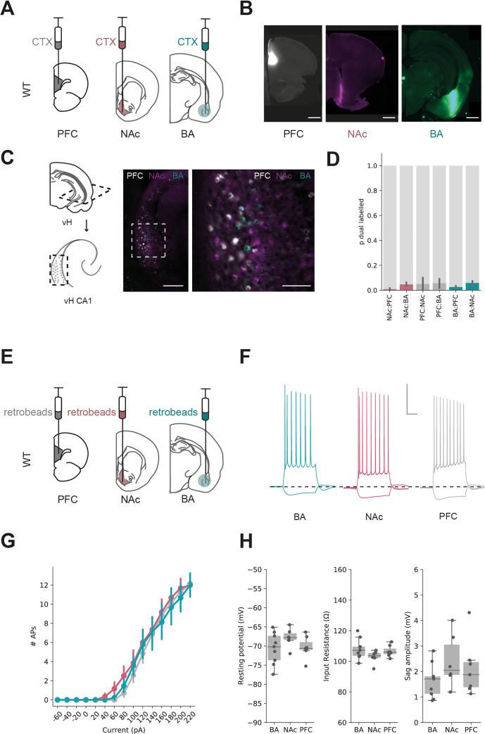
Projections from the basal amygdala (BA) to the ventral hippocampus (vH) are proposed to provide information about the rewarding or threatening nature of learned associations to support appropriate goal-directed and anxiety-like behaviour. Such behaviour occurs via the differential activity of multiple, parallel populations of pyramidal neurons in vH that project to distinct downstream targets, but the nature of BA input and how it connects with these populations is unclear. Using channelrhodopsin-2-assisted circuit mapping in mice, we show that BA input to vH consists of both excitatory and inhibitory projections. Excitatory input specifically targets BA- and nucleus accumbens-projecting vH neurons and avoids prefrontal cortex-projecting vH neurons, while inhibitory input preferentially targets BA-projecting neurons. Through this specific connectivity, BA inhibitory projections gate place-value associations by controlling the activity of nucleus accumbens-projecting vH neurons. Our results define a parallel excitatory and inhibitory projection from BA to vH that can support goal-directed behaviour.

摘要

基底杏仁核 (BA) 向腹侧海马 (vH) 的投射被认为提供了关于学习关联的奖励或威胁性质的信息,以支持适当的目标导向和类似焦虑的行为。这种行为是通过 vH 中多个平行的、具有不同投射目标的锥体神经元的不同活性来实现的,但 BA 输入的性质以及它如何与这些神经元群体连接尚不清楚。我们使用在小鼠中辅助使用通道视紫红质-2 的电路映射,表明 BA 对 vH 的输入包括兴奋性和抑制性投射。兴奋性输入特异性靶向 BA 和伏隔核投射的 vH 神经元,而避免投射到前额皮质的 vH 神经元,而抑制性输入优先靶向 BA 投射神经元。通过这种特异性连接,BA 抑制性投射通过控制伏隔核投射的 vH 神经元的活性来调节位置价值关联。我们的结果定义了来自 BA 到 vH 的平行兴奋性和抑制性投射,可支持目标导向行为。

https://cdn.ncbi.nlm.nih.gov/pmc/blobs/4803/8654375/1266a78b533e/elife-74758-fig1.jpg

文献AI研究员

20分钟写一篇综述,助力文献阅读效率提升50倍。

立即体验

用中文搜PubMed

大模型驱动的PubMed中文搜索引擎

马上搜索

文档翻译

学术文献翻译模型,支持多种主流文档格式。

立即体验