Suppr超能文献

运用piggyBac系统共表达NKG2D嵌合抗原受体(CAR)和白细胞介素-15,以增强人外周血自然杀伤(NK)细胞的持久性和抗急性髓系白血病(AML)活性。

piggyBac system to co-express NKG2D CAR and IL-15 to augment the persistence and anti-AML activity of human peripheral blood NK cells.

作者信息

Du Zhicheng, Ng Yu Yang, Zha Shijun, Wang Shu

机构信息

Department of Biological Sciences, National University of Singapore, 117543 Singapore, Singapore.

出版信息

Mol Ther Methods Clin Dev. 2021 Nov 4;23:582-596. doi: 10.1016/j.omtm.2021.10.014. eCollection 2021 Dec 10.

Abstract

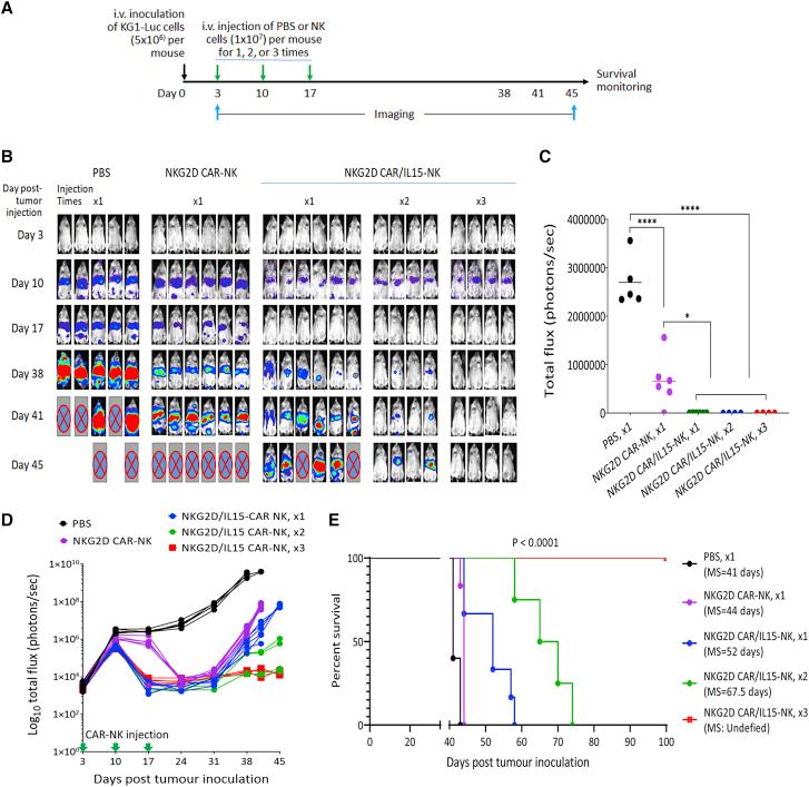
Promising progress has been made in adoptive transfer of allogeneic natural killer (NK) cells to treat relapsed or refractory acute myeloid leukemia (AML). In this regard, chimeric antigen receptor (CAR)-modification of NK cells is considered as a compelling approach to augment the specificity and cytotoxicity of NK cells against AML. Using a non-viral piggyBac transposon technology and human peripheral blood-derived primary NK cells, we generated CAR-NK cells to target NKG2D ligands and demonstrated their activity in lysing cancer cells expressing the ligands and efficacy in inhibiting tumor growth in a xenograft KG-1 AML model. We further generated CAR-NK cells co-expressing transgenes for the NKG2D CAR and interleukin-15 (IL-15). The ectopic expression of IL-15 improved the and persistence of NKG2D CAR-NK cells, leading to enhanced tumor control and significant prolongation of mouse survival in the KG-1 AML model. Collectively, our findings demonstrate the ectopic expression of IL-15 as an important means to improve the antileukemic activity of NKG2D CAR-NK cells. Our study further illustrates the feasibility of using the piggyBac non-viral platform as an efficient and cost-effective way for CAR-NK cell manufacturing.

摘要

在过继性转移同种异体自然杀伤(NK)细胞以治疗复发或难治性急性髓系白血病(AML)方面已取得了有前景的进展。在这方面,对NK细胞进行嵌合抗原受体(CAR)修饰被认为是一种增强NK细胞对AML特异性和细胞毒性的引人注目的方法。我们利用非病毒piggyBac转座子技术和人外周血来源的原代NK细胞,生成了靶向NKG2D配体的CAR-NK细胞,并证明了它们在裂解表达这些配体的癌细胞中的活性以及在异种移植KG-1 AML模型中抑制肿瘤生长的功效。我们进一步生成了共表达NKG2D CAR转基因和白细胞介素-15(IL-15)的CAR-NK细胞。IL-15的异位表达改善了NKG2D CAR-NK细胞的活性和持久性,导致在KG-1 AML模型中增强了肿瘤控制并显著延长了小鼠存活时间。总体而言,我们的研究结果表明IL-15的异位表达是提高NKG2D CAR-NK细胞抗白血病活性的重要手段。我们的研究进一步说明了使用piggyBac非病毒平台作为制造CAR-NK细胞的一种高效且经济有效的方法的可行性。

https://cdn.ncbi.nlm.nih.gov/pmc/blobs/1e49/8609108/e1e282a98f0b/fx1.jpg

文献AI研究员

20分钟写一篇综述,助力文献阅读效率提升50倍。

立即体验

用中文搜PubMed

大模型驱动的PubMed中文搜索引擎

马上搜索

文档翻译

学术文献翻译模型,支持多种主流文档格式。

立即体验