Suppr超能文献

蛋白质-蛋白质相互作用网络的弹性与可进化性的计算探索

A computational exploration of resilience and evolvability of protein-protein interaction networks.

作者信息

Klein Brennan, Holmér Ludvig, Smith Keith M, Johnson Mackenzie M, Swain Anshuman, Stolp Laura, Teufel Ashley I, Kleppe April S

机构信息

Network Science Institute, Northeastern University, Boston, MA, USA.

Laboratory for the Modeling of Biological and Socio-Technical Systems, Northeastern University, Boston, MA, USA.

出版信息

Commun Biol. 2021 Dec 2;4(1):1352. doi: 10.1038/s42003-021-02867-8.

Abstract

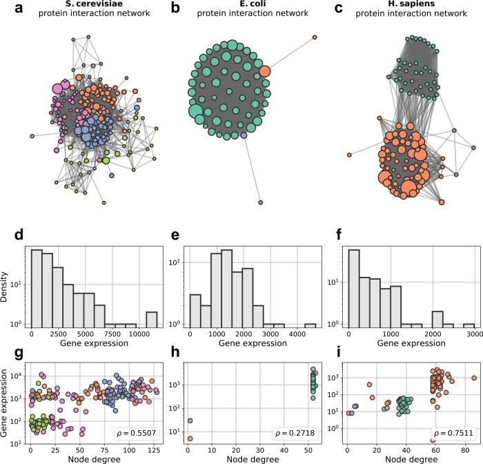
Protein-protein interaction (PPI) networks represent complex intra-cellular protein interactions, and the presence or absence of such interactions can lead to biological changes in an organism. Recent network-based approaches have shown that a phenotype's PPI network's resilience to environmental perturbations is related to its placement in the tree of life; though we still do not know how or why certain intra-cellular factors can bring about this resilience. Here, we explore the influence of gene expression and network properties on PPI networks' resilience. We use publicly available data of PPIs for E. coli, S. cerevisiae, and H. sapiens, where we compute changes in network resilience as new nodes (proteins) are added to the networks under three node addition mechanisms-random, degree-based, and gene-expression-based attachments. By calculating the resilience of the resulting networks, we estimate the effectiveness of these node addition mechanisms. We demonstrate that adding nodes with gene-expression-based preferential attachment (as opposed to random or degree-based) preserves and can increase the original resilience of PPI network in all three species, regardless of gene expression distribution or network structure. These findings introduce a general notion of prospective resilience, which highlights the key role of network structures in understanding the evolvability of phenotypic traits.

摘要

蛋白质-蛋白质相互作用(PPI)网络代表复杂的细胞内蛋白质相互作用,此类相互作用的存在与否会导致生物体发生生物学变化。最近基于网络的方法表明,一种表型的PPI网络对环境扰动的恢复力与其在生命之树中的位置有关;尽管我们仍然不知道某些细胞内因素如何以及为何能带来这种恢复力。在此,我们探讨基因表达和网络特性对PPI网络恢复力的影响。我们使用大肠杆菌、酿酒酵母和人类的公开可用PPI数据,在三种节点添加机制——随机、基于度和基于基因表达的附着——下,当新节点(蛋白质)添加到网络中时,计算网络恢复力的变化。通过计算所得网络的恢复力,我们估计这些节点添加机制的有效性。我们证明,无论基因表达分布或网络结构如何,基于基因表达的优先附着(与随机或基于度的相反)添加节点能保留并可提高所有三个物种中PPI网络的原始恢复力。这些发现引入了前瞻性恢复力的一般概念,突出了网络结构在理解表型性状可进化性方面的关键作用。

https://cdn.ncbi.nlm.nih.gov/pmc/blobs/40ca/8639913/5d9e149216b9/42003_2021_2867_Fig1_HTML.jpg

文献AI研究员

20分钟写一篇综述,助力文献阅读效率提升50倍。

立即体验

用中文搜PubMed

大模型驱动的PubMed中文搜索引擎

马上搜索

文档翻译

学术文献翻译模型,支持多种主流文档格式。

立即体验