Suppr超能文献

缓殖子表现出钙和能量储存的生理可塑性,控制着运动和逸出。

bradyzoites exhibit physiological plasticity of calcium and energy stores controlling motility and egress.

机构信息

Department of Molecular Microbiology, Washington University in St. Louis, School of Medicine, St Louis, United States.

Center for Tropical and Emerging Global Diseases and Department of Cellular Biology, University of Georgia, Athens, United States.

出版信息

Elife. 2021 Dec 3;10:e73011. doi: 10.7554/eLife.73011.

Abstract

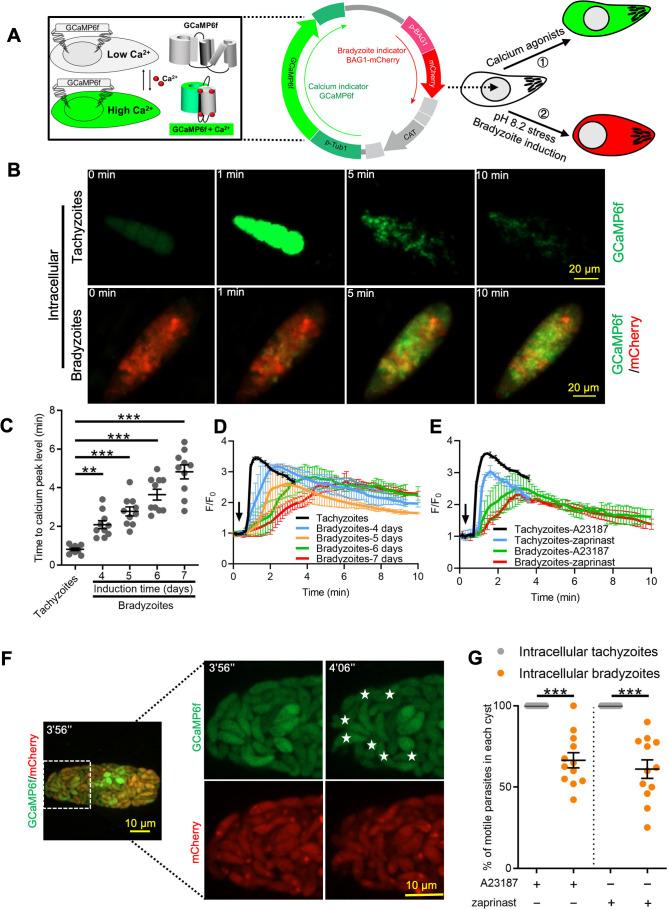
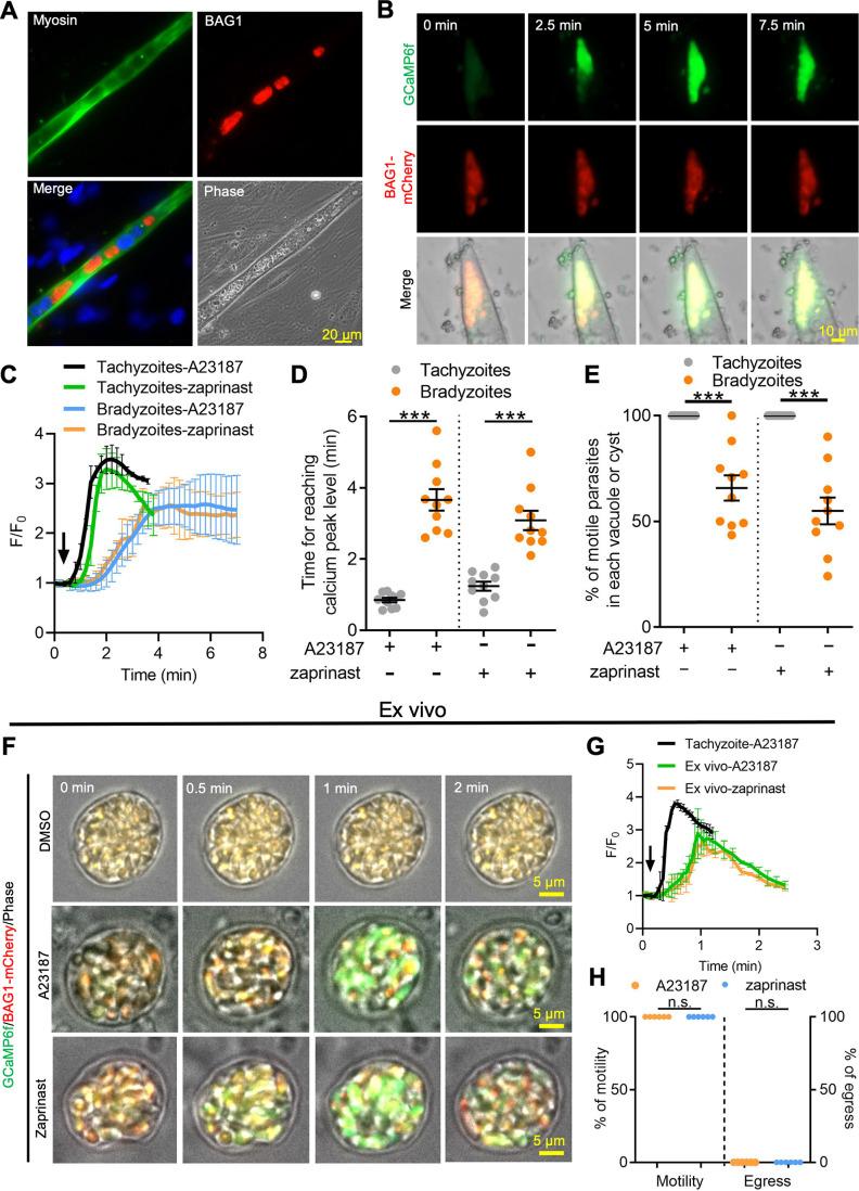
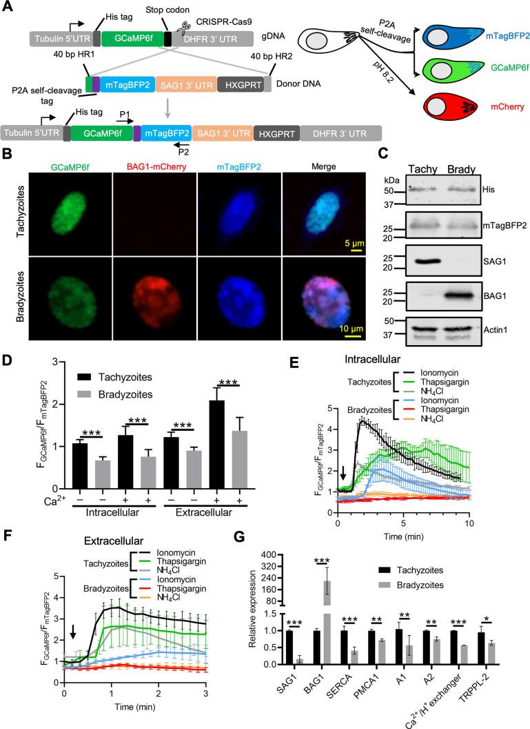
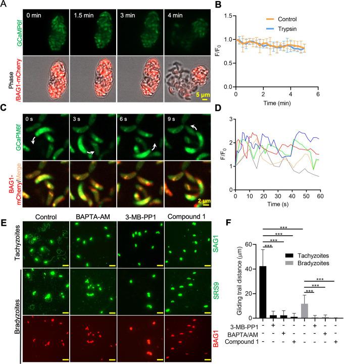
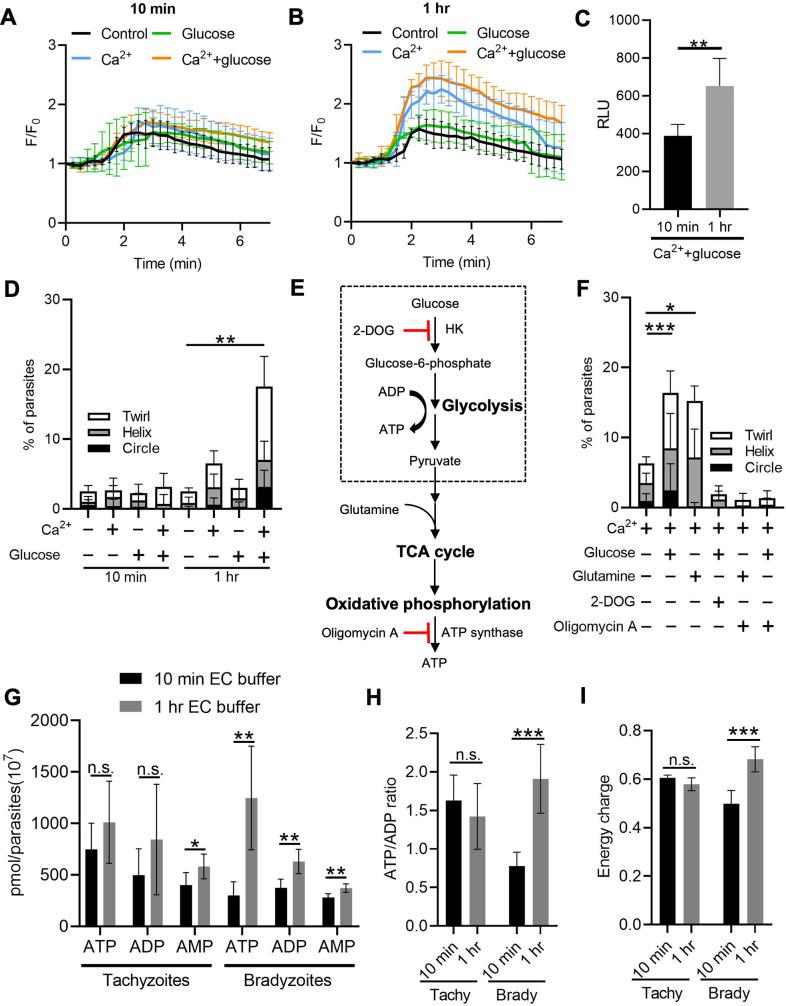
has evolved different developmental stages for disseminating during acute infection (i.e., tachyzoites) and establishing chronic infection (i.e., bradyzoites). Calcium ion (Ca) signaling tightly regulates the lytic cycle of tachyzoites by controlling microneme secretion and motility to drive egress and cell invasion. However, the roles of Ca signaling pathways in bradyzoites remain largely unexplored. Here, we show that Ca responses are highly restricted in bradyzoites and that they fail to egress in response to agonists. Development of dual-reporter parasites revealed dampened Ca responses and minimal microneme secretion by bradyzoites induced in vitro or harvested from infected mice and tested ex vivo. Ratiometric Ca imaging demonstrated lower Ca basal levels, reduced magnitude, and slower Ca kinetics in bradyzoites compared with tachyzoites stimulated with agonists. Diminished responses in bradyzoites were associated with downregulation of Ca-ATPases involved in intracellular Ca storage in the endoplasmic reticulum (ER) and acidocalcisomes. Once liberated from cysts by trypsin digestion, bradyzoites incubated in glucose plus Ca rapidly restored their intracellular Ca and ATP stores, leading to enhanced gliding. Collectively, our findings indicate that intracellular bradyzoites exhibit dampened Ca signaling and lower energy levels that restrict egress, and yet upon release they rapidly respond to changes in the environment to regain motility.

摘要

其在急性感染期间(即速殖子)和建立慢性感染期间(即缓殖子)经历了不同的发育阶段。钙离子(Ca)信号通过控制微线体的分泌和运动来控制裂殖体的裂解周期,从而驱动出芽和细胞入侵。然而,Ca 信号通路在缓殖子中的作用在很大程度上仍未得到探索。在这里,我们表明 Ca 反应在缓殖子中受到高度限制,并且它们无法对激动剂作出出芽反应。双报告寄生虫的发育表明,体外诱导或从感染小鼠中收获并进行离体检测的缓殖子的 Ca 反应受到抑制,微线体分泌也很少。比率 Ca 成像表明,与用激动剂刺激的速殖体相比,缓殖体的 Ca 基础水平较低、幅度较小且 Ca 动力学较慢。缓殖体中的反应减弱与内质网(ER)和酸钙小体中参与细胞内 Ca 储存的 Ca-ATP 酶下调有关。一旦被胰蛋白酶消化从包囊中释放出来,缓殖体在葡萄糖加 Ca 中孵育会迅速恢复其细胞内 Ca 和 ATP 储存,从而增强滑行。总的来说,我们的发现表明,细胞内缓殖体表现出 Ca 信号减弱和能量水平降低,从而限制了出芽,但一旦释放,它们会迅速响应环境变化以恢复运动能力。

https://cdn.ncbi.nlm.nih.gov/pmc/blobs/5b46/8683080/ea43b5ff58dc/elife-73011-fig1.jpg

文献AI研究员

20分钟写一篇综述,助力文献阅读效率提升50倍。

立即体验

用中文搜PubMed

大模型驱动的PubMed中文搜索引擎

马上搜索

文档翻译

学术文献翻译模型,支持多种主流文档格式。

立即体验