Suppr超能文献

区分接种疫苗后的症状与早期新冠病毒感染症状。

Disentangling post-vaccination symptoms from early COVID-19.

作者信息

Canas Liane S, Österdahl Marc F, Deng Jie, Hu Christina, Selvachandran Somesh, Polidori Lorenzo, May Anna, Molteni Erika, Murray Benjamin, Chen Liyuan, Kerfoot Eric, Klaser Kerstin, Antonelli Michela, Hammers Alexander, Spector Tim, Ourselin Sebastien, Steves Claire, Sudre Carole H, Modat Marc, Duncan Emma L

机构信息

School of Biomedical Engineering and Imaging Sciences, King's College London, London, UK.

Department of Twin Research and Genetic Epidemiology, Kings College London, London, UK.

出版信息

EClinicalMedicine. 2021 Dec;42:101212. doi: 10.1016/j.eclinm.2021.101212. Epub 2021 Dec 1.

Abstract

BACKGROUND

Identifying and testing individuals likely to have SARS-CoV-2 is critical for infection control, including post-vaccination. Vaccination is a major public health strategy to reduce SARS-CoV-2 infection globally. Some individuals experience systemic symptoms post-vaccination, which overlap with COVID-19 symptoms. This study compared early post-vaccination symptoms in individuals who subsequently tested positive or negative for SARS-CoV-2, using data from the COVID Symptom Study (CSS) app.

METHODS

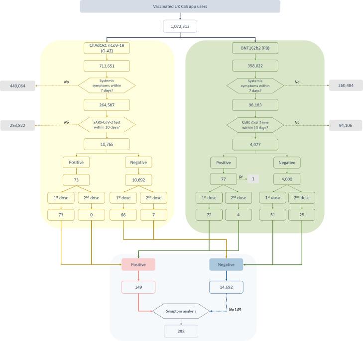
We conducted a prospective observational study in 1,072,313 UK CSS participants who were asymptomatic when vaccinated with Pfizer-BioNTech mRNA vaccine (BNT162b2) or Oxford-AstraZeneca adenovirus-vectored vaccine (ChAdOx1 nCoV-19) between 8 December 2020 and 17 May 2021, who subsequently reported symptoms within seven days (N=362,770) (other than local symptoms at injection site) and were tested for SARS-CoV-2 (N=14,842), aiming to differentiate vaccination side-effects from superimposed SARS-CoV-2 infection. The post-vaccination symptoms and SARS-CoV-2 test results were contemporaneously logged by participants. Demographic and clinical information (including comorbidities) were recorded. Symptom profiles in individuals testing positive were compared with a 1:1 matched population testing negative, including using machine learning and multiple models considering UK testing criteria.

FINDINGS

Differentiating post-vaccination side-effects alone from early COVID-19 was challenging, with a sensitivity in identification of individuals testing positive of 0.6 at best. Most of these individuals did not have fever, persistent cough, or anosmia/dysosmia, requisite symptoms for accessing UK testing; and many only had systemic symptoms commonly seen post-vaccination in individuals negative for SARS-CoV-2 (headache, myalgia, and fatigue).

INTERPRETATION

Post-vaccination symptoms cannot be differentiated from COVID-19 with clinical robustness, either using symptom profiles or machine-derived models. Individuals presenting with systemic symptoms post-vaccination should be tested for SARS-CoV-2 or quarantining, to prevent community spread.

FUNDING

UK Government Department of Health and Social Care, Wellcome Trust, UK Engineering and Physical Sciences Research Council, UK National Institute for Health Research, UK Medical Research Council and British Heart Foundation, Chronic Disease Research Foundation, Zoe Limited.

摘要

背景

识别和检测可能感染严重急性呼吸综合征冠状病毒2(SARS-CoV-2)的个体对于感染控制至关重要,包括接种疫苗后。接种疫苗是全球减少SARS-CoV-2感染的一项主要公共卫生策略。一些个体在接种疫苗后会出现全身症状,这些症状与冠状病毒病(COVID-19)症状重叠。本研究利用COVID症状研究(CSS)应用程序的数据,比较了随后SARS-CoV-2检测呈阳性或阴性的个体在接种疫苗后的早期症状。

方法

我们对1072313名英国CSS参与者进行了一项前瞻性观察性研究,这些参与者在2020年12月8日至2021年5月17日期间接种辉瑞-生物新技术公司信使核糖核酸(mRNA)疫苗(BNT162b2)或牛津-阿斯利康腺病毒载体疫苗(ChAdOx1 nCoV-19)时无症状,随后在七天内报告了症状(N = 362770)(不包括注射部位的局部症状)并接受了SARS-CoV-2检测(N = 14842),旨在区分疫苗接种副作用和叠加的SARS-CoV-2感染。参与者同时记录接种疫苗后的症状和SARS-CoV-2检测结果。记录人口统计学和临床信息(包括合并症)。将检测呈阳性的个体的症状特征与1:1匹配的检测呈阴性的人群进行比较,包括使用机器学习和考虑英国检测标准的多个模型。

研究结果

仅将接种疫苗后的副作用与早期COVID-19区分开来具有挑战性,识别检测呈阳性个体的敏感性最高为0.6。这些个体中的大多数没有发热、持续咳嗽或嗅觉减退/嗅觉障碍,而这些是进行英国检测所需的症状;许多人仅出现了接种疫苗后在SARS-CoV-2检测呈阴性的个体中常见的全身症状(头痛、肌痛和疲劳)。

解读

无论是使用症状特征还是机器学习模型,都无法在临床上稳健地区分接种疫苗后的症状与COVID-19。接种疫苗后出现全身症状的个体应进行SARS-CoV-2检测或隔离,以防止社区传播。

资金来源

英国政府卫生和社会保健部、惠康信托基金会、英国工程和物理科学研究委员会、英国国家卫生研究院、英国医学研究委员会和英国心脏基金会、慢性病研究基金会、佐伊有限公司。

https://cdn.ncbi.nlm.nih.gov/pmc/blobs/8bb1/8646150/9190b920b5e2/gr1.jpg

文献AI研究员

20分钟写一篇综述,助力文献阅读效率提升50倍。

立即体验

用中文搜PubMed

大模型驱动的PubMed中文搜索引擎

马上搜索

文档翻译

学术文献翻译模型,支持多种主流文档格式。

立即体验