Suppr超能文献

通过转录组分析揭示具有优异特性的诱变草菇 VH3 菌株的抗寒机制。

The cold - resistance mechanism of a mutagenic Volvariella volvacea strain VH3 with outstanding traits revealed by transcriptome profiling.

机构信息

Shanghai Key Laboratory of Agricultural Genetics and Breeding, Biotechnology Research Institute, Shanghai Academy of Agricultural Sciences, Shanghai, 201106, China.

Shanghai Key Laboratory of Protected Horticultural Technology, Protected Horticultural Research Institute, Shanghai Academy of Agricultural Sciences, Shanghai, 201106, China.

出版信息

BMC Microbiol. 2021 Dec 8;21(1):336. doi: 10.1186/s12866-021-02396-8.

Abstract

BACKGROUND

The straw mushroom (Volvariella volvacea) is one of the important vegetables that is popular for its delicious taste. However, the straw mushroom is sensitive to low temperature, resulting in economic loss during transportation and storage. We obtained a novel straw mushroom strain, named VH3, via ultraviolet mutagenesis.

RESULTS

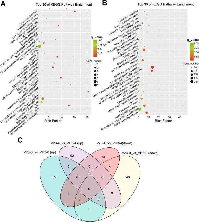
Our study revealed that VH3 exhibited high cold resistance compared to an ordinary straw mushroom cultivar, V23. We found that the electrolyte leakages of VH3 were always significantly lower than that of V23 treated with 4 °C for 0 h, 2 h,4 h, 8 h, 16 h, and 24 h. Before cold treatment (0 h), there were no difference of MDA contents, SOD activities, and CAT activities between VH3 and V23. At the late stage (8 h, 26 h, and 24 h) of cold treatment, the MDA contents of VH3 were lower while both the SOD and CAT activities were higher than those of V23. To investigate the potential mechanisms of VH3 cold resistance, we performed transcriptome sequencing to detect the transcriptome profiling of VH3 and V23 after 0 h and 4 h cold treatment. Transcriptome sequencing revealed that 111 differentially expressed genes (DEG) between V23 (0 h) and VH3 (0 h) (V23-0_vs_VH3-0), consisting 50 up-regulated and 61 down-regulated DEGs. A total of 117 DEGs were obtained between V23 (4 h) and VH3(4 h) (V23-4_vs_VH3-4), containing 94 up-regulated and 23 down-regulated DEGs. Among these DEGs, VVO_00021 and VVO_00017 were up-regulated while VVO_00003, VVO_00004, VVO_00010, and VVO_00030 were down-regulated in V23-0_vs_VH3-0 and VH3-4_vs_V23-4. KEGG and GO analysis revealed that the 6 DEGs were annotated to pathways related to cold stress. Besides, the GA3 content was also decreased in VH3.

CONCLUSIONS

Collectively, our study first revealed that the increased cold resistance of VH3 might be caused by the expression change of VVO_00003, VVO_00004, VVO_00017, VVO_00021, and VVO_00030, and decreased GA.

摘要

背景

草菇(Volvariella volvacea)是一种重要的蔬菜,因其美味而广受欢迎。然而,草菇对低温敏感,导致在运输和储存过程中造成经济损失。我们通过紫外线诱变获得了一种新型草菇菌株,命名为 VH3。

结果

我们的研究表明,VH3 比普通草菇品种 V23 具有更高的耐寒性。我们发现 VH3 的电解质渗漏始终明显低于 4°C 处理 0h、2h、4h、8h、16h 和 24h 的 V23。在冷处理前(0h),VH3 和 V23 的 MDA 含量、SOD 活性和 CAT 活性没有差异。在冷处理的后期(8h、26h 和 24h),VH3 的 MDA 含量较低,而 SOD 和 CAT 活性均高于 V23。为了研究 VH3 耐寒性的潜在机制,我们进行了转录组测序,以检测 VH3 和 V23 在 0h 和 4h 冷处理后的转录组谱。转录组测序显示,V23(0h)和 VH3(0h)之间有 111 个差异表达基因(DEG)(V23-0_vs_VH3-0),包括 50 个上调和 61 个下调的 DEG。V23(4h)和 VH3(4h)之间有 117 个差异表达基因(DEG)(V23-4_vs_VH3-4),包括 94 个上调和 23 个下调的 DEG。在这些 DEG 中,VVO_00021 和 VVO_00017 上调,而 VVO_00003、VVO_00004、VVO_00010 和 VVO_00030 下调,在 V23-0_vs_VH3-0 和 VH3-4_vs_V23-4 中。KEGG 和 GO 分析表明,这 6 个 DEG 注释到与冷应激相关的途径。此外,VH3 中的 GA3 含量也降低。

结论

综上所述,本研究首次揭示,VH3 耐寒性的提高可能是由于 VVO_00003、VVO_00004、VVO_00017、VVO_00021 和 VVO_00030 的表达变化以及 GA 的减少所致。

https://cdn.ncbi.nlm.nih.gov/pmc/blobs/407c/8653554/cf65adec3838/12866_2021_2396_Fig1_HTML.jpg

文献AI研究员

20分钟写一篇综述,助力文献阅读效率提升50倍。

立即体验

用中文搜PubMed

大模型驱动的PubMed中文搜索引擎

马上搜索

文档翻译

学术文献翻译模型,支持多种主流文档格式。

立即体验