Suppr超能文献

Syntaxin4-Munc18c 相互作用通过调节 MT1-MMP 转运促进乳腺癌侵袭和转移。

Syntaxin4-Munc18c Interaction Promotes Breast Tumor Invasion and Metastasis by Regulating MT1-MMP Trafficking.

机构信息

Department of Molecular and Cellular Biology, University of Guelph, Guelph, Ontario, Canada.

Department of Integrative Oncology, BC Cancer Research Institute, Vancouver, British Columbia, Canada.

出版信息

Mol Cancer Res. 2022 Mar 1;20(3):434-445. doi: 10.1158/1541-7786.MCR-20-0527.

Abstract

UNLABELLED

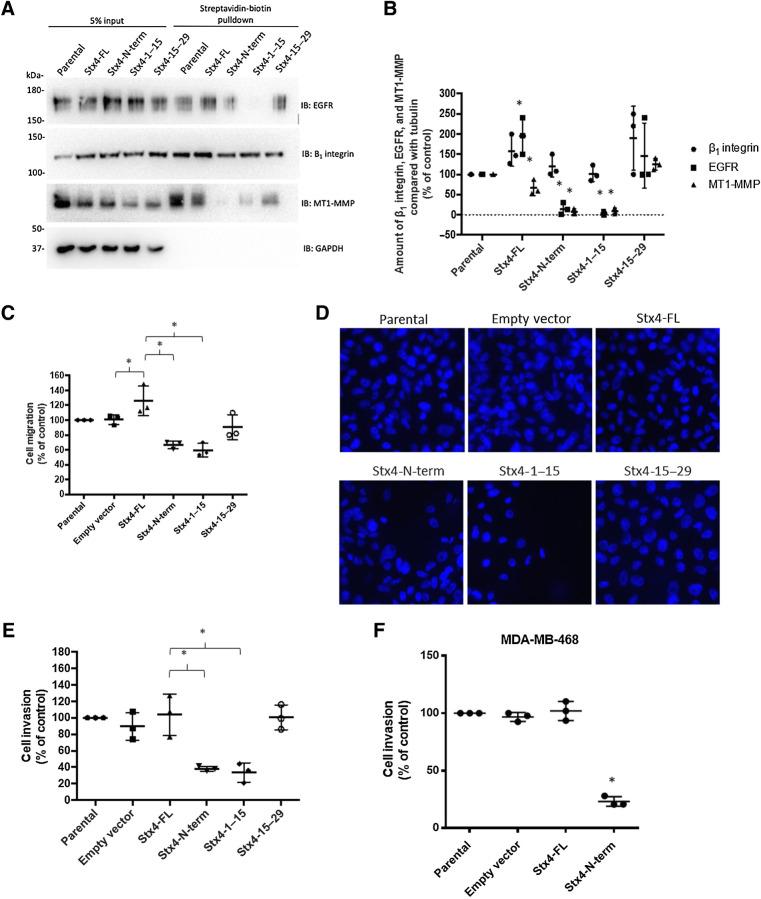
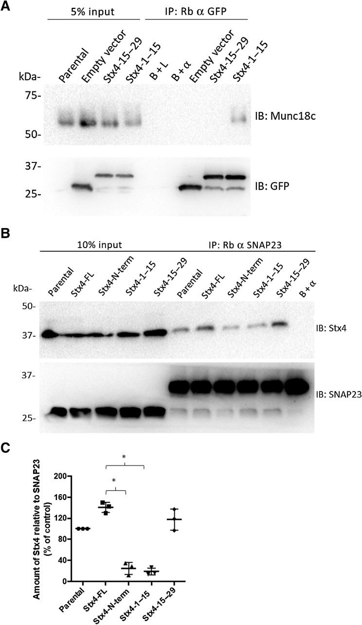
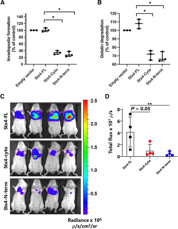
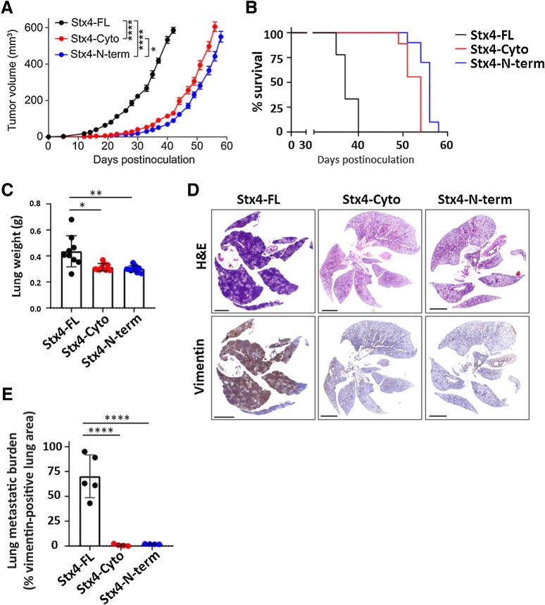
Invasion of neighboring extracellular matrix (ECM) by malignant tumor cells is a hallmark of metastatic progression. This invasion can be mediated by subcellular structures known as invadopodia, the function of which depends upon soluble N-ethylmaleimide-sensitive factor-activating protein receptor (SNARE)-mediated vesicular transport of cellular cargo. Recently, it has been shown the SNARE Syntaxin4 (Stx4) mediates trafficking of membrane type 1-matrix metalloproteinase (MT1-MMP) to invadopodia, and that Stx4 is regulated by Munc18c in this context. Here, it is observed that expression of a construct derived from the N-terminus of Stx4, which interferes with Stx4-Munc18c interaction, leads to perturbed trafficking of MT1-MMP, and reduced invadopodium-based invasion in vitro, in models of triple-negative breast cancer (TNBC). Expression of Stx4 N-terminus also led to increased survival and markedly reduced metastatic burden in multiple TNBC models in vivo. The findings are the first demonstration that disrupting Stx4-Munc18c interaction can dramatically alter metastatic progression in vivo, and suggest that this interaction warrants further investigation as a potential therapeutic target.

IMPLICATIONS

Disrupting the interaction of Syntaxin4 and Munc18c may be a useful approach to perturb trafficking of MT1-MMP and reduce metastatic potential of breast cancers.

摘要

未标记

恶性肿瘤细胞对邻近细胞外基质(ECM)的侵袭是转移进展的标志。这种侵袭可以通过称为侵袭伪足的亚细胞结构来介导,其功能取决于细胞货物的可溶性 N-乙基马来酰亚胺敏感因子激活蛋白受体(SNARE)介导的囊泡运输。最近,已经表明 SNARE 突触融合蛋白 4(Stx4)介导膜型 1-基质金属蛋白酶(MT1-MMP)向侵袭伪足的运输,并且在这种情况下 Stx4 受 Munc18c 调节。在这里,观察到源自 Stx4 N 端的构建体的表达,该构建体干扰 Stx4-Munc18c 相互作用,导致 MT1-MMP 的运输受到干扰,并且体外侵袭伪足基础侵袭减少,在三阴性乳腺癌(TNBC)模型中。Stx4 N 端的表达也导致体内多种 TNBC 模型中的存活增加和转移负担明显降低。这些发现首次证明,破坏 Stx4-Munc18c 相互作用可以显著改变体内转移进展,并表明这种相互作用值得进一步研究作为一种潜在的治疗靶点。

意义

破坏 Syntaxin4 和 Munc18c 的相互作用可能是一种有用的方法,可以扰乱 MT1-MMP 的运输并降低乳腺癌的转移潜力。

https://cdn.ncbi.nlm.nih.gov/pmc/blobs/d6f8/9306282/a4c2a973ea12/434fig1.jpg

文献AI研究员

20分钟写一篇综述,助力文献阅读效率提升50倍。

立即体验

用中文搜PubMed

大模型驱动的PubMed中文搜索引擎

马上搜索

文档翻译

学术文献翻译模型,支持多种主流文档格式。

立即体验