Suppr超能文献

小檗碱通过抑制人脂肪间充质干细胞自噬和凋亡影响脂肪移植的存活率。

Berberine Influences the Survival of Fat Grafting by Inhibiting Autophagy and Apoptosis of Human Adipose Derived Mesenchymal Stem Cells.

机构信息

Department of Plastic Surgery, The Second Affiliated Hospital of Harbin Medical University, Harbin, Heilongjiang, 150086, People's Republic of China.

出版信息

Drug Des Devel Ther. 2021 Nov 30;15:4795-4809. doi: 10.2147/DDDT.S337215. eCollection 2021.

Abstract

OBJECTIVE

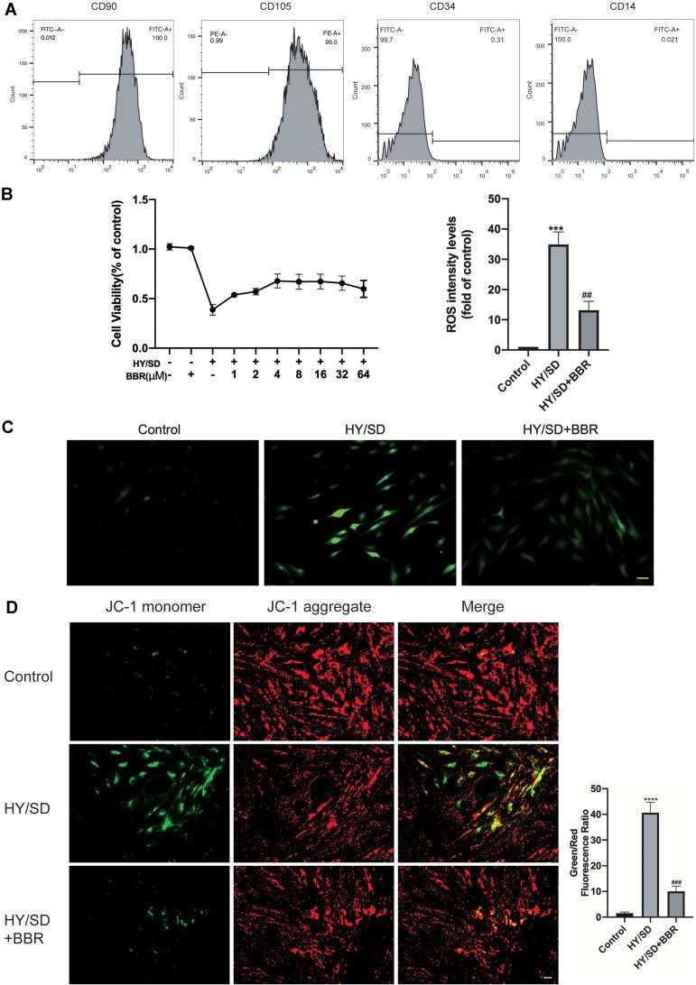
Human adipose-derived mesenchymal stem cells (ADSCs) have the potential to be applied to solid organ treatments. However, tissue regeneration is limited by the death of transplanted cells. Ischemia is the main cause of the poor outcome. This study aimed to investigate the effect of berberine (BBR) on ADSCs after fat grafting.

METHODS

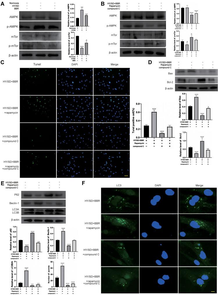
The antioxidant BBR on apoptosis and autophagy of ADSCs in vitro ischemia model was induced by hypoxia and serum deprivation (HY/SD). The autophagy promoter rapamycin and autophagy inhibitor 3-MA were incubated separately to investigate the crosstalk between autophagy and apoptosis. Pathway inhibitors further verified whether the autophagy and apoptosis were regulated by AMPK/mTor signaling pathway. Fat survival, fibrosis, level of inflammatory cell infiltration, and the effect of angiogenesis after BBR treatment were observed in vivo.

RESULTS

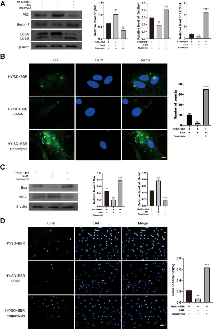
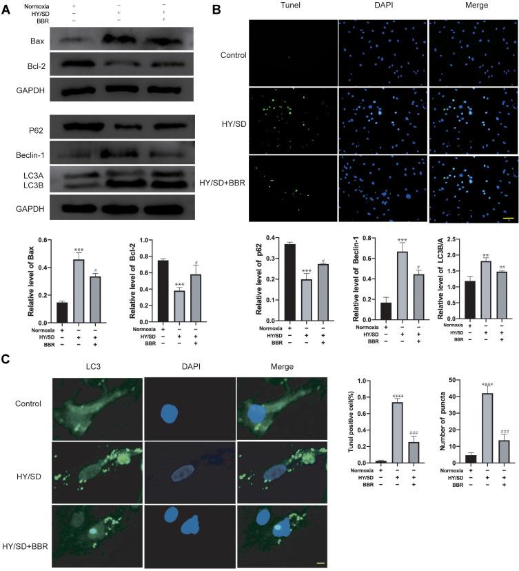
BBR could reduce ROS production and reverse the decreasing cell survival rate. HY/SD would induce apoptosis and autophagy in ADSCs, and BBR could alleviate these processes. After interfering with the level of autophagy, we also proved that apoptosis was regulated by autophagy and changed accordingly. The results also indicated that BBR could protect against autophagy and apoptosis of ADSCs through AMPK/mTor pathway. The treated human-derived adipose tissue was transplanted into BALB/c nude mice, and with the intervention of BBR, the fat grafting had a higher survival rate, lower inflammatory cell infiltration and fibrosis level.

CONCLUSION

Our present study revealed that BBR was a promising anti-autophagy and apoptosis agent for improving the survival rate of ADSCs during cell transplantation.

摘要

目的

脂肪来源间充质干细胞(ADSCs)具有应用于实体器官治疗的潜力。然而,组织再生受到移植细胞死亡的限制。缺血是导致预后不良的主要原因。本研究旨在探讨黄连素(BBR)对脂肪移植后 ADSCs 的影响。

方法

通过缺氧和血清剥夺(HY/SD)在体外缺血模型中诱导 ADSCs 的抗氧化 BBR 对细胞凋亡和自噬的影响。分别孵育自噬促进剂雷帕霉素和自噬抑制剂 3-MA,以研究自噬与凋亡之间的相互作用。通路抑制剂进一步验证自噬和凋亡是否受 AMPK/mTor 信号通路调节。观察体内 BBR 处理后脂肪存活、纤维化、炎症细胞浸润水平和血管生成的影响。

结果

BBR 可减少 ROS 产生并逆转细胞存活率降低。HY/SD 会诱导 ADSCs 凋亡和自噬,BBR 可减轻这些过程。干扰自噬水平后,我们还证明凋亡受自噬调节并相应改变。结果还表明,BBR 可以通过 AMPK/mTor 通路保护 ADSCs 的自噬和凋亡。经处理的人源性脂肪组织被移植到 BALB/c 裸鼠体内,BBR 的干预使脂肪移植物的存活率更高,炎症细胞浸润和纤维化水平更低。

结论

本研究表明,BBR 是一种有前途的抗自噬和凋亡剂,可提高细胞移植过程中 ADSCs 的存活率。

https://cdn.ncbi.nlm.nih.gov/pmc/blobs/7db3/8643163/1b725fecfa56/DDDT-15-4795-g0001.jpg

文献AI研究员

20分钟写一篇综述,助力文献阅读效率提升50倍。

立即体验

用中文搜PubMed

大模型驱动的PubMed中文搜索引擎

马上搜索

文档翻译

学术文献翻译模型,支持多种主流文档格式。

立即体验