Suppr超能文献

哮喘通过 T 细胞 decorin 介导的抑制小胶质细胞来减少神经胶质瘤的形成。

Asthma reduces glioma formation by T cell decorin-mediated inhibition of microglia.

机构信息

Department of Neurology, Washington University School of Medicine, St. Louis, MO, USA.

Mallinckrodt Institute of Radiology, Washington University School of Medicine, St. Louis, MO, USA.

出版信息

Nat Commun. 2021 Dec 8;12(1):7122. doi: 10.1038/s41467-021-27455-6.

Abstract

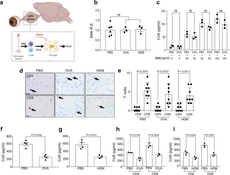
To elucidate the mechanisms underlying the reduced incidence of brain tumors in children with Neurofibromatosis type 1 (NF1) and asthma, we leverage Nf1 optic pathway glioma (Nf1) mice, human and mouse RNAseq data, and two different experimental asthma models. Following ovalbumin or house dust mite asthma induction at 4-6 weeks of age (WOA), Nf1 mouse optic nerve volumes and proliferation are decreased at 12 and 24 WOA, indicating no tumor development. This inhibition is accompanied by reduced expression of the microglia-produced optic glioma mitogen, Ccl5. Human and murine T cell transcriptome analyses reveal that inhibition of microglia Ccl5 production results from increased T cell expression of decorin, which blocks Ccl4-mediated microglia Ccl5 expression through reduced microglia NFκB signaling. Decorin or NFκB inhibitor treatment of Nf1 mice at 4-6 WOA inhibits tumor formation at 12 WOA, thus establishing a potential mechanistic etiology for the attenuated glioma incidence observed in children with asthma.

摘要

为了阐明 1 型神经纤维瘤病(NF1)合并哮喘儿童脑肿瘤发病率降低的机制,我们利用 Nf1 视神经胶质瘤(Nf1)小鼠、人和小鼠 RNA 测序数据以及两种不同的实验性哮喘模型进行研究。在 4-6 周龄(WOA)时进行卵清蛋白或屋尘螨哮喘诱导后,Nf1 小鼠视神经体积和增殖在 12 和 24 WOA 时减少,表明没有肿瘤发生。这种抑制伴随着由小胶质细胞产生的视神经胶质瘤有丝分裂原 Ccl5 表达减少。人类和鼠 T 细胞转录组分析表明,小胶质细胞 Ccl5 产生的抑制是由于 T 细胞 decorin 表达增加所致,通过降低小胶质细胞 NFκB 信号传导,decorin 阻断了 Ccl4 介导的小胶质细胞 Ccl5 表达。在 4-6 WOA 时用 decorin 或 NFκB 抑制剂治疗 Nf1 小鼠可抑制 12 WOA 时的肿瘤形成,从而为哮喘儿童观察到的胶质瘤发病率降低提供了潜在的机制病因。

https://cdn.ncbi.nlm.nih.gov/pmc/blobs/6f4e/8654836/10a348d531a8/41467_2021_27455_Fig1_HTML.jpg

文献AI研究员

20分钟写一篇综述,助力文献阅读效率提升50倍。

立即体验

用中文搜PubMed

大模型驱动的PubMed中文搜索引擎

马上搜索

文档翻译

学术文献翻译模型,支持多种主流文档格式。

立即体验