Suppr超能文献

双硫仑/铜复合物通过靶向ULK1诱导结直肠癌自噬性细胞死亡。

The Disulfiram/Copper Complex Induces Autophagic Cell Death in Colorectal Cancer by Targeting ULK1.

作者信息

Hu Yeting, Qian Yucheng, Wei Jingsun, Jin Tian, Kong Xiangxing, Cao Hongfeng, Ding Kefeng

机构信息

Department of Colorectal Surgery and Oncology, Key Laboratory of Cancer Prevention and Intervention, Ministry of Education, The Second Affiliated Hospital, Zhejiang University School of Medicine, Hangzhou, China.

Zhejiang University Cancer Center, Hangzhou, China.

出版信息

Front Pharmacol. 2021 Nov 23;12:752825. doi: 10.3389/fphar.2021.752825. eCollection 2021.

Abstract

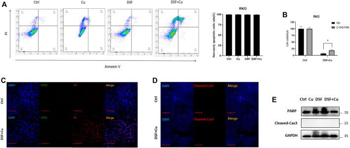
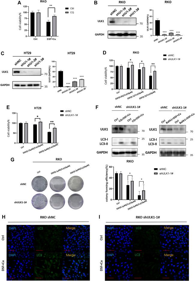
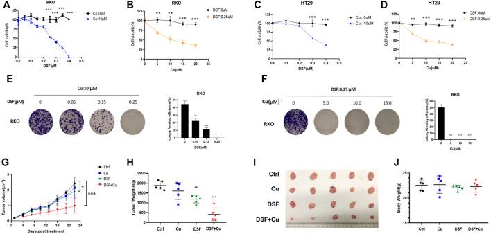
Colorectal cancer (CRC) is highly prevalent worldwide, but there has been limited development of efficient and affordable treatment. Induced autophagy has recently been recognized as a novel therapeutic strategy in cancer treatment, and disulfiram (DSF), a well-known antialcohol drug, is also found to inhibit tumor growth in various malignancies. Recently, DSF has been reported to induce excessive autophagy in oral squamous cells; however, little is known about whether it can induce autophagy and suppress proliferation in CRC. In this study, we investigate the effect of DSF with copper (DSF/Cu) on CRC both and and find that the combination significantly inhibits CRC cell viability and mainly induces autophagy instead of apoptosis. Furthermore, we use whole genome CRISPR library screening and identify a new mechanism by which DSF triggers autophagy by ULK1. Overall, these findings provide a potential CRC treatment.

摘要

结直肠癌(CRC)在全球范围内高度流行,但高效且经济实惠的治疗方法发展有限。诱导自噬最近被认为是癌症治疗中的一种新型治疗策略,而双硫仑(DSF),一种著名的戒酒药物,也被发现可抑制多种恶性肿瘤的肿瘤生长。最近,有报道称DSF可诱导口腔鳞状细胞过度自噬;然而,关于它是否能诱导CRC自噬并抑制其增殖却知之甚少。在本研究中,我们研究了双硫仑与铜(DSF/Cu)对CRC体内和体外的影响,发现该组合显著抑制CRC细胞活力,且主要诱导自噬而非凋亡。此外,我们使用全基因组CRISPR文库筛选并确定了一种新机制,即DSF通过ULK1触发自噬。总体而言,这些发现为CRC提供了一种潜在的治疗方法。

https://cdn.ncbi.nlm.nih.gov/pmc/blobs/503d/8650091/aee1ae478fc9/fphar-12-752825-g001.jpg

文献AI研究员

20分钟写一篇综述,助力文献阅读效率提升50倍。

立即体验

用中文搜PubMed

大模型驱动的PubMed中文搜索引擎

马上搜索

文档翻译

学术文献翻译模型,支持多种主流文档格式。

立即体验