Suppr超能文献

敲除Akt2和AMPK2可通过帕金蛋白介导的线粒体自噬挽救高脂饮食诱导的肥胖和肝脂肪变性。

Ablation of Akt2 and AMPK2 rescues high fat diet-induced obesity and hepatic steatosis through Parkin-mediated mitophagy.

作者信息

Wang Shuyi, Tao Jun, Chen Huaguo, Kandadi Machender R, Sun Mingming, Xu Haixia, Lopaschuk Gary D, Lu Yan, Zheng Junmeng, Peng Hu, Ren Jun

机构信息

Department of Emergency, Shanghai Tenth People's Hospital, School of Medicine Tongji University, Shanghai 200072, China.

Shanghai University School of Medicine, Shanghai 200044, China.

出版信息

Acta Pharm Sin B. 2021 Nov;11(11):3508-3526. doi: 10.1016/j.apsb.2021.07.006. Epub 2021 Jul 14.

Abstract

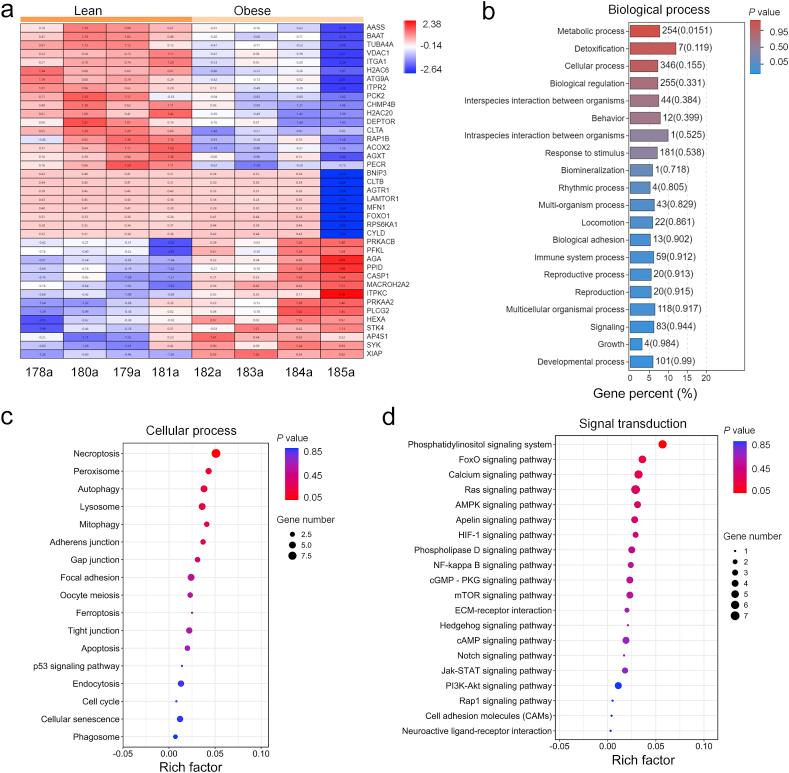
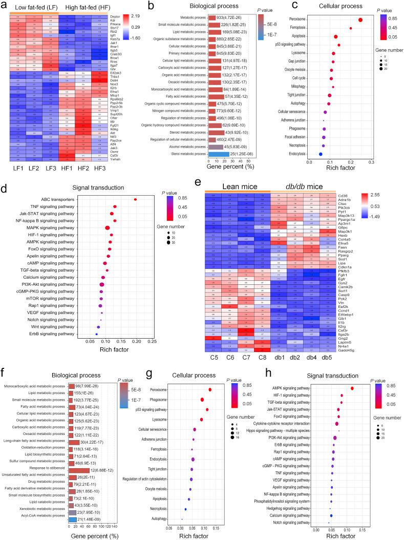
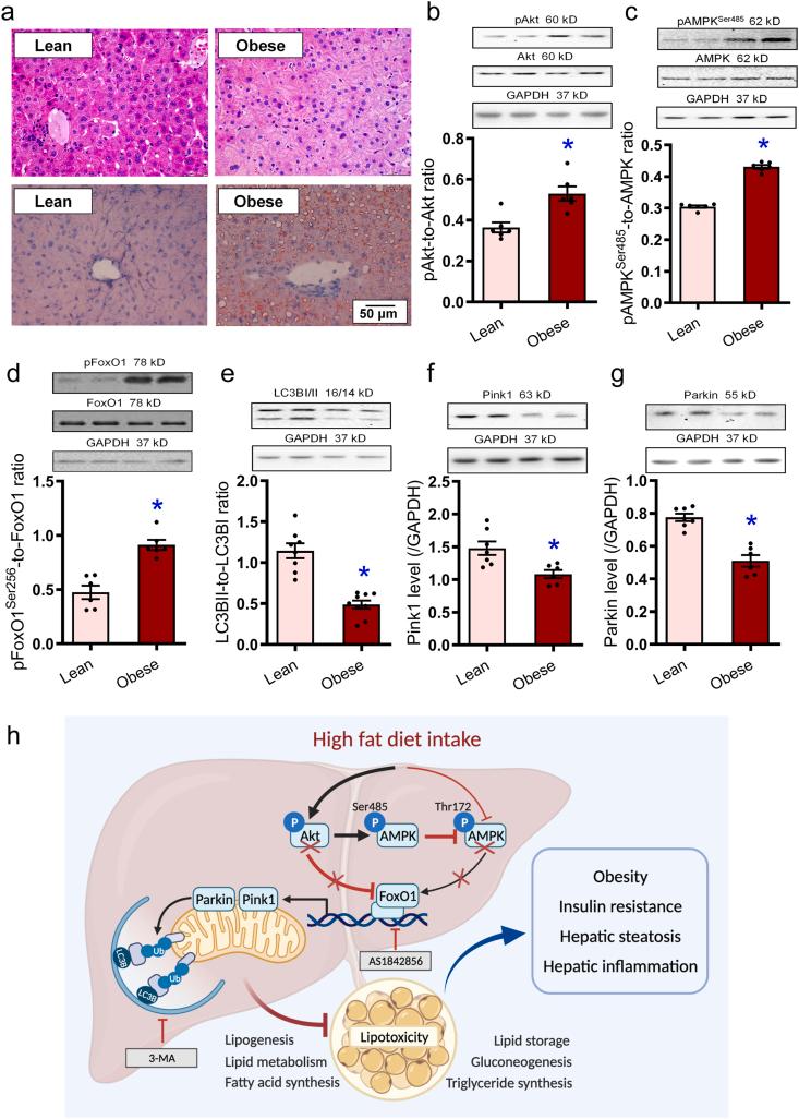
Given the opposing effects of Akt and AMP-activated protein kinase (AMPK) on metabolic homeostasis, this study examined the effects of deletion of Akt2 and AMPK2 on fat diet-induced hepatic steatosis. - double knockout (DKO) mice were placed on high fat diet for 5 months. Glucose metabolism, energy homeostasis, cardiac function, lipid accumulation, and hepatic steatosis were examined. DKO mice were lean without anthropometric defects. High fat intake led to adiposity and decreased respiratory exchange ratio (RER) in wild-type (WT) mice, which were ablated in DKO but not and mice. High fat intake increased blood and hepatic triglycerides and cholesterol, promoted hepatic steatosis and injury in WT mice. These effects were eliminated in DKO but not and mice. Fat diet promoted fat accumulation, and enlarged adipocyte size, the effect was negated in DKO mice. Fat intake elevated fatty acid synthase (FAS), carbohydrate-responsive element-binding protein (CHREBP), sterol regulatory element-binding protein 1 (SREBP1), peroxisome proliferator-activated receptor gamma coactivator 1-alpha (PGC-1), peroxisome proliferator-activated receptor- (PPAR), PPAR, stearoyl-CoA desaturase 1 (SCD-1), phosphoenolpyruvate carboxykinase (PEPCK), glucose 6-phosphatase (G6Pase), and diglyceride -acyltransferase 1 (DGAT1), the effect was absent in DKO but not and mice. Fat diet dampened mitophagy, promoted inflammation and phosphorylation of forkhead box protein O1 (FoxO1) and AMPK1 (Ser), the effects were eradicated by DKO. Deletion of Parkin effectively nullified DKO-induced metabolic benefits against high fat intake. Liver samples from obese humans displayed lowered microtubule-associated proteins 1A/1B light chain 3B (LC3B), Pink1, Parkin, as well as enhanced phosphorylation of Akt, AMPK (Ser), and FoxO1, which were consolidated by RNA sequencing (RNAseq) and mass spectrometry analyses from rodent and human livers. These data suggest that concurrent deletion of Akt2 and AMPK2 offers resilience to fat diet-induced obesity and hepatic steatosis, possibly through preservation of Parkin-mediated mitophagy and lipid metabolism.

摘要

鉴于Akt和AMP激活的蛋白激酶(AMPK)对代谢稳态具有相反作用,本研究检测了Akt2和AMPK2基因缺失对高脂饮食诱导的肝脂肪变性的影响。将双敲除(DKO)小鼠置于高脂饮食5个月。检测其葡萄糖代谢、能量稳态、心脏功能、脂质蓄积和肝脂肪变性情况。DKO小鼠体型瘦且无人体测量学缺陷。高脂饮食导致野生型(WT)小鼠肥胖且呼吸交换率(RER)降低,而DKO小鼠未出现这些情况,单敲除小鼠也未出现。高脂饮食增加了WT小鼠血液和肝脏中的甘油三酯及胆固醇水平,促进了肝脂肪变性和肝损伤。这些影响在DKO小鼠中消除,单敲除小鼠未消除。高脂饮食促进脂肪蓄积并增大脂肪细胞大小,在DKO小鼠中该作用被消除。高脂饮食使脂肪酸合酶(FAS)、碳水化合物反应元件结合蛋白(CHREBP)、固醇调节元件结合蛋白1(SREBP1)、过氧化物酶体增殖物激活受体γ共激活因子1α(PGC-1)、过氧化物酶体增殖物激活受体-(PPAR)、PPAR、硬脂酰辅酶A去饱和酶1(SCD-1)、磷酸烯醇式丙酮酸羧激酶(PEPCK)、葡萄糖6磷酸酶(G6Pase)和甘油二酯酰基转移酶1(DGAT1)升高,在DKO小鼠中未出现该情况,单敲除小鼠出现。高脂饮食抑制线粒体自噬,促进叉头框蛋白O1(FoxO1)和AMPK1(Ser)的炎症反应及磷酸化,这些作用在DKO小鼠中被消除。敲除Parkin有效消除了DKO诱导的针对高脂饮食的代谢益处。肥胖人类的肝脏样本显示微管相关蛋白1A/1B轻链3B(LC3B)、Pink1、Parkin水平降低,以及Akt、AMPK(Ser)和FoxO1磷酸化增强,这通过对啮齿动物和人类肝脏的RNA测序(RNAseq)和质谱分析得到证实。这些数据表明,同时缺失Akt2和AMPK2可使机体对高脂饮食诱导的肥胖和肝脂肪变性具有抵抗力,可能是通过保留Parkin介导的线粒体自噬和脂质代谢实现的。

https://cdn.ncbi.nlm.nih.gov/pmc/blobs/5910/8642450/827a925bf924/ga1.jpg

文献AI研究员

20分钟写一篇综述,助力文献阅读效率提升50倍。

立即体验

用中文搜PubMed

大模型驱动的PubMed中文搜索引擎

马上搜索

文档翻译

学术文献翻译模型,支持多种主流文档格式。

立即体验