Suppr超能文献

整合脂质组学和转录组学研究揭示柴胡皂苷A和D对非酒精性脂肪性肝病的治疗作用。

Integrative lipidomic and transcriptomic study unravels the therapeutic effects of saikosaponins A and D on non-alcoholic fatty liver disease.

作者信息

Li Xiaojiaoyang, Ge Junde, Li Yajing, Cai Yajie, Zheng Qi, Huang Nana, Gu Yiqing, Han Qi, Li Yunqian, Sun Rong, Liu Runping

机构信息

Beijing University of Chinese Medicine, Beijing 100029, China.

The Second Hospital of Shandong University, Shandong University, Ji'nan 250033, China.

出版信息

Acta Pharm Sin B. 2021 Nov;11(11):3527-3541. doi: 10.1016/j.apsb.2021.03.018. Epub 2021 Mar 11.

Abstract

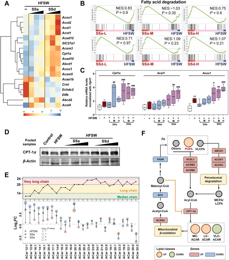
Nonalcoholic fatty liver disease (NAFLD) has become one of the most prominent causes of chronic liver diseases and malignancies. However, few therapy has been approved. Radix Bupleuri (RB) is the most frequently used herbal medicine for the treatment of liver diseases. In the current study, we aim to systemically evaluate the therapeutic effects of saikosaponin A (SSa) and saikosaponin D (SSd), the major bioactive monomers in RB, against NAFLD and to investigate the underlying mechanisms. Our results demonstrated that both SSa and SSd improved diet-induced NAFLD. Integrative lipidomic and transcriptomic analysis revealed that SSa and SSd modulated glycerolipid metabolism by regulating related genes, like and . SSd profoundly suppressed the fatty acid biosynthesis by downregulating and expression and promoted fatty acid degradation by inducing and expression. Bioinformatic analysis further predicted the implication of master transcription factors, including peroxisome proliferator-activated receptor alpha (PPAR), in the protective effects of SSa and SSd. These results were further confirmed in mouse primary hepatocytes. In summary, our study uncoded the complicated mechanisms underlying the promising anti-steatosis activities of saikosaponins (SSs), and provided critical evidence inspiring the discovery of innovative therapies based on SSa and SSd for the treatment of NAFLD and related complications.

摘要

非酒精性脂肪性肝病(NAFLD)已成为慢性肝病和恶性肿瘤最主要的病因之一。然而,获批的治疗方法却很少。柴胡是治疗肝病最常用的草药。在本研究中,我们旨在系统评估柴胡中的主要生物活性单体柴胡皂苷A(SSa)和柴胡皂苷D(SSd)对NAFLD的治疗效果,并探究其潜在机制。我们的结果表明,SSa和SSd均可改善饮食诱导的NAFLD。脂质组学和转录组学综合分析显示,SSa和SSd通过调控相关基因(如 和 )来调节甘油olipid代谢。SSd通过下调 和 的表达显著抑制脂肪酸生物合成,并通过诱导 和 的表达促进脂肪酸降解。生物信息学分析进一步预测了包括过氧化物酶体增殖物激活受体α(PPAR)在内的主要转录因子在SSa和SSd保护作用中的意义。这些结果在小鼠原代肝细胞中得到了进一步证实。总之,我们的研究揭示了柴胡皂苷(SSs)有前景的抗脂肪变性活性背后的复杂机制,并提供了关键证据,激发基于SSa和SSd发现治疗NAFLD及相关并发症的创新疗法。 (注:原文中“like and ”以及“ and ”处有缺失内容未完整呈现)

https://cdn.ncbi.nlm.nih.gov/pmc/blobs/97d2/8642447/1007b74f2abd/ga1.jpg

文献AI研究员

20分钟写一篇综述,助力文献阅读效率提升50倍。

立即体验

用中文搜PubMed

大模型驱动的PubMed中文搜索引擎

马上搜索

文档翻译

学术文献翻译模型,支持多种主流文档格式。

立即体验