Suppr超能文献

缺氧诱导的长链非编码RNA-MIR210HG通过抑制卵巢癌中HIF-1α的降解促进癌症进展。

Hypoxia-Induced LncRNA-MIR210HG Promotes Cancer Progression By Inhibiting HIF-1α Degradation in Ovarian Cancer.

作者信息

Liu Ping, Huang Huiqiong, Qi Xiaorong, Bian Ce, Cheng Meng, Liu Lili, Xue Luqi, Zhao Xia, Yi Tao, Quan Yi

机构信息

Department of Gynecology and Obstetrics, Development and Related Diseases of Women and Children Key Laboratory of Sichuan Province, Key Laboratory of Birth Defects and Related Diseases of Women and Children, Ministry of Education, West China Second Hospital, Sichuan University, Chengdu, China.

出版信息

Front Oncol. 2021 Nov 25;11:701488. doi: 10.3389/fonc.2021.701488. eCollection 2021.

Abstract

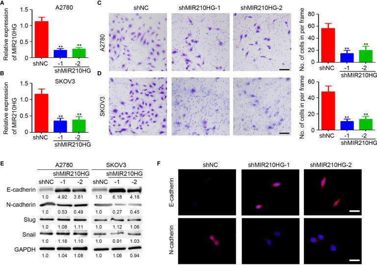
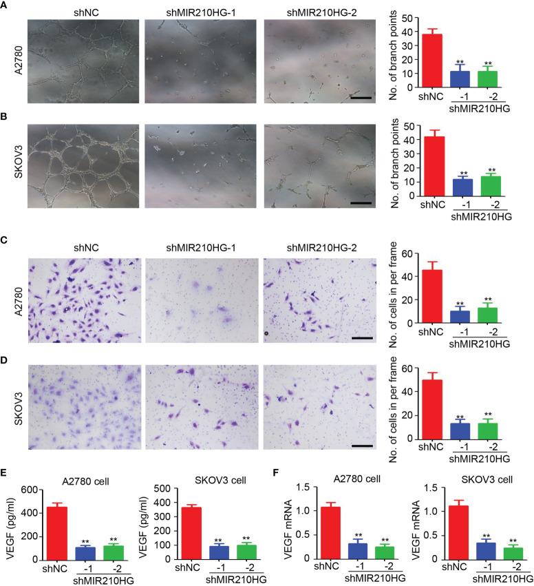
LncRNA-MIR210HG plays crucial roles in the progression of diverse cancers. However, the expression and function of MIR210HG in ovarian cancer remains unclear. In the present study, we aimed to determine the expression and function of lncRNA-MIR210HG in ovarian cancer under hypoxic conditions. MIR210HG expression in ovarian cancer cells under hypoxic conditions was determined by qPCR analysis, and the distribution was determined by FISH and qPCR analysis based on cell nucleus and cytosol RNA extraction. Epithelial-Mesenchymal Transition (EMT) assay and human umbilical vein endothelial cell-based tube formation and migration assays were employed to determine the potential function of MIR210HG , followed by establishment of a subcutaneous tumor model in mice. The direct target of MIR210HG was determined by RNA pull-down and western blotting. Furthermore, the expression and clinical correlation of MIR210HG was determined based on malignant tissues from ovarian cancer patients. Our results indicated that MIR210HG was induced by hypoxia, which is HIF-1α dependent and mainly located in the cytosol of ovarian cancer cells. Knockdown of MIR210HG significantly inhibited EMT and tumor angiogenesis and impaired tumor growth in mice. Molecular investigations indicated that MIR210HG directly targets HIF-1α protein and inhibits VHL-dependent HIF-1α protein degradation in ovarian cancer. Further results demonstrated that MIR210HG was upregulated in ovarian cancer tissues and correlated with tumor progression and poor prognosis of ovarian cancer patients. Our study suggests that hypoxia-induced MIR210HG promotes cancer progression by inhibiting HIF-1α degradation in ovarian cancer, which could be a therapeutic target for ovarian cancer.

摘要

长链非编码RNA-MIR210HG在多种癌症进展中发挥关键作用。然而,MIR210HG在卵巢癌中的表达及功能仍不清楚。在本研究中,我们旨在确定低氧条件下长链非编码RNA-MIR210HG在卵巢癌中的表达及功能。通过qPCR分析确定低氧条件下卵巢癌细胞中MIR210HG的表达,并基于细胞核和细胞质RNA提取,通过FISH和qPCR分析确定其分布。采用上皮-间质转化(EMT)检测、基于人脐静脉内皮细胞的管腔形成和迁移检测来确定MIR210HG的潜在功能,随后在小鼠中建立皮下肿瘤模型。通过RNA下拉和蛋白质印迹法确定MIR210HG的直接靶点。此外,基于卵巢癌患者的恶性组织确定MIR210HG的表达及临床相关性。我们的结果表明,MIR210HG由低氧诱导,这依赖于HIF-1α,且主要位于卵巢癌细胞的细胞质中。敲低MIR210HG可显著抑制EMT和肿瘤血管生成,并损害小鼠肿瘤生长。分子研究表明,MIR210HG直接靶向HIF-1α蛋白,并抑制卵巢癌中VHL依赖的HIF-1α蛋白降解。进一步结果表明,MIR210HG在卵巢癌组织中上调,且与卵巢癌患者的肿瘤进展和不良预后相关。我们的研究表明,低氧诱导的MIR210HG通过抑制卵巢癌中HIF-1α降解促进癌症进展,这可能是卵巢癌的一个治疗靶点。

https://cdn.ncbi.nlm.nih.gov/pmc/blobs/6cd4/8655245/8259531f6e3f/fonc-11-701488-g001.jpg

文献AI研究员

20分钟写一篇综述,助力文献阅读效率提升50倍。

立即体验

用中文搜PubMed

大模型驱动的PubMed中文搜索引擎

马上搜索

文档翻译

学术文献翻译模型,支持多种主流文档格式。

立即体验