Suppr超能文献

猪繁殖与呼吸综合征病毒 nsp4 正向调控细胞胆固醇以抑制 I 型干扰素的产生。

Porcine reproductive and respiratory syndrome virus nsp4 positively regulates cellular cholesterol to inhibit type I interferon production.

机构信息

State Key Laboratory of Agricultural Microbiology, College of Veterinary Medicine, Huazhong Agricultural University, Wuhan, 430070, China; The Key Laboratory of Preventive Veterinary Medicine in Hubei Province, Cooperative Innovation Center for Sustainable Pig Production, Wuhan, 430070, China.

State Key Laboratory of Agricultural Microbiology, College of Veterinary Medicine, Huazhong Agricultural University, Wuhan, 430070, China; The Key Laboratory of Preventive Veterinary Medicine in Hubei Province, Cooperative Innovation Center for Sustainable Pig Production, Wuhan, 430070, China.

出版信息

Redox Biol. 2022 Feb;49:102207. doi: 10.1016/j.redox.2021.102207. Epub 2021 Dec 8.

Abstract

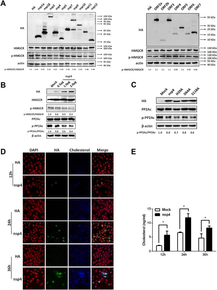
Cellular cholesterol plays an important role in the life cycles of enveloped viruses. Previous studies by our group and other groups have demonstrated that the depletion of cellular cholesterol by methyl-β-cyclodextrin (MβCD) reduces the proliferation of porcine reproductive and respiratory syndrome virus (PRRSV), a porcine Arterivirus that has been devastating the swine industry worldwide for over two decades. However, how PRRSV infection regulates cholesterol synthesis is not fully understood. In this study, we showed that PRRSV infection upregulated the activity of protein phosphatase 2 (PP2A), which subsequently activated 3-hydroxy-3-methylglutaryl coenzyme A reductase (HMGCR), the rate-limiting enzyme in the cholesterol synthesis pathway, to increase the levels of cellular cholesterol. By screening the PRRSV-encoded proteins, we showed that nsp4 dominated the upregulation of cellular cholesterol, independently of the 3C-like protease activity of nsp4. A mutation analysis showed that domain I (amino acids 1-80) of PRRSV nsp4 interacted with PR65 alpha (PR65α), the structural subunit, and PP2Ac, the catalytic subunit, of PP2A. Importantly, domain I of nsp4 inhibited Sendai virus-induced interferon β production, and this inhibitory effect was eliminated by Lovastatin, an HMGCR inhibitor, indicating that the upregulation of cellular cholesterol by nsp4 is a strategy used by PRRSV to suppress the antiviral innate immunity of its host. Collectively, we here demonstrated the mechanism by which PRRSV regulates cellular cholesterol synthesis and reported a novel strategy by which PRRSV evades its host's antiviral innate immune response.

摘要

细胞胆固醇在包膜病毒的生命周期中起着重要作用。本研究小组和其他小组的先前研究表明,通过甲基-β-环糊精(MβCD)耗尽细胞胆固醇会降低猪繁殖与呼吸综合征病毒(PRRSV)的增殖,PRRSV 是一种在全球范围内破坏养猪业超过二十年的猪动脉炎病毒。然而,PRRSV 感染如何调节胆固醇合成尚不完全清楚。在这项研究中,我们表明 PRRSV 感染上调了蛋白磷酸酶 2(PP2A)的活性,随后激活了 3-羟-3-甲基戊二酰辅酶 A 还原酶(HMGCR),这是胆固醇合成途径中的限速酶,以增加细胞胆固醇水平。通过筛选 PRRSV 编码的蛋白,我们表明 nsp4 独立于 nsp4 的 3C 样蛋白酶活性,主导细胞胆固醇的上调。突变分析表明,PRRSV nsp4 的结构域 I(氨基酸 1-80)与 PP2A 的结构亚基 PR65α(PR65α)和催化亚基 PP2Ac 相互作用。重要的是,nsp4 的结构域 I 抑制了仙台病毒诱导的干扰素β产生,而 HMGCR 抑制剂洛伐他汀消除了这种抑制作用,表明 nsp4 上调细胞胆固醇是 PRRSV 抑制宿主抗病毒固有免疫的一种策略。总之,我们在这里证明了 PRRSV 调节细胞胆固醇合成的机制,并报道了 PRRSV 逃避宿主抗病毒固有免疫反应的新策略。

https://cdn.ncbi.nlm.nih.gov/pmc/blobs/c06c/8758914/80839fec4e67/gr1.jpg

文献AI研究员

20分钟写一篇综述,助力文献阅读效率提升50倍。

立即体验

用中文搜PubMed

大模型驱动的PubMed中文搜索引擎

马上搜索

文档翻译

学术文献翻译模型,支持多种主流文档格式。

立即体验