Suppr超能文献

使用综合生物信息学分析鉴定阿尔茨海默病和阻塞性睡眠呼吸暂停综合征患者中的枢纽基因。

Identification of Hub Genes in Patients with Alzheimer Disease and Obstructive Sleep Apnea Syndrome Using Integrated Bioinformatics Analysis.

作者信息

Wu Lanxiang, Wang Wenjun, Tian Sheng, Zheng Heqing, Liu Pan, Wu Wei

机构信息

Department of Neurology, The Second Affiliated Hospital of Nanchang University, Nanchang, Jiangxi, 330006, People's Republic of China.

Department of Respiratory Diseases, The Second Affiliated Hospital of Nanchang University, Nanchang, Jiangxi, 330006, People's Republic of China.

出版信息

Int J Gen Med. 2021 Dec 9;14:9491-9502. doi: 10.2147/IJGM.S341078. eCollection 2021.

Abstract

BACKGROUND

Obstructive sleep apnea syndrome (OSA) is associated with an increased risk of Alzheimer's disease (AD). This study aimed to identify the key common genes in AD and OSA and explore molecular mechanism value in AD.

METHODS

Expression profiles GSE5281 and GSE135917 were acquired from Gene Expression Omnibus (GEO) database, respectively. Weighted gene co-expression network analysis (WGCNA) and R 4.0.2 software were used for identifying differentially expressed genes (DEGs) related to AD and OSA. Function enrichment analyses using Gene Ontology (GO) and Kyoto Encyclopedia of Genes and Genomes (KEGG) pathway, and the protein-protein interaction network (PPI) using the STRING database were subsequently performed on the shared DEGs. Finally, the hub genes were screened from the PPI network using the MCC algorithm of CytoHubba plugin.

RESULTS

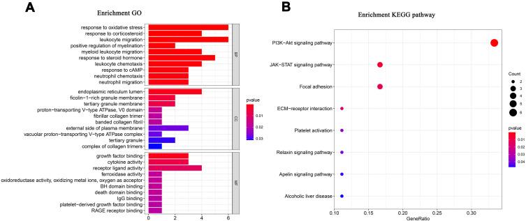
Seven modules and four modules were the most significant with AD and OSA by WGCNA, respectively. A total of 33 common genes were screened in AD and OSA by VENN. Functional enrichment analysis indicated that DEGs were mainly involved in cellular response to oxidative stress, neuroinflammation. Among these DEGs, the top 10 hub genes (high scores in cytoHubba) were selected in the PPI network, including AREG, SPP1, CXCL2, ITGAX, DUSP1, COL1A1, SCD, ACTA2, CCND2, ATF3.

CONCLUSION

This study presented ten target genes on the basis of common genes to AD and OSA. These candidate genes may provide a novel perspective to explore the underlying mechanism that OSA leads to an increased risk of AD at the transcriptome level.

摘要

背景

阻塞性睡眠呼吸暂停综合征(OSA)与阿尔茨海默病(AD)风险增加相关。本研究旨在确定AD和OSA中的关键共同基因,并探索其在AD中的分子机制价值。

方法

分别从基因表达综合数据库(GEO)获取表达谱GSE5281和GSE135917。使用加权基因共表达网络分析(WGCNA)和R 4.0.2软件来识别与AD和OSA相关的差异表达基因(DEG)。随后,对共享的DEG进行基因本体论(GO)和京都基因与基因组百科全书(KEGG)通路的功能富集分析,以及使用STRING数据库的蛋白质-蛋白质相互作用网络(PPI)分析。最后,使用CytoHubba插件的MCC算法从PPI网络中筛选枢纽基因。

结果

通过WGCNA分析,分别有七个模块和四个模块与AD和OSA最为相关。通过VENN分析在AD和OSA中总共筛选出33个共同基因。功能富集分析表明,DEG主要参与细胞对氧化应激的反应、神经炎症。在这些DEG中,在PPI网络中选择了前10个枢纽基因(在cytoHubba中得分高),包括AREG、SPP1、CXCL2、ITGAX、DUSP1、COL1A1、SCD、ACTA2、CCND2、ATF3。

结论

本研究基于AD和OSA的共同基因提出了十个靶基因。这些候选基因可能为在转录组水平探索OSA导致AD风险增加的潜在机制提供新的视角。

https://cdn.ncbi.nlm.nih.gov/pmc/blobs/37f5/8668230/87cef9e2cf1b/IJGM-14-9491-g0001.jpg

文献AI研究员

20分钟写一篇综述,助力文献阅读效率提升50倍。

立即体验

用中文搜PubMed

大模型驱动的PubMed中文搜索引擎

马上搜索

文档翻译

学术文献翻译模型,支持多种主流文档格式。

立即体验