Suppr超能文献

台湾地区中医皮肤美白方剂的民族植物学调查

Ethnobotanical Survey on Skin Whitening Prescriptions of Traditional Chinese Medicine in Taiwan.

作者信息

Ko Chien-Yu, Chao Jung, Chen Pei-Yu, Su Shan-Yu, Maeda Tomoji, Lin Chin-Yu, Chiang Hung-Che, Huang Shyh-Shyun

机构信息

School of Pharmacy, China Medical University, Taichung, Taiwan.

Chinese Medicine Research Center, Department of Chinese Pharmaceutical Sciences and Chinese Medicine Resources, Master Program for Food and Drug Safety, China Medical University, Taichung, Taiwan.

出版信息

Front Pharmacol. 2021 Nov 30;12:736370. doi: 10.3389/fphar.2021.736370. eCollection 2021.

Abstract

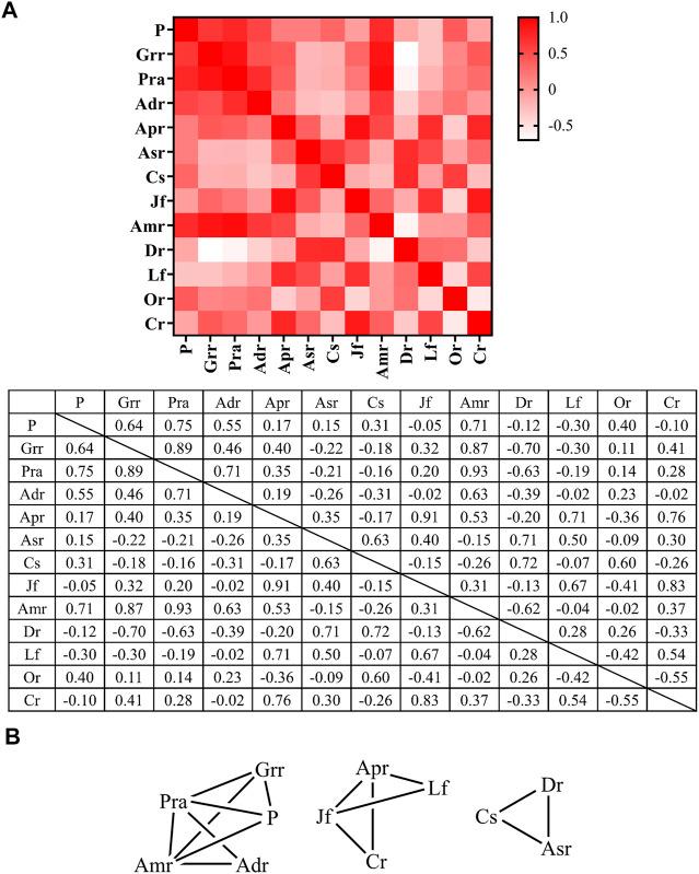
The increasing interest and demand for skin whitening products globally, particularly in Asia, have necessitated rapid advances in research on skin whitening products used in traditional Chinese medicine (TCM). Herein, we investigated 74 skin whitening prescriptions sold in TCM pharmacies in Taiwan. Commonly used medicinal materials were defined as those with a relative frequency of citation (RFC) > 0.2 and their characteristics were evaluated. Correlation analysis of commonly used medicinal materials was carried out to identify the core component of the medicinal materials. Of the purchased 74 skin whitening prescriptions, 36 were oral prescriptions, 37 were external prescriptions, and one prescription could be used as an oral or external prescription. After analysis, 90 traditional Chinese medicinal materials were obtained. The Apiaceae (10%; 13%) and Leguminosae (9%; 11%) were the main sources of oral and external medicinal materials, respectively. Oral skin whitening prescriptions were found to be mostly warm (46%) and sweet (53%), while external skin whitening prescriptions included cold (43%) and bitter (29%) medicinal materials. Additionally, mainly tonifying and replenishing effects of the materials were noted. Pharmacological analysis indicated that these medicinal materials may promote wound healing, treat inflammatory skin diseases, or anti-hyperpigmentation. According to the Spearman correlation analysis on interactions among medicinal materials with an RFC > 0.2 in the oral skin whitening prescriptions, Pall. (white) and Koidz. showed the highest correlation (confidence score = 0.93), followed by Mill. (red) and Schischkin (confidence score = 0.91). Seven medicinal materials in external skin whitening prescriptions with an RFC > 0.2, were classified as Taiwan (an herbal preparation), including (Hoffm.) Benth. & Hook. f. ex Franch. & Sav., (Peck) Ginns, (Thunb.) Rchb. f., Koidz., (Thunb.) Makino, Pall. (white), and Linnaeus. Skin whitening prescriptions included multiple traditional Chinese medicinal materials. Despite the long history of use, there is a lack of studies concerning skin whitening products, possibly due to the complex composition of traditional Chinese medicine. Further studies are required to assess the efficacy and safety of these traditional Chinese medicinal materials for inclusion in effective, safe, and functional pharmacological products.

摘要

全球,尤其是亚洲,对美白产品的兴趣和需求日益增加,这使得对用于传统中药(TCM)的美白产品的研究取得了快速进展。在此,我们调查了台湾中药店出售的74种美白方剂。常用药材定义为引用相对频率(RFC)>0.2的药材,并对其特性进行了评估。对常用药材进行相关性分析,以确定药材的核心成分。在购买的74种美白方剂中,36种为口服方剂,37种为外用方剂,1种方剂可口服或外用。经分析,共获得90种中药材。伞形科(10%;13%)和豆科(9%;11%)分别是口服和外用药材的主要来源。发现口服美白方剂大多性温(46%)味甘(53%),而外用美白方剂包括性寒(43%)味苦(29%)的药材。此外,主要注意到这些药材具有滋补和补益作用。药理分析表明,这些药材可能促进伤口愈合、治疗炎症性皮肤病或抗色素沉着。根据对口服美白方剂中RFC>0.2的药材之间相互作用的Spearman相关性分析,白芍药(Pall.(white))和小槐花(Koidz.)显示出最高的相关性(置信度得分=0.93),其次是丹参(Mill.(red))和紫椴(Schischkin)(置信度得分=0.91)。外用美白方剂中RFC>0.2的7种药材被归类为台湾白薇(Taiwan(一种草药制剂)),包括台湾白薇((Hoffm.)Benth. & Hook. f. ex Franch. & Sav.)、台湾乌头((Peck)Ginns)、台湾紫珠((Thunb.)Rchb. f.)、小槐花(Koidz.)、台湾马蓝((Thunb.)Makino)、白芍药(Pall.(white))和林奈木(Linnaeus)。美白方剂包含多种中药材。尽管使用历史悠久,但关于美白产品的研究仍然缺乏,这可能是由于中药成分复杂所致。需要进一步研究以评估这些中药材用于有效、安全和功能性药理产品中的功效和安全性。

https://cdn.ncbi.nlm.nih.gov/pmc/blobs/c78f/8670535/92fac2016e82/fphar-12-736370-g001.jpg

文献AI研究员

20分钟写一篇综述,助力文献阅读效率提升50倍。

立即体验

用中文搜PubMed

大模型驱动的PubMed中文搜索引擎

马上搜索

文档翻译

学术文献翻译模型,支持多种主流文档格式。

立即体验