Suppr超能文献

肝癌肿瘤微环境中的表观遗传和免疫细胞浸润变化。

Epigenetic and Immune-Cell Infiltration Changes in the Tumor Microenvironment in Hepatocellular Carcinoma.

机构信息

Department of Infectious Diseases, Union Hospital, Tongji Medical College, Huazhong University of Science and Technology, Wuhan, China.

Department of Urology, Union Hospital, Tongji Medical College, Huazhong University of Science and Technology, Wuhan, China.

出版信息

Front Immunol. 2021 Dec 2;12:793343. doi: 10.3389/fimmu.2021.793343. eCollection 2021.

Abstract

BACKGROUND

Epigenetics regulate gene expression without altering the DNA sequence. Epigenetics targeted chemotherapeutic approach can be used to overcome treatment resistance and low response rate in HCC. However, a comprehensive review of genomic data was carried out to determine the role of epigenesis in the tumor microenvironment (TME), immune cell-infiltration characteristics in HCC is still insufficient.

METHODS

The association between epigenetic-related genes (ERGs), inflammatory response-related genes (IRRGs) and CRISPR genes was determined by merging genomic and CRISPR data. Further, characteristics of immune-cell infiltration in the tumor microenvironment was evaluated.

RESULTS

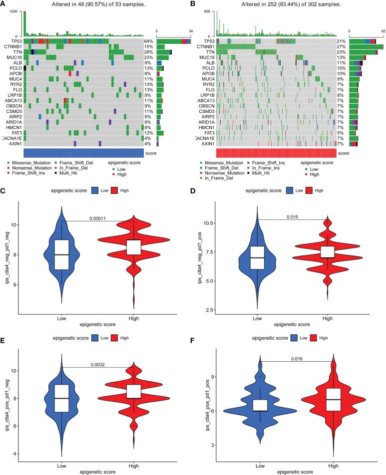
Nine differentially expressed genes (, and ) were shown to be independent prognostic factors based on lasso regression in the TCGA-LIHC and ICGC databases. In addition, the results showed significant differences in expression of () and between the high- and low-epigenetic score groups. The CTRP and PRISM-derived drug response data yielded four CTRP-derived compounds (SB-743921, GSK461364, gemcitabine, and paclitaxel) and two PRISM-derived compounds (dolastatin-10 and LY2606368). Patients with high ERGs benefited more from immune checkpoint inhibitor (ICI) therapy than patients with low ERGs. In addition, the high ERGs subgroup had a higher T cell exclusion score, while the low ERGs subgroup had a higher T cell dysfunction. However, there was no difference in microsatellite instability (MSI) score among the two subgroups. Further, genome-wide CRISPR-based loss-of function screening derived from DepMap was conducted to determine key genes leading to HCC development and progression. In total, 640 genes were identified to be essential for survival in HCC cell lines. The protein-protein interaction (PPI) network demonstrated that IRRGs was linked to most ERGs and CRISPR genes such as and

CONCLUSION

Epigenetic alterations of cancer-related genes in the tumor microenvironment play a major role in carcinogenesis. This study showed that epigenetic-related novel biomarkers could be useful in predicting prognosis, clinical diagnosis, and management in HCC.

摘要

背景

表观遗传学调节基因表达而不改变 DNA 序列。表观遗传学靶向化疗方法可用于克服 HCC 中的治疗耐药性和低反应率。然而,为了确定表观遗传学在肿瘤微环境 (TME) 中的作用,对基因组数据进行了全面综述,HCC 中的免疫细胞浸润特征仍然不足。

方法

通过合并基因组和 CRISPR 数据来确定表观遗传相关基因 (ERGs) 和炎症反应相关基因 (IRRGs) 与 CRISPR 基因之间的关联。此外,评估了肿瘤微环境中免疫细胞浸润的特征。

结果

基于 TCGA-LIHC 和 ICGC 数据库中的 LASSO 回归,确定了 9 个差异表达基因 (、和 ) 为独立预后因素。此外,在高和低表观遗传评分组之间,观察到 () 和 表达的显著差异。CTRP 和 PRISM 衍生的药物反应数据产生了四种 CTRP 衍生的化合物 (SB-743921、GSK461364、吉西他滨和紫杉醇) 和两种 PRISM 衍生的化合物 (多烯紫杉醇 10 和 LY2606368)。高 ERGs 患者从免疫检查点抑制剂 (ICI) 治疗中获益多于低 ERGs 患者。此外,高 ERGs 亚组的 T 细胞排斥评分较高,而低 ERGs 亚组的 T 细胞功能障碍评分较高。然而,两个亚组之间的微卫星不稳定性 (MSI) 评分没有差异。此外,还进行了基于 DepMap 的全基因组 CRISPR 基于功能丧失的筛选,以确定导致 HCC 发生和进展的关键基因。总共确定了 640 个基因是 HCC 细胞系生存所必需的。蛋白质-蛋白质相互作用 (PPI) 网络表明,IRRGs 与大多数 ERGs 和 CRISPR 基因如 和 相关。

结论

肿瘤微环境中与癌症相关的基因的表观遗传改变在致癌作用中起主要作用。本研究表明,表观遗传相关的新型生物标志物可用于预测 HCC 的预后、临床诊断和治疗。

https://cdn.ncbi.nlm.nih.gov/pmc/blobs/deed/8674919/7c0276a1248f/fimmu-12-793343-g001.jpg

文献AI研究员

20分钟写一篇综述,助力文献阅读效率提升50倍。

立即体验

用中文搜PubMed

大模型驱动的PubMed中文搜索引擎

马上搜索

文档翻译

学术文献翻译模型,支持多种主流文档格式。

立即体验