Suppr超能文献

SARS-CoV-2 刺突与 ACE2 的结合使 S2' 位点裂解和融合起始。

SARS-CoV-2 spike engagement of ACE2 primes S2' site cleavage and fusion initiation.

机构信息

The Center for Microbes, Development and Health, Institut Pasteur of Shanghai, Chinese Academy of Sciences, University of Chinese Academy of Sciences, Shanghai 200031, China.

CAS Key Laboratory of Molecular Virology & Immunology, Institut Pasteur of Shanghai, Chinese Academy of Sciences, University of Chinese Academy of Sciences, Shanghai 200031, China.

出版信息

Proc Natl Acad Sci U S A. 2022 Jan 4;119(1). doi: 10.1073/pnas.2111199119.

Abstract

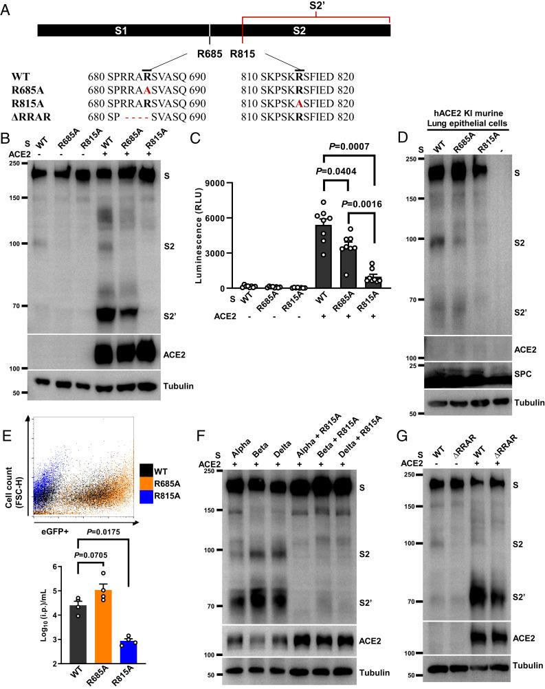
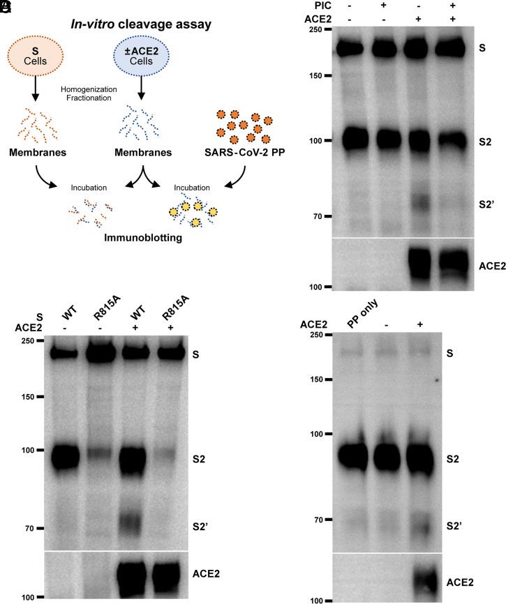
The COVID-19 pandemic caused by severe acute respiratory syndrome coronavirus 2 (SARS-CoV-2) infection has resulted in tremendous loss worldwide. Although viral spike (S) protein binding of angiotensin-converting enzyme 2 (ACE2) has been established, the functional consequences of the initial receptor binding and the stepwise fusion process are not clear. By utilizing a cell-cell fusion system, in complement with a pseudoviral infection model, we found that the spike engagement of ACE2 primed the generation of S2' fragments in target cells, a key proteolytic event coupled with spike-mediated membrane fusion. Mutagenesis of an S2' cleavage site at the arginine (R) 815, but not an S2 cleavage site at arginine 685, was sufficient to prevent subsequent syncytia formation and infection in a variety of cell lines and primary cells isolated from human ACE2 knock-in mice. The requirement for S2' cleavage at the R815 site was also broadly shared by other SARS-CoV-2 spike variants, such as the Alpha, Beta, and Delta variants of concern. Thus, our study highlights an essential role for host receptor engagement and the key residue of spike for proteolytic activation, and uncovers a targetable mechanism for host cell infection by SARS-CoV-2.

摘要

由严重急性呼吸综合征冠状病毒 2 (SARS-CoV-2) 感染引起的 COVID-19 大流行在全球范围内造成了巨大的损失。虽然已经确定了病毒刺突 (S) 蛋白与血管紧张素转化酶 2 (ACE2) 的结合,但初始受体结合和逐步融合过程的功能后果尚不清楚。通过利用细胞-细胞融合系统,并结合假病毒感染模型,我们发现 ACE2 上的刺突结合可使靶细胞中 S2' 片段的产生提前发生,这是一个关键的蛋白水解事件,与刺突介导的膜融合相关。在 R815 处的 S2' 切割位点进行突变(而非 R685 处的 S2 切割位点)足以防止随后在各种细胞系和从人 ACE2 基因敲入小鼠中分离的原代细胞中形成合胞体和感染。其他 SARS-CoV-2 刺突变异株(如关注的 Alpha、Beta 和 Delta 变异株)也广泛需要 S2' 切割位点在 R815 处发生切割。因此,我们的研究强调了宿主受体结合和刺突关键残基对于蛋白水解激活的重要作用,并揭示了针对 SARS-CoV-2 宿主细胞感染的可靶向机制。

https://cdn.ncbi.nlm.nih.gov/pmc/blobs/bc72/8740742/bf74638c1095/pnas.2111199119fig01.jpg

文献AI研究员

20分钟写一篇综述,助力文献阅读效率提升50倍。

立即体验

用中文搜PubMed

大模型驱动的PubMed中文搜索引擎

马上搜索

文档翻译

学术文献翻译模型,支持多种主流文档格式。

立即体验