Suppr超能文献

PINK1 的激活机制。

Activation mechanism of PINK1.

机构信息

Walter and Eliza Hall Institute of Medical Research, Parkville, Victoria, Australia.

Department of Medical Biology, University of Melbourne, Melbourne, Victoria, Australia.

出版信息

Nature. 2022 Feb;602(7896):328-335. doi: 10.1038/s41586-021-04340-2. Epub 2021 Dec 21.

Abstract

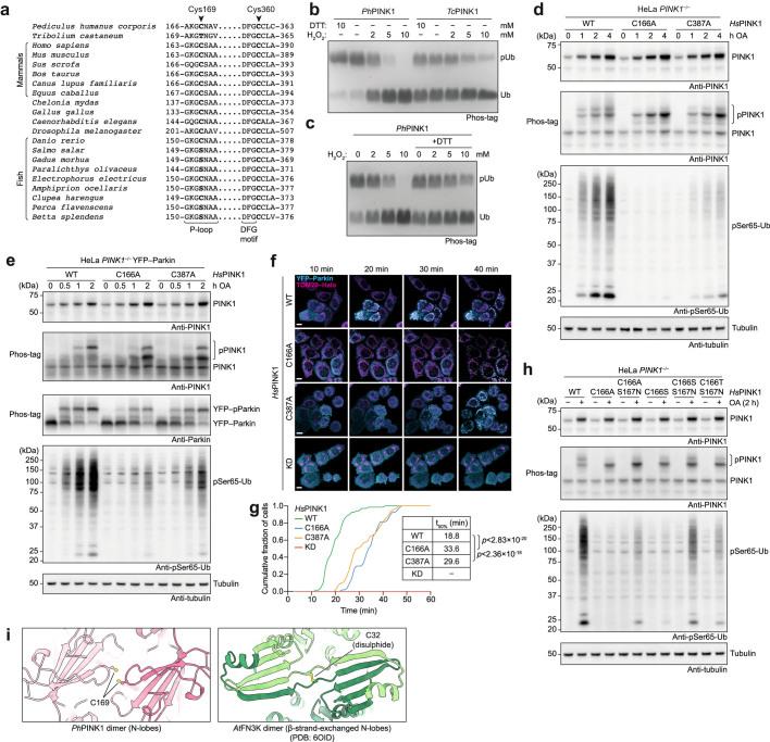
Mutations in the protein kinase PINK1 lead to defects in mitophagy and cause autosomal recessive early onset Parkinson's disease. PINK1 has many unique features that enable it to phosphorylate ubiquitin and the ubiquitin-like domain of Parkin. Structural analysis of PINK1 from diverse insect species with and without ubiquitin provided snapshots of distinct structural states yet did not explain how PINK1 is activated. Here we elucidate the activation mechanism of PINK1 using crystallography and cryo-electron microscopy (cryo-EM). A crystal structure of unphosphorylated Pediculus humanus corporis (Ph; human body louse) PINK1 resolves an N-terminal helix, revealing the orientation of unphosphorylated yet active PINK1 on the mitochondria. We further provide a cryo-EM structure of a symmetric PhPINK1 dimer trapped during the process of trans-autophosphorylation, as well as a cryo-EM structure of phosphorylated PhPINK1 undergoing a conformational change to an active ubiquitin kinase state. Structures and phosphorylation studies further identify a role for regulatory PINK1 oxidation. Together, our research delineates the complete activation mechanism of PINK1, illuminates how PINK1 interacts with the mitochondrial outer membrane and reveals how PINK1 activity may be modulated by mitochondrial reactive oxygen species.

摘要

蛋白激酶 PINK1 的突变导致线粒体自噬缺陷,并引起常染色体隐性早发性帕金森病。PINK1 具有许多独特的特征,使其能够磷酸化泛素和 Parkin 的泛素样结构域。来自具有和不具有泛素的不同昆虫物种的 PINK1 的结构分析提供了不同结构状态的快照,但并未解释 PINK1 如何被激活。在这里,我们使用晶体学和 cryo-EM(cryo-EM)阐明了 PINK1 的激活机制。未磷酸化的 Pediculus humanus corporis(Ph; 人体虱)PINK1 的晶体结构解决了一个 N 端螺旋,揭示了未磷酸化但在线粒体上处于活跃状态的 PINK1 的取向。我们进一步提供了一个在 trans-autophosphorylation 过程中捕获的对称 PhPINK1 二聚体的 cryo-EM 结构,以及一个经历构象变化以进入活性泛素激酶状态的磷酸化 PhPINK1 的 cryo-EM 结构。结构和磷酸化研究进一步确定了调节性 PINK1 氧化的作用。总之,我们的研究描绘了 PINK1 的完整激活机制,阐明了 PINK1 如何与线粒体外膜相互作用,并揭示了 PINK1 活性如何可能被线粒体活性氧物种调节。

https://cdn.ncbi.nlm.nih.gov/pmc/blobs/854f/8828467/753ab91cdf21/41586_2021_4340_Fig1_HTML.jpg

文献AI研究员

20分钟写一篇综述,助力文献阅读效率提升50倍。

立即体验

用中文搜PubMed

大模型驱动的PubMed中文搜索引擎

马上搜索

文档翻译

学术文献翻译模型,支持多种主流文档格式。

立即体验