Suppr超能文献

在金黄色葡萄球菌和粪肠球菌的 TSB 基础培养基生物膜形成过程中,嘌呤生物合成途径是唯一普遍受到调控的细胞途径。

The Purine Biosynthesis Pathway Is the Only Commonly Regulated Cellular Pathway during Biofilm Formation in TSB-Based Medium in Staphylococcus aureus and Enterococcus faecalis.

机构信息

Université de Sherbrookegrid.86715.3d, Département de biologie, Faculté des sciences, Sherbrooke, Québec, Canada.

出版信息

Microbiol Spectr. 2021 Dec 22;9(3):e0080421. doi: 10.1128/Spectrum.00804-21.

Abstract

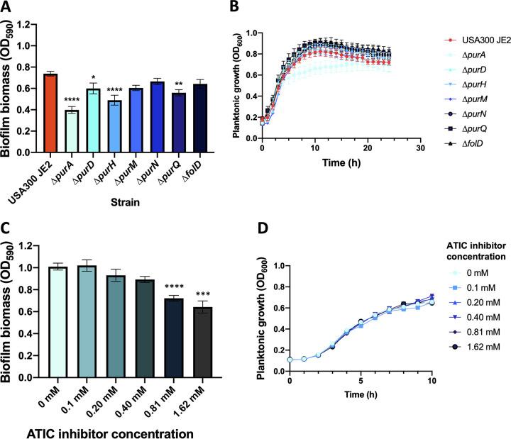
Bacterial biofilms are involved in chronic infections and confer 10 to 1,000 times more resistance to antibiotics compared with planktonic growth, leading to complications and treatment failure. When transitioning from a planktonic lifestyle to biofilms, some Gram-positive bacteria are likely to modulate several cellular pathways, including central carbon metabolism, biosynthesis pathways, and production of secondary metabolites. These metabolic adaptations might play a crucial role in biofilm formation by Gram-positive pathogens such as Staphylococcus aureus and Enterococcus faecalis. Here, we performed a transcriptomic approach to identify cellular pathways that might be similarly regulated during biofilm formation in these bacteria. Different strains and biofilm-inducing media were used to identify a set of regulated genes that are common and independent of the environment or accessory genomes analyzed. Our approach highlighted that the purine biosynthesis pathway was upregulated in biofilms of both species when using a tryptone soy broth-based medium but not so when a brain heart infusion-based medium was used. We did not identify other pathways commonly regulated between both pathogens. Gene deletions and usage of a drug targeting a key enzyme showed the importance of this pathway in biofilm formation of S. aureus. The importance of the purine biosynthesis pathway might reflect an important need for purine during biofilm establishment, and thus could constitute a promising drug target. Biofilms are often involved in nosocomial infections and can cause serious chronic infections if not treated properly. Current anti-biofilm strategies rely on antibiotic usage, but they have a limited impact because of the biofilm intrinsic tolerance to drugs. Metabolism remodeling likely plays a central role during biofilm formation. Using comparative transcriptomics of different strains of Staphylococcus aureus and Enterococcus faecalis, we determined that almost all cellular adaptations are not shared between strains and species. Interestingly, we observed that the purine biosynthesis pathway was upregulated during biofilm formation by both species in a specific medium. The requirement for purine could constitute an interesting new anti-biofilm target with a wide spectrum that could also prevent resistance evolution. These results are also relevant to a better understanding of the physiology of biofilm formation.

摘要

细菌生物膜与慢性感染有关,与浮游生长相比,其对抗生素的耐药性高出 10 到 1000 倍,导致并发症和治疗失败。当从浮游生长方式转变为生物膜时,一些革兰氏阳性菌可能会调节几种细胞途径,包括中心碳代谢、生物合成途径和次生代谢产物的产生。这些代谢适应可能在革兰氏阳性病原体(如金黄色葡萄球菌和粪肠球菌)的生物膜形成中发挥关键作用。在这里,我们采用转录组学方法来鉴定在这些细菌生物膜形成过程中可能受到类似调节的细胞途径。使用不同的菌株和生物膜诱导培养基来鉴定一组受调控的基因,这些基因是共同的,且不受所分析的环境或辅助基因组的影响。我们的方法强调,在使用基于胰蛋白胨大豆肉汤的培养基时,两种细菌的生物膜中嘌呤生物合成途径都上调,但在使用基于脑心浸液的培养基时则不然。我们没有发现两种病原体之间共同调控的其他途径。基因缺失和使用靶向关键酶的药物表明,该途径在金黄色葡萄球菌生物膜形成中的重要性。嘌呤生物合成途径的重要性可能反映了生物膜形成过程中对嘌呤的重要需求,因此可能成为一个有前途的药物靶点。生物膜通常与医院获得性感染有关,如果不进行适当治疗,可能会导致严重的慢性感染。目前的抗生物膜策略依赖于抗生素的使用,但由于生物膜对药物的固有耐受性,它们的影响有限。代谢重塑在生物膜形成过程中可能起着核心作用。通过对不同金黄色葡萄球菌和粪肠球菌菌株的比较转录组学分析,我们确定了几乎所有的细胞适应都不是菌株和物种之间共享的。有趣的是,我们观察到在特定培养基中,两种细菌的生物膜形成过程中嘌呤生物合成途径都上调。嘌呤的需求可能构成一个有趣的新的广谱抗生物膜靶点,也可以防止耐药性的进化。这些结果也与更好地理解生物膜形成的生理学有关。

https://cdn.ncbi.nlm.nih.gov/pmc/blobs/1f6b/8693917/13744215bcad/spectrum.00804-21-f001.jpg

文献AI研究员

20分钟写一篇综述,助力文献阅读效率提升50倍。

立即体验

用中文搜PubMed

大模型驱动的PubMed中文搜索引擎

马上搜索

文档翻译

学术文献翻译模型,支持多种主流文档格式。

立即体验