Suppr超能文献

SARS-CoV-2 刺突蛋白破坏微血管内稳态。

SARS-CoV-2 Spike Protein Destabilizes Microvascular Homeostasis.

机构信息

Division of Infectious Diseases and HIV Medicine, Case Western Reserve Universitygrid.67105.35 School of Medicine, Cleveland, Ohio, USA.

Department of Chemistry, Raiganj University, Raiganj, West-Bengal, India.

出版信息

Microbiol Spectr. 2021 Dec 22;9(3):e0073521. doi: 10.1128/Spectrum.00735-21.

Abstract

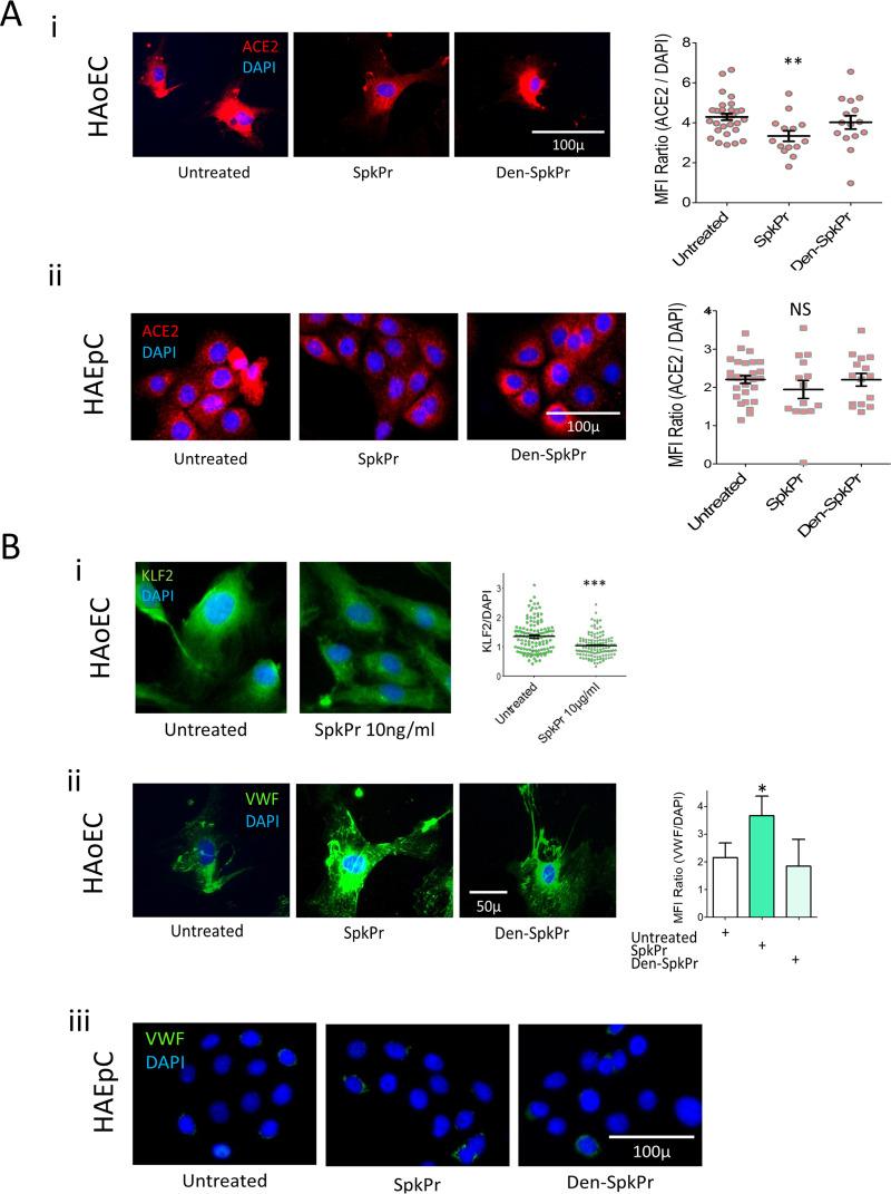
SARS-CoV-2 infection can cause compromised respiratory function and thrombotic events. SARS-CoV-2 binds to and mediates downregulation of angiotensin converting enzyme 2 (ACE2) on cells that it infects. Theoretically, diminished enzymatic activity of ACE2 may result in increased concentrations of pro-inflammatory molecules, angiotensin II, and Bradykinin, contributing to SARS-CoV-2 pathology. Using immunofluorescence microscopy of lung tissues from uninfected, and SARS-CoV-2 infected individuals, we find evidence that ACE2 is highly expressed in human pulmonary alveolar epithelial cells and significantly reduced along the alveolar lining of SARS-CoV-2 infected lungs. analyses of primary human cells, indicated that ACE2 is readily detected in pulmonary alveolar epithelial and aortic endothelial cells. Exposure of these cells to spike protein of SARS-CoV-2 was sufficient to reduce ACE2 expression. Moreover, exposure of endothelial cells to spike protein-induced dysfunction, caspase activation, and apoptosis. Exposure of endothelial cells to bradykinin caused calcium signaling and endothelial dysfunction (increased expression of von Willibrand Factor and decreased expression of Krüppel-like Factor 2) but did not adversely affect viability in primary human aortic endothelial cells. Computer-assisted analyses of molecules with potential to bind bradykinin receptor B2 (BKRB2), suggested a potential role for aspirin as a BK antagonist. When tested in our model, we found evidence that aspirin can blunt cell signaling and endothelial dysfunction caused by bradykinin in these cells. Interference with interactions of spike protein or bradykinin with endothelial cells may serve as an important strategy to stabilize microvascular homeostasis in COVID-19 disease. SARS-CoV-2 causes complex effects on microvascular homeostasis that potentially contribute to organ dysfunction and coagulopathies. SARS-CoV-2 binds to, and causes downregulation of angiotensin converting enzyme 2 (ACE2) on cells that it infects. It is thought that reduced ACE2 enzymatic activity can contribute to inflammation and pathology in the lung. Our studies add to this understanding by providing evidence that spike protein alone can mediate adverse effects on vascular cells. Understanding these mechanisms of pathogenesis may provide rationale for interventions that could limit microvascular events associated with SARS-CoV-2 infection.

摘要

SARS-CoV-2 感染可导致呼吸功能受损和血栓形成事件。SARS-CoV-2 与受感染细胞上的血管紧张素转换酶 2(ACE2)结合并介导其下调。理论上,ACE2 的酶活性降低可能导致促炎分子、血管紧张素 II 和缓激肽的浓度增加,从而导致 SARS-CoV-2 发病机制。通过对未感染和 SARS-CoV-2 感染个体的肺组织进行免疫荧光显微镜检查,我们发现 ACE2 在人肺肺泡上皮细胞中高度表达,并且在 SARS-CoV-2 感染的肺的肺泡衬里中显著减少。对原代人细胞的分析表明,ACE2 可在肺肺泡上皮细胞和主动脉内皮细胞中被轻易检测到。这些细胞暴露于 SARS-CoV-2 的刺突蛋白足以降低 ACE2 的表达。此外,内皮细胞暴露于刺突蛋白诱导的功能障碍、半胱天冬酶激活和细胞凋亡。内皮细胞暴露于缓激肽可引起钙信号和内皮功能障碍(von Willebrand 因子表达增加和 Krüppel 样因子 2 表达减少),但不会对原代人主动脉内皮细胞的活力产生不利影响。计算机辅助分析具有与缓激肽受体 B2(BKRB2)结合潜力的分子表明,阿司匹林作为 BK 拮抗剂可能具有潜在作用。在我们的模型中进行测试时,我们发现阿司匹林可以减轻缓激肽在这些细胞中引起的细胞信号和内皮功能障碍的证据。干扰刺突蛋白或缓激肽与内皮细胞的相互作用可能是稳定 COVID-19 疾病中小血管稳态的重要策略。SARS-CoV-2 对微血管稳态产生复杂影响,可能导致器官功能障碍和凝血异常。SARS-CoV-2 与受感染细胞上的血管紧张素转换酶 2(ACE2)结合并导致其下调。据认为,ACE2 酶活性降低可能导致肺部炎症和病理学改变。我们的研究通过提供证据表明,刺突蛋白本身就可以介导对血管细胞的不良影响,从而加深了对这一认识。了解这些发病机制可能为干预措施提供依据,这些干预措施可能会限制与 SARS-CoV-2 感染相关的微血管事件。

https://cdn.ncbi.nlm.nih.gov/pmc/blobs/83d1/8693925/6f67d36f5af2/spectrum.00735-21-f001.jpg

文献AI研究员

20分钟写一篇综述,助力文献阅读效率提升50倍。

立即体验

用中文搜PubMed

大模型驱动的PubMed中文搜索引擎

马上搜索

文档翻译

学术文献翻译模型,支持多种主流文档格式。

立即体验