Suppr超能文献

AEBP1 是结肠腺癌中上皮-间质转化调控基因之一。

AEBP1 Is One of the Epithelial-Mesenchymal Transition Regulatory Genes in Colon Adenocarcinoma.

机构信息

Department of Anorectal Surgery, The Affiliated Huaian No.1 People's Hospital of Nanjing Medical University, China.

Department of Oncology, The Affiliated Huaian No.1 People's Hospital of Nanjing Medical University, China.

出版信息

Biomed Res Int. 2021 Dec 12;2021:3108933. doi: 10.1155/2021/3108933. eCollection 2021.

Abstract

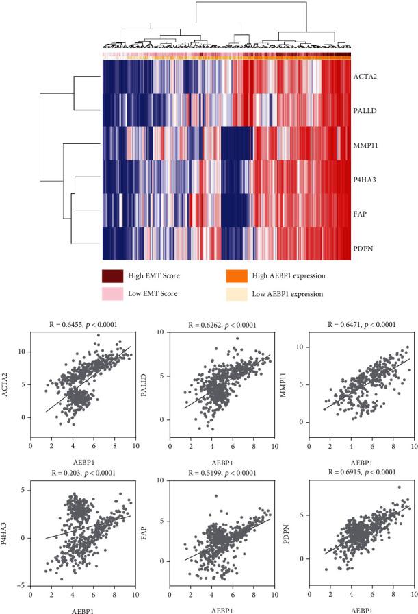
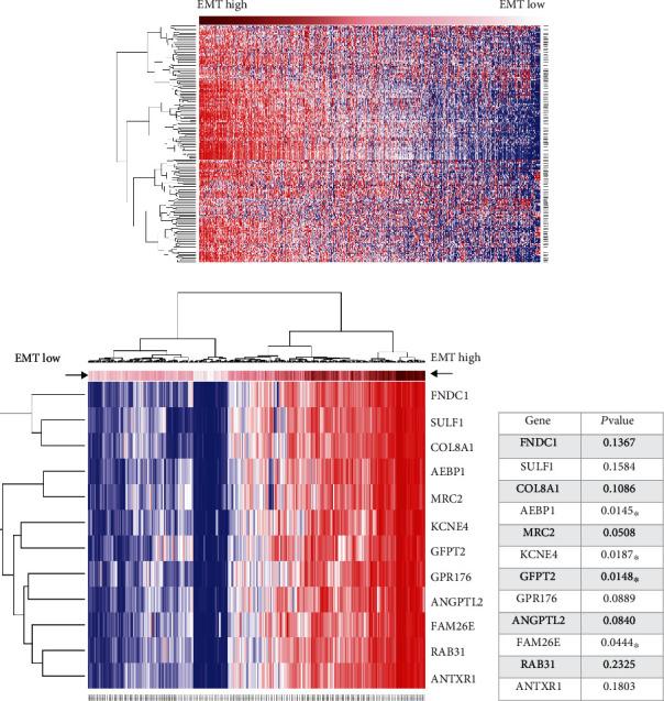
Epithelial-mesenchymal transition (EMT) is involved in various tumor processes, including tumorigenesis, tumor cell migration and metastasis, tumor stemness, and therapeutic resistance. Therefore, it is important to identify the genes most associated with EMT and develop them as therapeutic targets. In this work, we first analyzed EMT hallmark gene expression profiles among 10,535 pan-cancer samples from The Cancer Genome Atlas (TCGA) and divided them into EMT high and EMT low groups according to the metagene scores. Then, we identified 12 genes that were most associated with high EMT metagene score ( > 0.9) in 329 colon adenocarcinoma (COAD) patients. Among them, only 4 genes (AEBP1, KCNE4, GFPT2, and FAM26E) had statistically significant differences in prognosis ( < 0.05). Next, we selected AEBP1 as a candidate and showed that AEBP1 mRNA levels and EMT biomarkers strongly coexpressed in 329 COAD samples. In addition, AEBP1 was highly expressed and associated with poor clinical outcomes and prognosis in COAD patients. Finally, to explore whether AEBP1-mediated EMT was related to the tumor microenvironment (TME), we examined AEBP1 expression levels at the single-cell levels. Our results showed that AEBP1 levels were extremely high in tumor-associated fibroblasts, which may induce EMT. AEBP1 expression was also positively correlated with the expression of fibroblast biomarkers and also with EMT metascores, suggesting that AEBP1-mediated EMT may be associated with the stimulation of fibroblast activation. Therefore, AEBP1 may be a promising target for EMT inhibition, which reduces cancer metastasis and drug resistance in COAD patients.

摘要

上皮-间充质转化(EMT)参与多种肿瘤过程,包括肿瘤发生、肿瘤细胞迁移和转移、肿瘤干性和治疗抵抗。因此,确定与 EMT 最相关的基因并将其开发为治疗靶点非常重要。在这项工作中,我们首先分析了来自癌症基因组图谱(TCGA)的 10535 个泛癌样本中的 EMT 标志基因表达谱,并根据荟萃基因评分将它们分为 EMT 高和 EMT 低组。然后,我们在 329 名结肠腺癌(COAD)患者中确定了与高 EMT 荟萃基因评分(>0.9)最相关的 12 个基因。其中,只有 4 个基因(AEBP1、KCNE4、GFPT2 和 FAM26E)在预后方面有统计学差异(<0.05)。接下来,我们选择 AEBP1 作为候选物,并表明 AEBP1 mRNA 水平和 EMT 生物标志物在 329 个 COAD 样本中强烈共表达。此外,AEBP1 在 COAD 患者中高表达并与不良临床结局和预后相关。最后,为了探讨 AEBP1 介导的 EMT 是否与肿瘤微环境(TME)有关,我们在单细胞水平上检查了 AEBP1 的表达水平。我们的结果表明,肿瘤相关成纤维细胞中 AEBP1 水平极高,可能诱导 EMT。AEBP1 的表达与成纤维细胞生物标志物的表达呈正相关,也与 EMT 荟萃评分呈正相关,表明 AEBP1 介导的 EMT 可能与成纤维细胞激活的刺激有关。因此,AEBP1 可能是 EMT 抑制的一个有前途的靶点,它降低了 COAD 患者的癌症转移和耐药性。

https://cdn.ncbi.nlm.nih.gov/pmc/blobs/c29e/8685759/6662084d3908/BMRI2021-3108933.001.jpg

文献AI研究员

20分钟写一篇综述,助力文献阅读效率提升50倍。

立即体验

用中文搜PubMed

大模型驱动的PubMed中文搜索引擎

马上搜索

文档翻译

学术文献翻译模型,支持多种主流文档格式。

立即体验