Suppr超能文献

miR-181a-5p 通过 NDRG2 介导的 PTEN/AKT 通路激活促进乳腺癌的增殖、侵袭和糖酵解。

MiR-181a-5p facilitates proliferation, invasion, and glycolysis of breast cancer through NDRG2-mediated activation of PTEN/AKT pathway.

机构信息

Breast Department, Dongfang Hospital Beijing University of Chinese Medicine, Beijing, China.

Pathology Department, Dongfang Hostipal Beijing University of Chinese Medicine, Beijing, China.

出版信息

Bioengineered. 2022 Jan;13(1):83-95. doi: 10.1080/21655979.2021.2006974.

Abstract

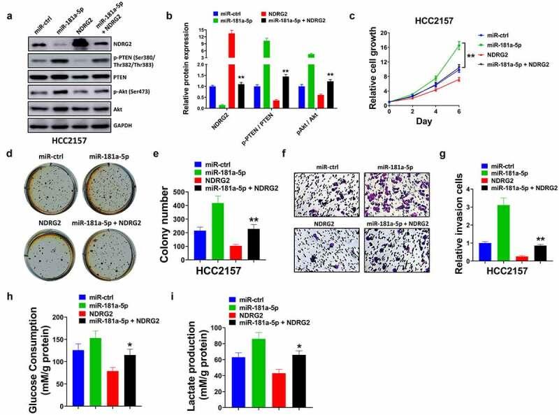
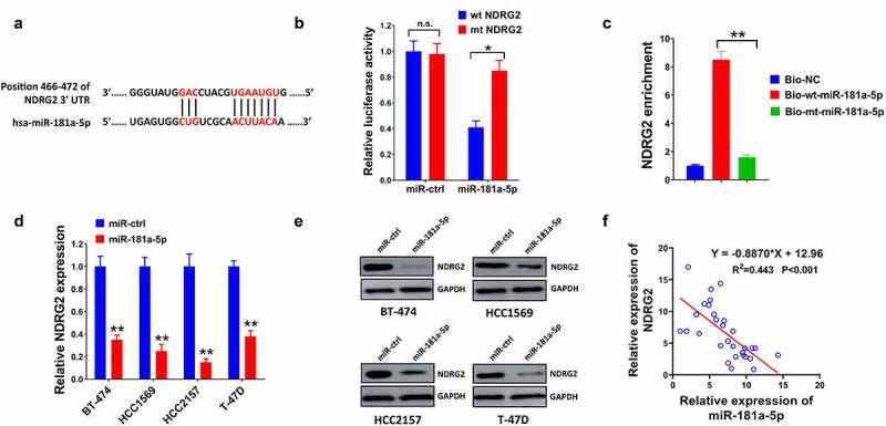
Dysregulation of microRNAs (miRNAs) is associated with the occurrence and development of breast cancer. In this research, we explored the involvement of miR-181a-5p in the progression of breast cancer and investigated potential molecular mechanisms. Firstly, the miR-181a-5p and N-myc downstream-regulated gene (NDRG) 2 expression was detected by real-time quantitative polymerase chain reaction. Cellular processes were assessed using Cell Counting Kit 8, Bromodeoxyuridine, colony formation and transwell assays. HK2, PKM2 and LDHA activities were assessed by ELISA. The combination between miR-181a-5p was assessed by dual-luciferase reporter assay and RNA pull-down assay. The results indicated that miR-181a-5p levels were upregulated and NDRG2 levels were downregulated in breast cancer, leading to poor prognosis. Silencing of miR-181a-5p inhibited cell proliferation, invasion, glycolysis, and xenograft tumor growth, while enhanced miR-181a-5p got the opposite results. Furthermore, NDRG2 acts as a target of miR-181a-5p. Knockout of NDRG2 facilitated biological behaviors and meanwhile enhanced phosphorylation (p)-PTEN and p-AKT levels. Rescue experiments showed that restoring NDRG2 abolished the effects caused by miR-181a-5p in breast cancer cells. In conclusion, miR-181a-5p facilitated tumor progression through NDRG2-induced activation of PTEN/AKT signaling pathway of breast cancer, suggesting that focusing on miR-181a-5p may provide new insight for breast cancer therapy. Brdu: Bromodeoxyuridine; CCK-8: Cell Counting Kit-8; miRNA: microRNAs; mut: mutant; RT-qPCR: real-time quantitative polymerase chain reaction; UTR: untranslated region; WT: wild-type.

摘要

miRNAs 的失调与乳腺癌的发生和发展有关。在这项研究中,我们探讨了 miR-181a-5p 在乳腺癌进展中的作用,并研究了潜在的分子机制。首先,通过实时定量聚合酶链反应检测 miR-181a-5p 和 N-myc 下游调节基因(NDRG)2 的表达。通过细胞计数试剂盒 8、溴脱氧尿苷、集落形成和 Transwell 测定评估细胞过程。通过 ELISA 评估 HK2、PKM2 和 LDHA 的活性。通过双荧光素酶报告基因检测和 RNA 下拉实验评估 miR-181a-5p 的结合。结果表明,miR-181a-5p 水平在乳腺癌中上调,NDRG2 水平下调,导致预后不良。沉默 miR-181a-5p 抑制细胞增殖、侵袭、糖酵解和异种移植肿瘤生长,而增强 miR-181a-5p 则得到相反的结果。此外,NDRG2 是 miR-181a-5p 的靶标。NDRG2 敲除促进了生物学行为,同时增强了磷酸化(p)-PTEN 和 p-AKT 水平。挽救实验表明,恢复 NDRG2 可消除 miR-181a-5p 在乳腺癌细胞中引起的效应。总之,miR-181a-5p 通过 NDRG2 诱导的 PTEN/AKT 信号通路激活促进乳腺癌肿瘤进展,表明针对 miR-181a-5p 可能为乳腺癌治疗提供新的思路。 Brdu:溴脱氧尿苷;CCK-8:细胞计数试剂盒 8;miRNA:微小 RNA;mut:突变;RT-qPCR:实时定量聚合酶链反应;UTR:非翻译区;WT:野生型。

https://cdn.ncbi.nlm.nih.gov/pmc/blobs/ede3/8805873/d705db49f292/KBIE_A_2006974_F0001_OC.jpg

文献AI研究员

20分钟写一篇综述,助力文献阅读效率提升50倍。

立即体验

用中文搜PubMed

大模型驱动的PubMed中文搜索引擎

马上搜索

文档翻译

学术文献翻译模型,支持多种主流文档格式。

立即体验