Suppr超能文献

非洲猪瘟病毒的 A179L 基因抑制病毒诱导的细胞凋亡但增强细胞坏死。

The A179L Gene of African Swine Fever Virus Suppresses Virus-Induced Apoptosis but Enhances Necroptosis.

机构信息

Institute of Comparative Medicine, College of Veterinary Medicine, Yangzhou University, Yangzhou 225009, China.

Jiangsu Co-Innovation Center for Prevention and Control of Important Animal Infectious Diseases and Zoonosis, Yangzhou University, Yangzhou 225009, China.

出版信息

Viruses. 2021 Dec 13;13(12):2490. doi: 10.3390/v13122490.

Abstract

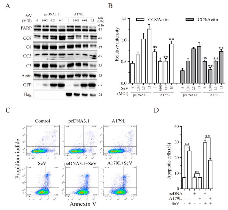
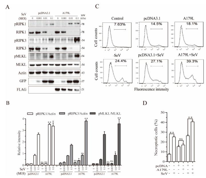
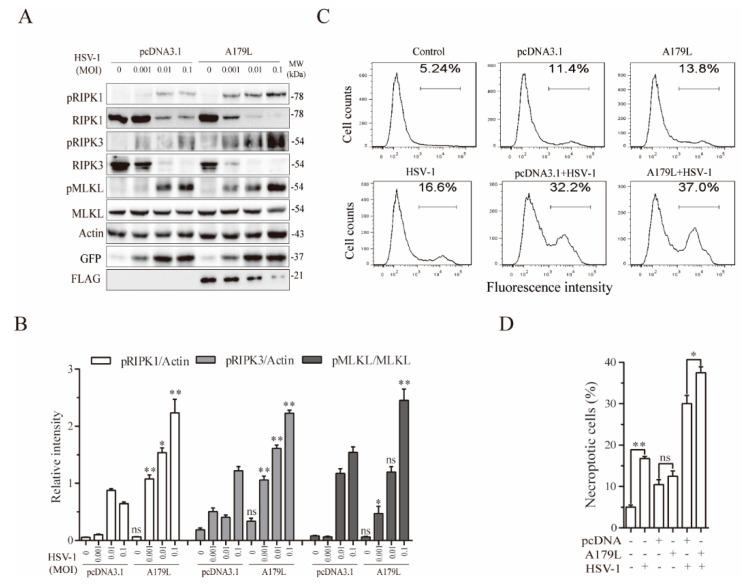
A179L, a non-structural protein of African swine fever virus (ASFV), is capable of suppressing apoptosis by binding the BH3 domain of the pro-apoptotic Bcl-2 family proteins via a conserved ligand binding groove. Our present study aims to determine if A179L affects necroptosis, the second form of programmed cell death induced by DNA and RNA viruses. Here we report that A179L enhanced TNF-α or TSZ (TNF-α, Smac, and Z-Vad)-induced receptor-interacting protein kinase (RIPK1), RIPK3, and mixed lineage kinase domain like peudokinase (MLKL) phosphorylation in L929 cells, a murine fibrosarcoma cell line. Sytox green staining revealed that A179L significantly increased the number of necroptotic cells in TSZ-treated L929 cells. Using human herpes simplex virus 1 (HSV-1) to model DNA virus-induced cell death, we found that A179L blocked the HSV-1-induced cleavage of poly (ADP-ribose) polymerase (PARP), caspase 8, and caspase 3 and decreased the number of apoptotic cells in HSV-1-infected IPEC-DQ cells, a porcine intestinal epithelial cell line. In contrast, A179L transfection of IPEC-DQ cells enhanced HSV-1-induced RIPK1, RIPK3, and MLKL phosphorylation and increased the number of necroptotic cells. Consistently, A179L also suppressed apoptosis but enhanced the necroptosis induced by two RNA viruses, Sendai virus (SeV) and influenza virus (IAV). Our study uncovers a previously unrecognized role of A179L in regulating cell death and suggests that A179L re-directs its anti-apoptotic activity to necroptosis.

摘要

A179L 是非洲猪瘟病毒(ASFV)的一种非结构蛋白,能够通过结合促凋亡 Bcl-2 家族蛋白的 BH3 结构域来抑制细胞凋亡,其通过一个保守的配体结合槽来实现这一功能。本研究旨在确定 A179L 是否会影响由 DNA 和 RNA 病毒诱导的第二种程序性细胞死亡方式——坏死性凋亡。在此,我们报告 A179L 增强了 TNF-α 或 TSZ(TNF-α、Smac 和 Z-Vad)诱导的受体相互作用蛋白激酶(RIPK1)、RIPK3 和混合谱系激酶结构域样伪激酶(MLKL)在 L929 细胞(一种鼠成纤维肉瘤细胞系)中的磷酸化。Sytox green 染色显示 A179L 显著增加了 TSZ 处理的 L929 细胞中坏死性凋亡细胞的数量。使用人单纯疱疹病毒 1(HSV-1)来模拟 DNA 病毒诱导的细胞死亡,我们发现 A179L 阻断了 HSV-1 诱导的聚(ADP-核糖)聚合酶(PARP)、半胱天冬酶 8 和半胱天冬酶 3 的裂解,减少了 HSV-1 感染的猪肠上皮细胞系 IPEC-DQ 细胞中的凋亡细胞数量。相反,A179L 转染 IPEC-DQ 细胞增强了 HSV-1 诱导的 RIPK1、RIPK3 和 MLKL 磷酸化,并增加了坏死性凋亡细胞的数量。一致地,A179L 还抑制了凋亡,但增强了两种 RNA 病毒——仙台病毒(SeV)和流感病毒(IAV)诱导的坏死性凋亡。本研究揭示了 A179L 调控细胞死亡的一个以前未被识别的作用,并表明 A179L 将其抗凋亡活性重新导向坏死性凋亡。

https://cdn.ncbi.nlm.nih.gov/pmc/blobs/4e58/8708531/2ec5e8011b46/viruses-13-02490-g001.jpg

文献AI研究员

20分钟写一篇综述,助力文献阅读效率提升50倍。

立即体验

用中文搜PubMed

大模型驱动的PubMed中文搜索引擎

马上搜索

文档翻译

学术文献翻译模型,支持多种主流文档格式。

立即体验