Suppr超能文献

印迹的 Igf2-Igf2r 轴对于匹配胎盘微血管扩张与胎儿生长至关重要。

The imprinted Igf2-Igf2r axis is critical for matching placental microvasculature expansion to fetal growth.

机构信息

Department of Obstetrics and Gynaecology and National Institute for Health Research Cambridge Biomedical Research Centre, University of Cambridge, Cambridge CB2 0SW, UK; Wellcome-MRC Institute of Metabolic Science and Medical Research Council Metabolic Diseases Unit, University of Cambridge, Cambridge CB2 0QQ, UK; Centre for Trophoblast Research, Department of Physiology, Development and Neuroscience, University of Cambridge, Cambridge CB2 3EG, UK.

Department of Obstetrics and Gynaecology and National Institute for Health Research Cambridge Biomedical Research Centre, University of Cambridge, Cambridge CB2 0SW, UK; Centre for Trophoblast Research, Department of Physiology, Development and Neuroscience, University of Cambridge, Cambridge CB2 3EG, UK.

出版信息

Dev Cell. 2022 Jan 10;57(1):63-79.e8. doi: 10.1016/j.devcel.2021.12.005. Epub 2021 Dec 27.

Abstract

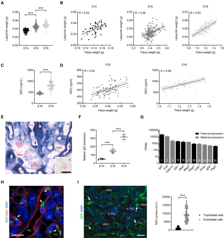
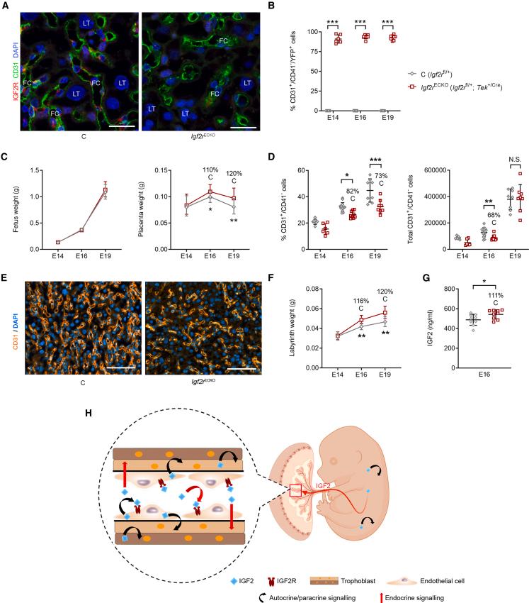
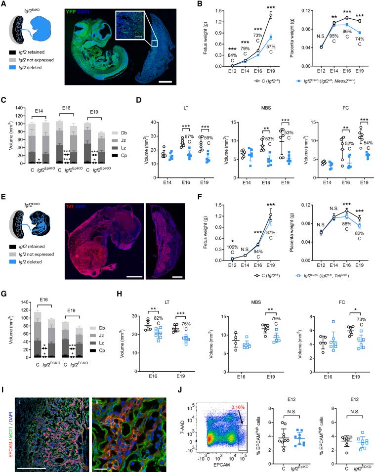
In all eutherian mammals, growth of the fetus is dependent upon a functional placenta, but whether and how the latter adapts to putative fetal signals is currently unknown. Here, we demonstrate, through fetal, endothelial, hematopoietic, and trophoblast-specific genetic manipulations in the mouse, that endothelial and fetus-derived IGF2 is required for the continuous expansion of the feto-placental microvasculature in late pregnancy. The angiocrine effects of IGF2 on placental microvasculature expansion are mediated, in part, through IGF2R and angiopoietin-Tie2/TEK signaling. Additionally, IGF2 exerts IGF2R-ERK1/2-dependent pro-proliferative and angiogenic effects on primary feto-placental endothelial cells ex vivo. Endothelial and fetus-derived IGF2 also plays an important role in trophoblast morphogenesis, acting through Gcm1 and Synb. Thus, our study reveals a direct role for the imprinted Igf2-Igf2r axis on matching placental development to fetal growth and establishes the principle that hormone-like signals from the fetus play important roles in controlling placental microvasculature and trophoblast morphogenesis.

摘要

在所有真兽类哺乳动物中,胎儿的生长依赖于功能正常的胎盘,但后者是否以及如何适应潜在的胎儿信号目前尚不清楚。在这里,我们通过在小鼠中进行胎儿、内皮细胞、造血细胞和滋养层特异性基因操作,证明了内皮细胞和胎儿来源的 IGF2 对于妊娠晚期胎儿胎盘微血管的持续扩张是必需的。IGF2 对胎盘微血管扩张的血管发生作用部分是通过 IGF2R 和血管生成素-Tie2/TEK 信号传导介导的。此外,IGF2 在体外对原代胎儿胎盘内皮细胞发挥 IGF2R-ERK1/2 依赖性促增殖和血管生成作用。内皮细胞和胎儿来源的 IGF2 也在滋养层形态发生中发挥重要作用,作用方式为通过 Gcm1 和 Synb。因此,我们的研究揭示了印迹 Igf2-Igf2r 轴在匹配胎盘发育与胎儿生长中的直接作用,并确立了来自胎儿的激素样信号在控制胎盘微血管和滋养层形态发生中的重要作用这一原则。

https://cdn.ncbi.nlm.nih.gov/pmc/blobs/b1c8/8751640/54fb95d4cab6/fx1.jpg

文献AI研究员

20分钟写一篇综述,助力文献阅读效率提升50倍。

立即体验

用中文搜PubMed

大模型驱动的PubMed中文搜索引擎

马上搜索

文档翻译

学术文献翻译模型,支持多种主流文档格式。

立即体验