Suppr超能文献

一种用于预测肝细胞癌患者生存和免疫治疗疗效的综合纤维化特征

An Integrated Fibrosis Signature for Predicting Survival and Immunotherapy Efficacy of Patients With Hepatocellular Carcinoma.

作者信息

Liu Long, Liu Zaoqu, Meng Lingfang, Li Lifeng, Gao Jie, Yu Shizhe, Hu Bowen, Yang Han, Guo Wenzhi, Zhang Shuijun

机构信息

Department of Hepatobiliary and Pancreatic Surgery, The First Affiliated Hospital of Zhengzhou University, Zhengzhou, China.

Henan Research Centre for Organ Transplantation, Zhengzhou, China.

出版信息

Front Mol Biosci. 2021 Dec 14;8:766609. doi: 10.3389/fmolb.2021.766609. eCollection 2021.

Abstract

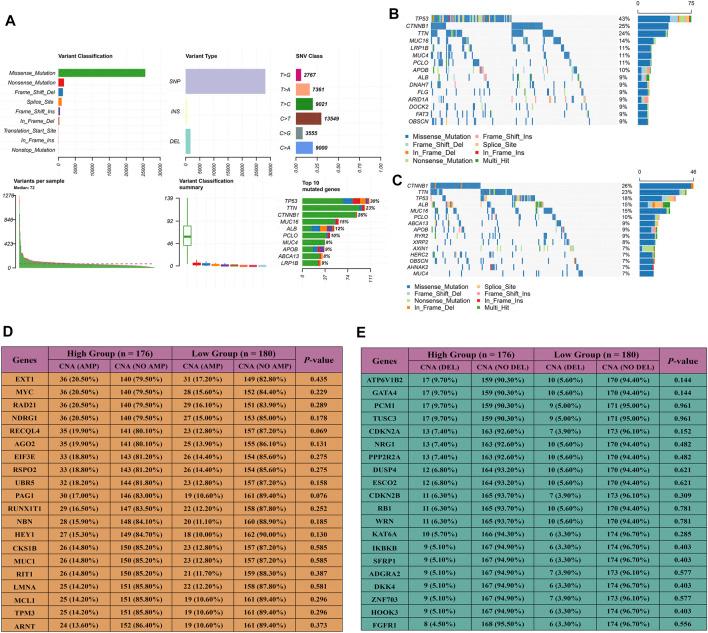
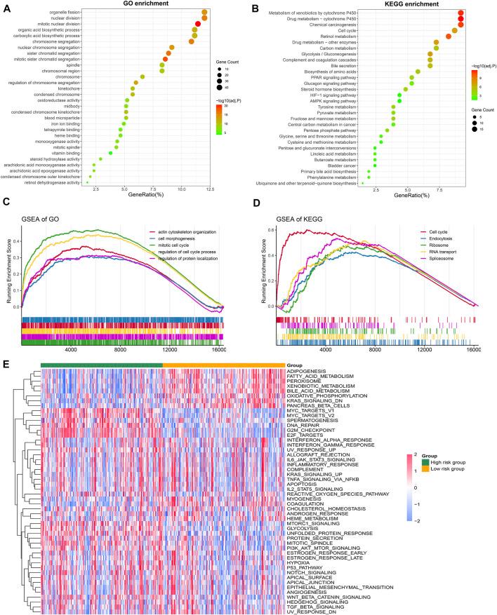
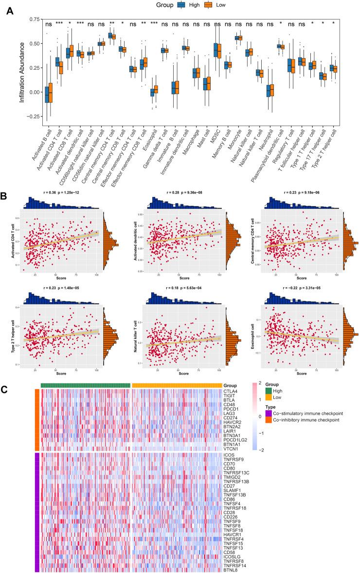
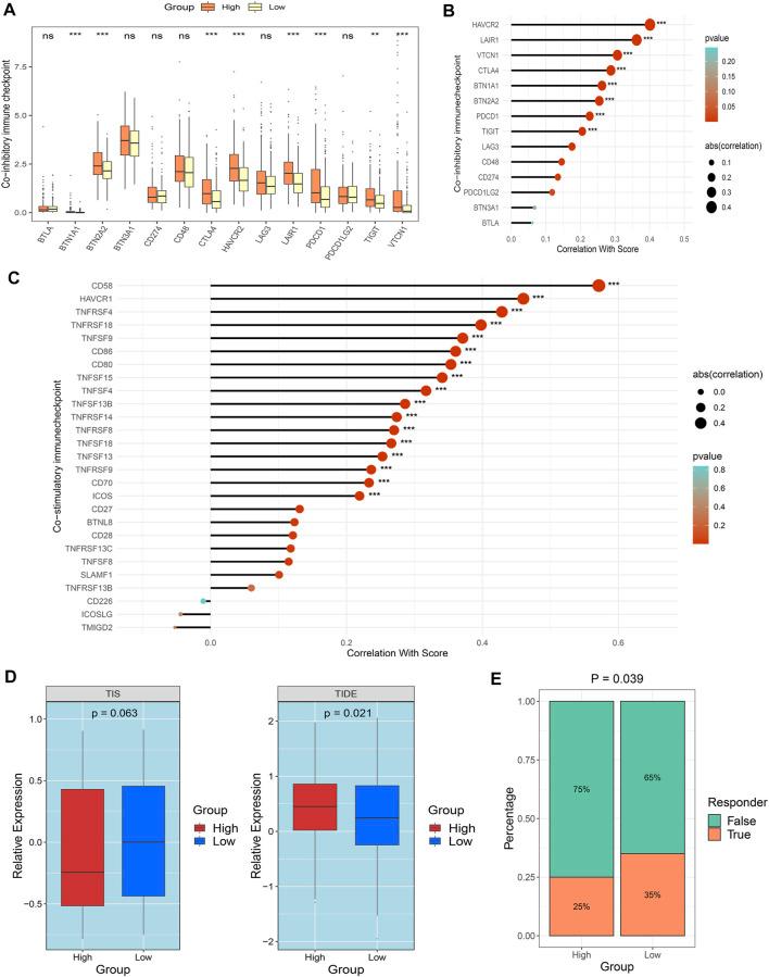
Fibrosis, a primary cause of hepatocellular carcinoma (HCC), is intimately associated with inflammation, the tumor microenvironment (TME), and multiple carcinogenic pathways. Currently, due to widespread inter- and intra-tumoral heterogeneity of HCC, the efficacy of immunotherapy is limited. Seeking a stable and novel tool to predict prognosis and immunotherapy response is imperative. Using stepwise Cox regression, least absolute shrinkage and selection operator (LASSO), and random survival forest algorithms, the fibrosis-associated signature (FAIS) was developed and further validated. Subsequently, comprehensive exploration was conducted to identify distinct genomic alterations, clinical features, biological functions, and immune landscapes of HCC patients. The FAIS was an independent prognostic predictor of overall survival and recurrence-free survival in HCC. In parallel, the FAIS exhibited stable and accurate performance at predicting prognosis based on the evaluation of Kaplan-Meier survival curves, receiver operator characteristic curves, decision curve analysis, and Harrell's C-index. Further investigation elucidated that the high-risk group presented an inferior prognosis with advanced clinical traits and a high mutation frequency of , whereas the low-risk group was characterized by superior CD8 T cell infiltration, a higher TIS score, and a lower TIDE score. Additionally, patients in the low-risk group might yield more benefits from immunotherapy. The FAIS was an excellent scoring system that could stratify HCC patients and might serve as a promising tool to guide surveillance, improve prognosis, and facilitate clinical management.

摘要

纤维化是肝细胞癌(HCC)的主要病因,与炎症、肿瘤微环境(TME)以及多种致癌途径密切相关。目前,由于HCC存在广泛的肿瘤间和肿瘤内异质性,免疫治疗的疗效有限。因此,迫切需要寻找一种稳定且新颖的工具来预测预后和免疫治疗反应。通过逐步Cox回归、最小绝对收缩和选择算子(LASSO)以及随机生存森林算法,开发并进一步验证了纤维化相关特征(FAIS)。随后,进行了全面探索,以确定HCC患者不同的基因组改变、临床特征、生物学功能和免疫格局。FAIS是HCC患者总生存和无复发生存的独立预后预测指标。同时,基于Kaplan-Meier生存曲线、受试者工作特征曲线、决策曲线分析和Harrell's C指数评估,FAIS在预测预后方面表现出稳定且准确的性能。进一步研究表明,高危组预后较差,具有晚期临床特征且 的突变频率较高,而低危组的特征是CD8 T细胞浸润良好、肿瘤免疫评分(TIS)较高且肿瘤免疫逃逸(TIDE)评分较低。此外,低危组患者可能从免疫治疗中获益更多。FAIS是一个优秀的评分系统,能够对HCC患者进行分层,可能成为指导监测、改善预后和促进临床管理的有前景的工具。

https://cdn.ncbi.nlm.nih.gov/pmc/blobs/06b3/8712696/f93d1e4953e7/fmolb-08-766609-g001.jpg

文献AI研究员

20分钟写一篇综述,助力文献阅读效率提升50倍。

立即体验

用中文搜PubMed

大模型驱动的PubMed中文搜索引擎

马上搜索

文档翻译

学术文献翻译模型,支持多种主流文档格式。

立即体验