Suppr超能文献

综合机器学习和生物信息学分析构建了一种新型的干细胞相关分类器,用于预测肝细胞癌患者的预后和免疫治疗反应。

Integrated Machine Learning and Bioinformatic Analyses Constructed a Novel Stemness-Related Classifier to Predict Prognosis and Immunotherapy Responses for Hepatocellular Carcinoma Patients.

机构信息

Department of Hepatopancreatobiliary Surgery, The Third Xiangya Hospital, Central South University, Changsha, Hunan, P.R. China.

Department of Nephrology, Institute of Nephrology, 2nd Affiliated Hospital of Hainan Medical University, Haikou, Hainan, P.R. China.

出版信息

Int J Biol Sci. 2022 Jan 1;18(1):360-373. doi: 10.7150/ijbs.66913. eCollection 2022.

Abstract

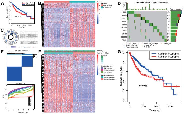
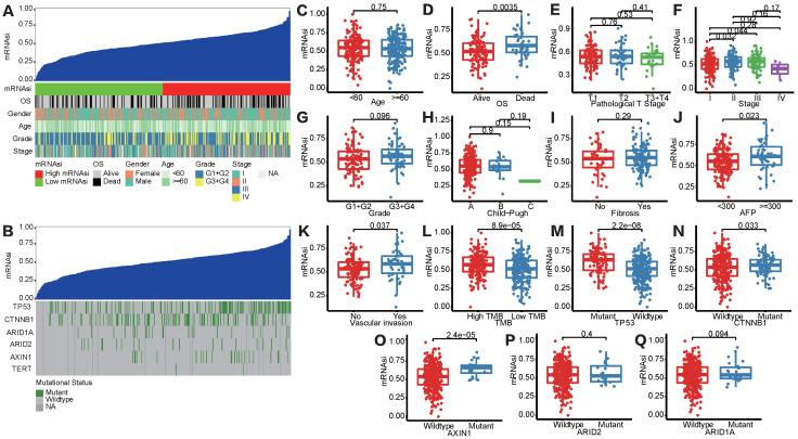
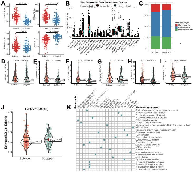
Immunotherapy has made great progress in hepatocellular carcinoma (HCC), yet there is still a lack of biomarkers for predicting response to it. Cancer stem cells (CSCs) are the primary cause of the tumorigenesis, metastasis, and multi-drug resistance of HCC. This study aimed to propose a novel CSCs-related cluster of HCC to predict patients' response to immunotherapy. Based on RNA-seq datasets from The Cancer Genome Atlas (TCGA) and Progenitor Cell Biology Consortium (PCBC), one-class logistic regression (OCLR) algorithm was applied to compute the stemness index (mRNAsi) of HCC patients. Unsupervised consensus clustering was performed to categorize HCC patients into two stemness subtypes which further proved to be a predictor of tumor immune microenvironment (TIME) status, immunogenomic expressions and sensitivity to neoadjuvant therapies. Finally, four machine learning algorithms (LASSO, RF, SVM-RFE and XGboost) were applied to distinguish different stemness subtypes. Thus, a five-hub-gene based classifier was constructed in TCGA and ICGC HCC datasets to predict patients' stemness subtype in a more convenient and applicable way, and this novel stemness-based classification system could facilitate the prognostic prediction and guide clinical strategies of immunotherapy and targeted therapy in HCC.

摘要

免疫疗法在肝细胞癌 (HCC) 方面取得了重大进展,但仍缺乏预测其疗效的生物标志物。癌症干细胞 (CSC) 是 HCC 发生、转移和多药耐药的主要原因。本研究旨在提出一种新的与 CSC 相关的 HCC 聚类,以预测患者对免疫疗法的反应。基于来自癌症基因组图谱 (TCGA) 和祖细胞生物学联盟 (PCBC) 的 RNA-seq 数据集,应用单类逻辑回归 (OCLR) 算法计算 HCC 患者的干细胞指数 (mRNAsi)。对 HCC 患者进行无监督共识聚类,将其分为两种干细胞亚型,进一步证明其是肿瘤免疫微环境 (TIME) 状态、免疫基因组表达和对新辅助治疗敏感性的预测因子。最后,应用四种机器学习算法 (LASSO、RF、SVM-RFE 和 XGboost) 来区分不同的干细胞亚型。因此,在 TCGA 和 ICGC HCC 数据集构建了一个基于五个枢纽基因的分类器,以更方便和适用的方式预测患者的干细胞亚型,这种新的基于干细胞的分类系统有助于 HCC 的预后预测和指导免疫疗法和靶向治疗的临床策略。

https://cdn.ncbi.nlm.nih.gov/pmc/blobs/6e85/8692161/e22c69f53925/ijbsv18p0360g001.jpg

文献AI研究员

20分钟写一篇综述,助力文献阅读效率提升50倍。

立即体验

用中文搜PubMed

大模型驱动的PubMed中文搜索引擎

马上搜索

文档翻译

学术文献翻译模型,支持多种主流文档格式。

立即体验