Suppr超能文献

ITIH3 内含子中的调控变异 rs2535629 通过调控 CTCF 结合和 SFMBT1 表达增加精神分裂症风险。

Regulatory Variant rs2535629 in ITIH3 Intron Confers Schizophrenia Risk By Regulating CTCF Binding and SFMBT1 Expression.

机构信息

Key Laboratory of Animal Models and Human Disease Mechanisms of the Chinese Academy of Sciences & Yunnan Province, Kunming Institute of Zoology, Chinese Academy of Sciences, Kunming, Yunnan, 650204, China.

Kunming College of Life Science, University of Chinese Academy of Sciences, Kunming, Yunnan, 650204, China.

出版信息

Adv Sci (Weinh). 2022 Feb;9(6):e2104786. doi: 10.1002/advs.202104786. Epub 2022 Jan 2.

Abstract

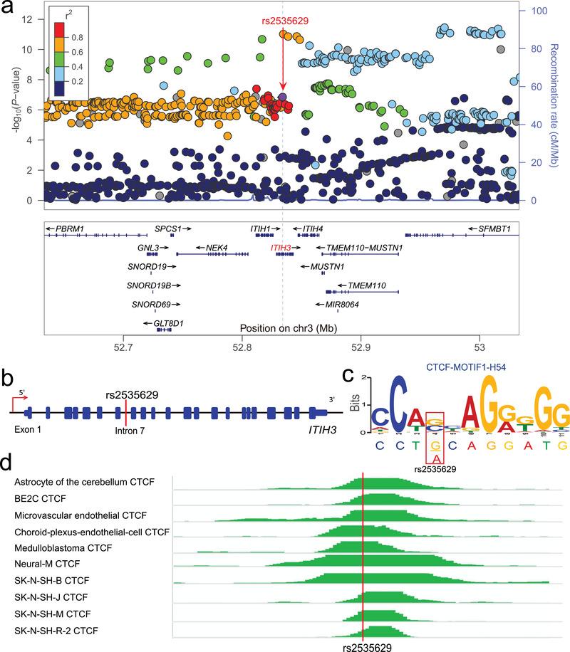
Genome-wide association studies have identified 3p21.1 as a robust risk locus for schizophrenia. However, the underlying molecular mechanisms remain elusive. Here a functional regulatory variant (rs2535629) is identified that disrupts CTCF binding at 3p21.1. It is confirmed that rs2535629 is also significantly associated with schizophrenia in Chinese population and the regulatory effect of rs2535629 is validated. Expression quantitative trait loci analysis indicates that rs2535629 is associated with the expression of three distal genes (GLT8D1, SFMBT1, and NEK4) in the human brain, and CRISPR-Cas9-mediated genome editing confirmed the regulatory effect of rs2535629 on GLT8D1, SFMBT1, and NEK4. Interestingly, differential expression analysis of GLT8D1, SFMBT1, and NEK4 suggested that rs2535629 may confer schizophrenia risk by regulating SFMBT1 expression. It is further demonstrated that Sfmbt1 regulates neurodevelopment and dendritic spine density, two key pathological characteristics of schizophrenia. Transcriptome analysis also support the potential role of Sfmbt1 in schizophrenia pathogenesis. The study identifies rs2535629 as a plausibly causal regulatory variant at the 3p21.1 risk locus and demonstrates the regulatory mechanism and biological effect of this functional variant, indicating that this functional variant confers schizophrenia risk by altering CTCF binding and regulating expression of SFMBT1, a distal gene which plays important roles in neurodevelopment and synaptic morphogenesis.

摘要

全基因组关联研究已经确定 3p21.1 是精神分裂症的一个强有力的风险位点。然而,潜在的分子机制仍然难以捉摸。在这里,鉴定出一个功能调节变异体(rs2535629),它破坏了 3p21.1 处的 CTCF 结合。确认 rs2535629 在中国人群中也与精神分裂症显著相关,并且验证了 rs2535629 的调节作用。表达数量性状基因座分析表明,rs2535629 与人类大脑中三个远端基因(GLT8D1、SFMBT1 和 NEK4)的表达相关,CRISPR-Cas9 介导的基因组编辑证实了 rs2535629 对 GLT8D1、SFMBT1 和 NEK4 的调节作用。有趣的是,GLT8D1、SFMBT1 和 NEK4 的差异表达分析表明,rs2535629 可能通过调节 SFMBT1 的表达来赋予精神分裂症风险。进一步证明 Sfmbt1 调节神经发育和树突棘密度,这是精神分裂症的两个关键病理特征。转录组分析也支持 Sfmbt1 在精神分裂症发病机制中的潜在作用。该研究确定 rs2535629 是 3p21.1 风险位点的一个合理的因果调节变异体,并证明了这种功能变异体的调节机制和生物学效应,表明该功能变异体通过改变 CTCF 结合并调节 SFMBT1 的表达来赋予精神分裂症风险,SFMBT1 是一个远端基因,在神经发育和突触形态发生中起着重要作用。

https://cdn.ncbi.nlm.nih.gov/pmc/blobs/b01c/8867204/4e1bf26168f8/ADVS-9-2104786-g006.jpg

文献AI研究员

20分钟写一篇综述,助力文献阅读效率提升50倍。

立即体验

用中文搜PubMed

大模型驱动的PubMed中文搜索引擎

马上搜索

文档翻译

学术文献翻译模型,支持多种主流文档格式。

立即体验