Suppr超能文献

利用非整合噬菌体嵌合逆转录病毒样颗粒在人诱导多能干细胞中进行 CRISPR/Cas9 介导的基因敲除和等位基因间基因转换。

CRISPR/Cas9-mediated gene knockout and interallelic gene conversion in human induced pluripotent stem cells using non-integrative bacteriophage-chimeric retrovirus-like particles.

机构信息

IRMB, Univ Montpellier, INSERM, CHU Montpellier, Hôpital St Eloi, 80 avenue Augustin Fliche, 34295, Montpellier, France.

Flash Therapeutics, Toulouse, France.

出版信息

BMC Biol. 2022 Jan 7;20(1):8. doi: 10.1186/s12915-021-01214-x.

Abstract

BACKGROUND

The application of CRISPR/Cas9 technology in human induced pluripotent stem cells (hiPSC) holds tremendous potential for basic research and cell-based gene therapy. However, the fulfillment of these promises relies on the capacity to efficiently deliver exogenous nucleic acids and harness the repair mechanisms induced by the nuclease activity in order to knock-out or repair targeted genes. Moreover, transient delivery should be preferred to avoid persistent nuclease activity and to decrease the risk of off-target events. We recently developed bacteriophage-chimeric retrovirus-like particles that exploit the properties of bacteriophage coat proteins to package exogenous RNA, and the benefits of lentiviral transduction to achieve highly efficient, non-integrative RNA delivery in human cells. Here, we investigated the potential of bacteriophage-chimeric retrovirus-like particles for the non-integrative delivery of RNA molecules in hiPSC for CRISPR/Cas9 applications.

RESULTS

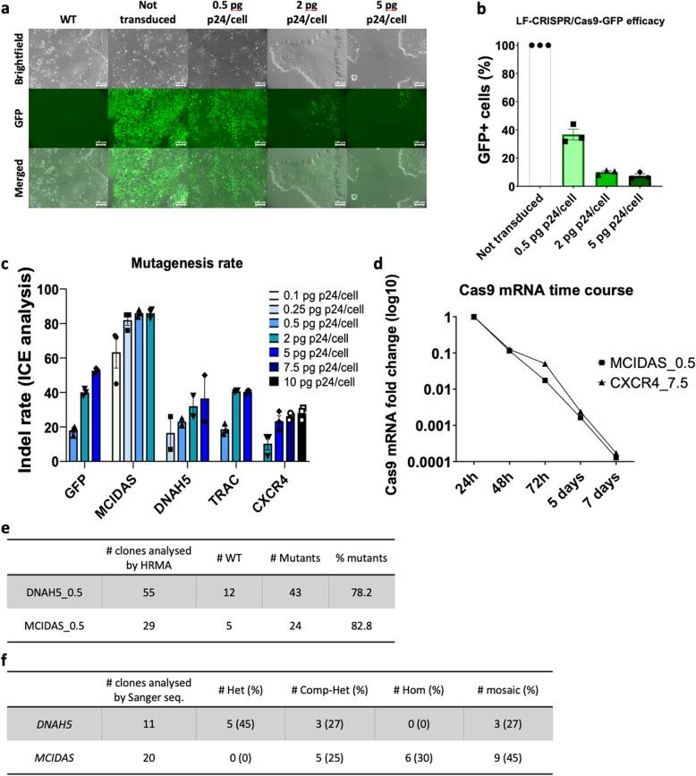
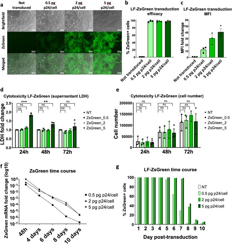
We found that these particles efficiently convey RNA molecules for transient expression in hiPSC, with minimal toxicity and without affecting the cell pluripotency and subsequent differentiation. We then used this system to transiently deliver in a single step the CRISPR-Cas9 components (Cas9 mRNA and sgRNA) to generate gene knockout with high indel rate (up to 85%) at multiple loci. Strikingly, when using an allele-specific sgRNA at a locus harboring compound heterozygous mutations, the targeted allele was not altered by NHEJ/MMEJ, but was repaired at high frequency using the homologous wild type allele, i.e., by interallelic gene conversion.

CONCLUSIONS

Our results highlight the potential of bacteriophage-chimeric retrovirus-like particles to efficiently and safely deliver RNA molecules in hiPSC, and describe for the first time genome engineering by gene conversion in hiPSC. Harnessing this DNA repair mechanism could facilitate the therapeutic correction of human genetic disorders in hiPSC.

摘要

背景

CRISPR/Cas9 技术在人诱导多能干细胞(hiPSC)中的应用在基础研究和基于细胞的基因治疗方面具有巨大的潜力。然而,要实现这些承诺,就必须能够有效地递外源性核酸,并利用核酸酶活性诱导的修复机制,以敲除或修复靶向基因。此外,应优先选择瞬时传递,以避免持续的核酸酶活性,并降低脱靶事件的风险。我们最近开发了噬菌体-嵌合逆转录病毒样颗粒,利用噬菌体衣壳蛋白的特性来包装外源性 RNA,并利用慢病毒转导的优势,在人细胞中实现高效、非整合的 RNA 传递。在这里,我们研究了噬菌体-嵌合逆转录病毒样颗粒在 hiPSC 中非整合性递 RNA 分子的潜力,以用于 CRISPR/Cas9 应用。

结果

我们发现这些颗粒能够有效地传递 RNA 分子,用于 hiPSC 的瞬时表达,毒性最小,且不影响细胞多能性和随后的分化。然后,我们使用该系统一步递 CRISPR-Cas9 组件(Cas9 mRNA 和 sgRNA),在多个基因座产生高缺失率(高达 85%)的基因敲除。引人注目的是,当在含有复合杂合突变的基因座使用等位基因特异性 sgRNA 时,靶向等位基因不会被 NHEJ/MMEJ 改变,而是通过同源野生型等位基因以高频率修复,即通过等位基因间基因转换。

结论

我们的结果突出了噬菌体-嵌合逆转录病毒样颗粒在 hiPSC 中高效、安全递 RNA 分子的潜力,并首次描述了 hiPSC 中的基因转换基因组工程。利用这种 DNA 修复机制可以促进 hiPSC 中人类遗传疾病的治疗性校正。

https://cdn.ncbi.nlm.nih.gov/pmc/blobs/3bc7/8742436/9043891e463a/12915_2021_1214_Fig1_HTML.jpg

文献AI研究员

20分钟写一篇综述,助力文献阅读效率提升50倍。

立即体验

用中文搜PubMed

大模型驱动的PubMed中文搜索引擎

马上搜索

文档翻译

学术文献翻译模型,支持多种主流文档格式。

立即体验