Suppr超能文献

缺氧诱导因子-1α的表达可被 IL-2 通过 PI3K/mTOR 通路诱导,并在缺氧 NK 细胞中支持 NKL 细胞和体外扩增 NK 细胞的效应功能。

Hypoxia-inducible factor-1 alpha expression is induced by IL-2 via the PI3K/mTOR pathway in hypoxic NK cells and supports effector functions in NKL cells and ex vivo expanded NK cells.

机构信息

Department of Chemistry and Biochemistry, Northern Arizona University, 700 S Osbourne Drive, Flagstaff, AZ, 86004, USA.

Department of Systems Biology, Beckman Research Institute of City of Hope, Duarte, CA, 91010, USA.

出版信息

Cancer Immunol Immunother. 2022 Aug;71(8):1989-2005. doi: 10.1007/s00262-021-03126-9. Epub 2022 Jan 9.

Abstract

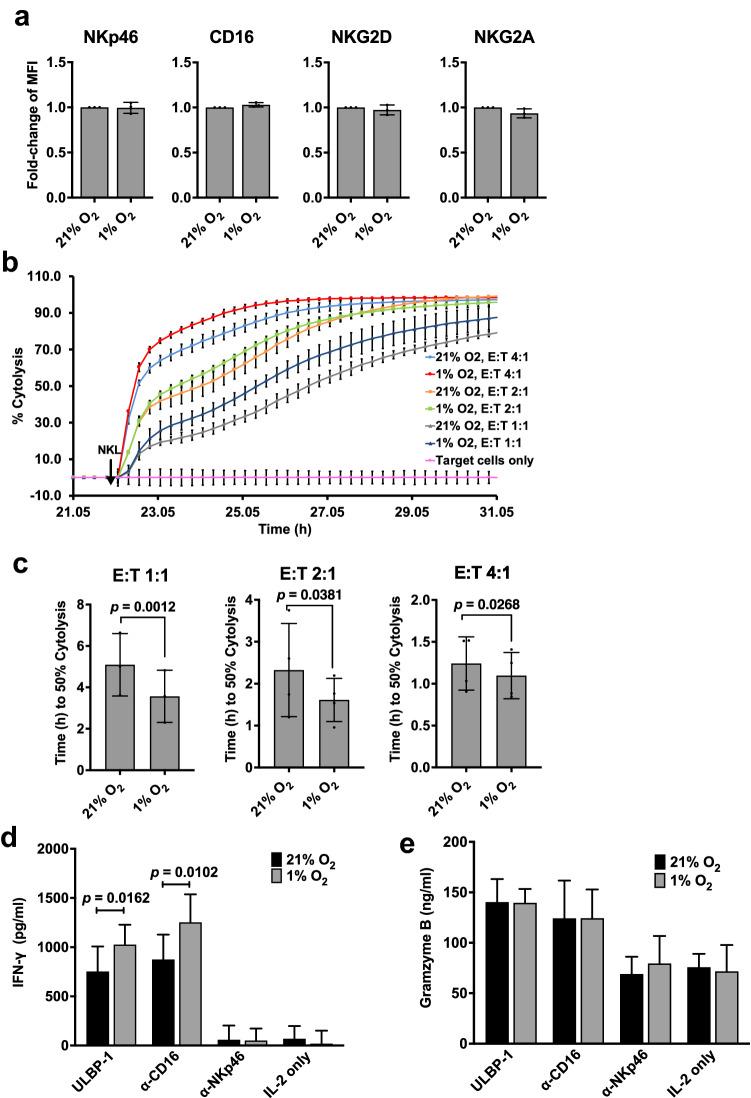
Natural killer (NK) cells are cytotoxic innate lymphocytes that are specialized to kill tumor cells. NK cells are responsive to the primary cytokine IL-2 in the tumor microenvironment (TME), to activate its effector functions against tumors. Despite their inherent ability to kill tumor cells, dysfunctional NK cells observed within advanced solid tumors are associated with poor patient survival. Hypoxia in the TME is a major contributor to immune evasion in solid tumors that could contribute to impaired NK cell function. HIF-1α is a nodal regulator of hypoxia in driving the adaptive cellular responses to changes in oxygen concentrations. Whether HIF-1α is expressed in hypoxic NK cells in the context of IL-2 and whether its expression regulates NK cell effector function are unclear. Here, we report that freshly isolated NK cells from human peripheral blood in hypoxia could not stabilize HIF-1α protein coincident with impaired anti-tumor cytotoxicity. However, ex vivo expansion of these cells restored HIF-1α levels in hypoxia to promote antitumor cytotoxic functions. Similarly, the human NK cell line NKL expressed HIF-1α upon IL-2 stimulation in hypoxia and exhibited improved anti-tumor cytotoxicity and IFN-γ secretion. We found that ex vivo expanded human NK cells and NKL cells required the concerted activation of PI3K/mTOR pathway initiated by IL-2 signaling in combination with hypoxia for HIF-1α stabilization. These findings highlight that HIF-1α stabilization in hypoxia maximizes NK cell effector function and raises the prospect of NK cells as ideal therapeutic candidates for solid tumors.

摘要

自然杀伤 (NK) 细胞是一种细胞毒性先天淋巴细胞,专门用于杀死肿瘤细胞。NK 细胞对肿瘤微环境 (TME) 中的主要细胞因子 IL-2 有反应,可激活其针对肿瘤的效应功能。尽管 NK 细胞具有内在的杀死肿瘤细胞的能力,但在晚期实体瘤中观察到功能失调的 NK 细胞与患者生存不良有关。TME 中的缺氧是实体瘤中免疫逃避的主要原因,这可能导致 NK 细胞功能受损。HIF-1α 是缺氧条件下调节细胞对氧浓度变化的适应性反应的节点调节剂。在 IL-2 的背景下,HIF-1α 是否在缺氧 NK 细胞中表达,以及其表达是否调节 NK 细胞的效应功能尚不清楚。在这里,我们报告说,在缺氧条件下,从人外周血中分离的新鲜 NK 细胞不能稳定 HIF-1α 蛋白,同时伴随着抗肿瘤细胞毒性受损。然而,这些细胞的体外扩增恢复了缺氧条件下 HIF-1α 的水平,以促进抗肿瘤细胞毒性功能。同样,在缺氧条件下,人 NK 细胞系 NKL 在受到 IL-2 刺激时表达 HIF-1α,并表现出改善的抗肿瘤细胞毒性和 IFN-γ 分泌。我们发现,体外扩增的人 NK 细胞和 NKL 细胞需要 IL-2 信号启动的 PI3K/mTOR 通路的协同激活,以及缺氧才能稳定 HIF-1α。这些发现强调了缺氧条件下 HIF-1α 的稳定最大限度地提高了 NK 细胞的效应功能,并为 NK 细胞作为实体瘤理想的治疗候选物提供了前景。

https://cdn.ncbi.nlm.nih.gov/pmc/blobs/5541/10991911/3434b4e91565/262_2021_3126_Fig1_HTML.jpg

文献AI研究员

20分钟写一篇综述,助力文献阅读效率提升50倍。

立即体验

用中文搜PubMed

大模型驱动的PubMed中文搜索引擎

马上搜索

文档翻译

学术文献翻译模型,支持多种主流文档格式。

立即体验